Анализ осложнений и аварий при бурении скважин Каюмовского месторождения за — презентация
logo
Анализ осложнений и аварий при бурении скважин Каюмовского месторождения за
  • Анализ осложнений и аварий при бурении скважин Каюмовского месторождения за период 2017-2021 гг, подбор оптимальных технологических решений в ходе анализа
  • Анализ осложнений и аварий при бурении скважин Каюмовского месторождения за
  • Анализ осложнений и аварий при бурении скважин Каюмовского месторождения за
  • Анализ осложнений и аварий при бурении скважин Каюмовского месторождения за
  • Анализ осложнений и аварий при бурении скважин Каюмовского месторождения за
  • Анализ осложнений и аварий при бурении скважин Каюмовского месторождения за
  • Анализ осложнений и аварий при бурении скважин Каюмовского месторождения за
  • Анализ осложнений и аварий при бурении скважин Каюмовского месторождения за
  • Анализ осложнений и аварий при бурении скважин Каюмовского месторождения за
  • Анализ осложнений и аварий при бурении скважин Каюмовского месторождения за
  • Анализ осложнений и аварий при бурении скважин Каюмовского месторождения за
  • Анализ осложнений и аварий при бурении скважин Каюмовского месторождения за
1/12

Первый слайд презентации: Анализ осложнений и аварий при бурении скважин Каюмовского месторождения за период 2017-2021 гг, подбор оптимальных технологических решений в ходе анализа полученных данных

Исполнитель: Слушатель группы НЭ-13 Евтухов П.П. Руководитель проекта: Ведущий инженер-технолог отдела строительства скважин « БелНИПИнефть » Шемлей Н.В.

Изображение слайда

Слайд 2

Выкопировка из общегеографической карты Тюменской области Схема районирования верхнеюрско-нижнемеловых отложений по типам разреза (А.Г. Мухер и др.)

Изображение слайда

Слайд 3

Структурная карта по кровле прони-цаемой части пласта П Вогулкинской толщи Геологический разрез I-I пласта П по линии скважин №№ 92, 90Р, 54, 53, 71, 74

Изображение слайда

Слайд 4

Схема обвязки циркуляционной системы БУ-ЭУК-3000-1М куст №14 Каюмовского м-я

Изображение слайда

Слайд 5

Первичный анализ осложнений при бурении скважин Каюмовского м-я

Изображение слайда

Слайд 6

Анализ осложнений I-III групп при бурении интервала под кондуктор скважин Каюмовского м-я

Изображение слайда

Слайд 7

Анализ осложнений IV группы при бурении интервала под кондуктор скважин Каюмовского м-я

Изображение слайда

Слайд 8

Анализ осложнений V группы при бурении интервала под кондуктор скважин Каюмовского м-я

Изображение слайда

Слайд 9

Анализ осложнений VI групп при бурении интервала под кондуктор скважин Каюмовского м-я

Изображение слайда

Слайд 10

Расчёт экономического эффекта использования центрифуг при бурении скважин Каюмовского месторождения (часть 1)

Изображение слайда

Слайд 11

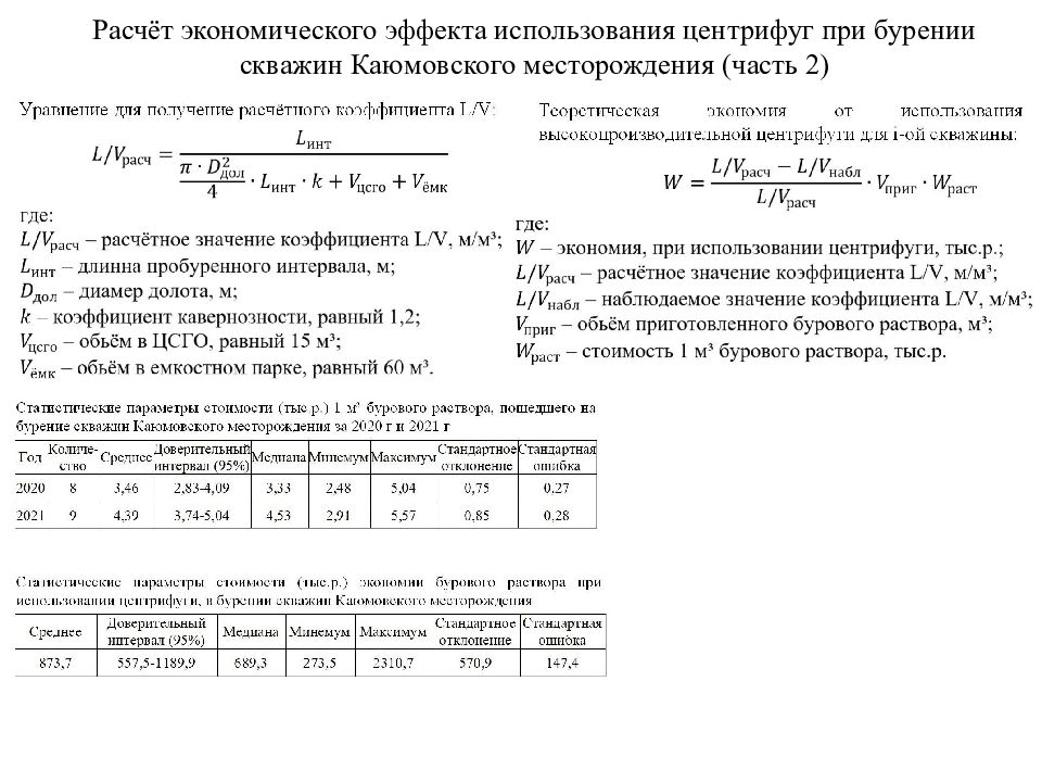
Расчёт экономического эффекта использования центрифуг при бурении скважин Каюмовского месторождения (часть 2)

Изображение слайда

Последний слайд презентации: Анализ осложнений и аварий при бурении скважин Каюмовского месторождения за

Спасибо за внимание

Изображение слайда

Похожие презентации

Ничего не найдено