Impulsnaya tekhnika nachalo — презентация
logo
Impulsnaya tekhnika nachalo
  • Impulsnaya tekhnika nachalo
  • Impulsnaya tekhnika nachalo
  • Impulsnaya tekhnika nachalo
  • Impulsnaya tekhnika nachalo
  • Impulsnaya tekhnika nachalo
  • Impulsnaya tekhnika nachalo
  • Impulsnaya tekhnika nachalo
  • Impulsnaya tekhnika nachalo
  • Impulsnaya tekhnika nachalo
  • Impulsnaya tekhnika nachalo
  • Impulsnaya tekhnika nachalo
  • Impulsnaya tekhnika nachalo
  • Impulsnaya tekhnika nachalo
1/13

Первый слайд презентации

Изображение слайда

Слайд 2

Изображение слайда

Слайд 3

Изображение слайда

Слайд 4

Изображение слайда

Слайд 5

Изображение слайда

Слайд 6

Изображение слайда

Слайд 7

Изображение слайда

Слайд 8

Изображение слайда

Слайд 9

Изображение слайда

Слайд 10

Изображение слайда

Слайд 11

Изображение слайда

Слайд 12

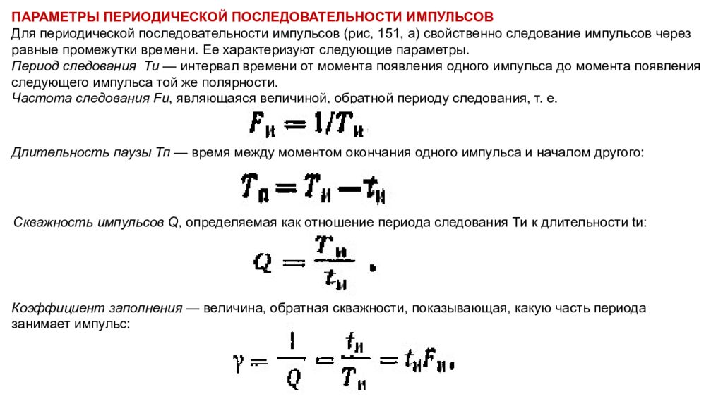
ПАРАМЕТРЫ ПЕРИОДИЧЕСКОЙ ПОСЛЕДОВАТЕЛЬНОСТИ ИМПУЛЬСОВ Для периодической последовательности импульсов (рис, 151, а) свойственно следование импульсов через равные промежутки времени. Ее характеризуют следующие параметры. Период следования Ти  — интервал времени от момента появления одного импульса до момента появления следующего импульса той же полярности. Частота следования  Fи, являющаяся величиной, обратной периоду следования, т. е. Длительность паузы  Тп   — время между моментом окончания одного импульса и началом другого: Скважность импульсов Q, определяемая как отношение периода следования  Ти  к длительности  tи : Коэффициент заполнения  — величина, обратная скважности, показывающая, какую часть периода занимает импульс:

Изображение слайда

Последний слайд презентации: Impulsnaya tekhnika nachalo

Среднее значение импульсного тока (напряжения) получается, если ток (напряжение) импульса равномерно распределить на весь период так, чтобы площадь прямоугольника  IсрTи  (рис. 151,б) была равновелика площади импульса  Sи : Рис. 151. Периодическая последовательность импульсов: а — прямоугольных, б — колоколообразных Средняя мощность Pср  определяется отношением энергии W, выделенной в цепи за период следования импульса Tи, к длительности этого периода: Очевидно,  РсрТи = Pиtи, откуда Электронные приборы для импульсных схем очень часто выбирают по средней мощности.

Изображение слайда

Похожие презентации

Ничего не найдено