Как сформировать научный проект и начать работать с материалом Е.В — презентация
logo
Как сформировать научный проект и начать работать с материалом Е.В
  • Как сформировать научный проект и начать работать с материалом Е.В
  • Ключевые слова
  • Три группы ключевых слов
  • Как сформировать научный проект и начать работать с материалом Е.В
  • Как сформировать научный проект и начать работать с материалом Е.В
  • Как сформировать научный проект и начать работать с материалом Е.В
  • Как сформировать научный проект и начать работать с материалом Е.В
  • Как сформировать научный проект и начать работать с материалом Е.В
  • Как сформировать научный проект и начать работать с материалом Е.В
  • Как сформировать научный проект и начать работать с материалом Е.В
  • Как сформировать научный проект и начать работать с материалом Е.В
  • Как сформировать научный проект и начать работать с материалом Е.В
  • Кто дочитает до конца обзор в журнале, если статья размером в 30 страниц
  • Как сформировать научный проект и начать работать с материалом Е.В
  • Как сформировать научный проект и начать работать с материалом Е.В
  • Лайф хаки
  • Как сформировать научный проект и начать работать с материалом Е.В
  • Как сформировать научный проект и начать работать с материалом Е.В
1/18

Первый слайд презентации

Как сформировать научный проект и начать работать с материалом Е.В. Григорьев НИИ комплексных проблем сердечно-сосудистых заболеваний, Кемеровский государственный медицинский университет

Изображение слайда

Слайд 2: Ключевые слова

Ключевые слова - смысловое ядро. Они показывают читателю главное содержание статьи Источники - (1) тема работы. Не используйте слова из заголовка (ключевое слово должно дополнять, уточнять, расшифровывать термины из названия статьи, но не дублировать их, (2) Заголовки глав, разделов и подразделов. (3) Текст работы (слова, которые описывают суть работы). Сверьте ваши слова-кандидаты с общепринятым словарем, списком или стандартом индексирования в вашей дисциплине или через GeoRef, ERIC Thesaurus

Изображение слайда

Слайд 3: Три группы ключевых слов

Опорные. Область научного исследования. Реаниматология, микроциркуляция, сепсис. Смысловые. Раскрывают объект исследования. Мониторинг, маркеры. Концептуальные. Описывают предмет и методы исследования. Диагностическая значимость, компонент патогенеза. Ключевая фраза должна состоять из 2-3 слов Для текстов медицинской тематики хорошим инструментом является MeSH on Demand

Изображение слайда

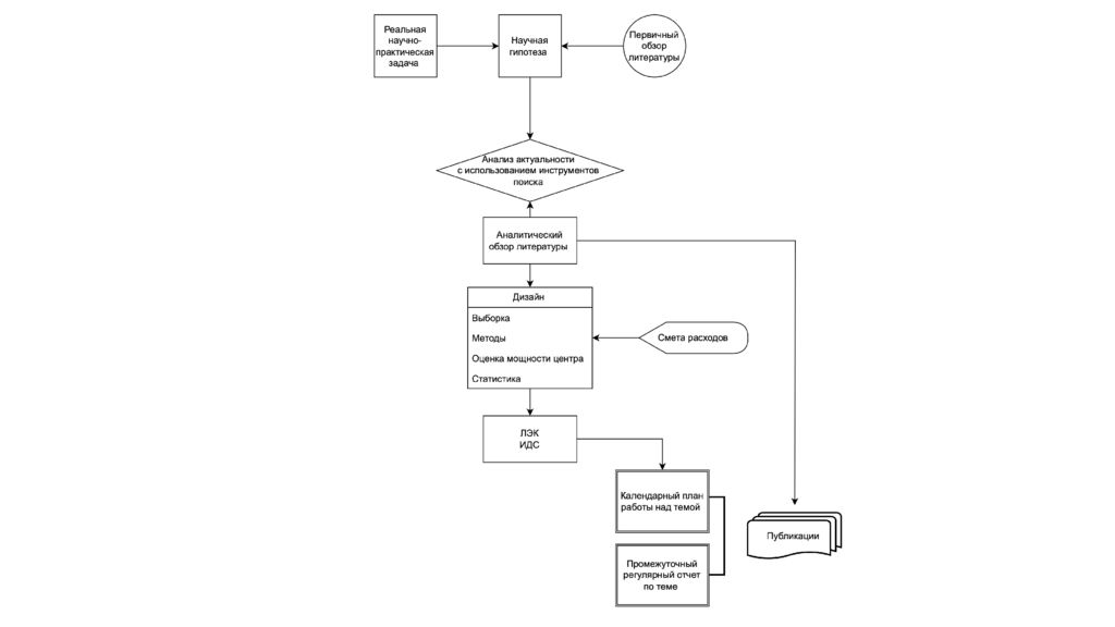
Слайд 4

Изображение слайда

Слайд 5

Изображение слайда

Слайд 6

Изображение слайда

Слайд 7

Изображение слайда

Слайд 8

Изображение слайда

Слайд 9

Изображение слайда

Слайд 10

Изображение слайда

Слайд 11

Изображение слайда

Слайд 12

Изображение слайда

Слайд 13: Кто дочитает до конца обзор в журнале, если статья размером в 30 страниц

Изображение слайда

Слайд 14

Изображение слайда

Слайд 15

Изображение слайда

Слайд 16: Лайф хаки

«Фамильярность» обращения к литературным источникам Гарантированное понимание и обоснование всего того, что написано/высказано с позиции или литературного поиска, или собственных данных Максимальное публичное обсуждение полученных результатов - внутреннее или внешнее - опыт общения Внешний вид докладчика Опрятный вид презентации / доклада / статьи

Изображение слайда

Слайд 17

Изображение слайда

Последний слайд презентации: Как сформировать научный проект и начать работать с материалом Е.В

Спасибо за внимание! grigorievev@hotmail.com

Изображение слайда

Похожие презентации

Ничего не найдено