Математика – жастардың ғылымы. Басқаша болуы мүмкін емес. Математика – жастық — презентация
logo
Математика – жастардың ғылымы. Басқаша болуы мүмкін емес. Математика – жастық
  • Математика – жастардың ғылымы. Басқаша болуы мүмкін емес. Математика – жастық шақтағы барлық икемділік пен төзімділікті қажет ететін ақыл-ой гимнастикасының
  • Мысалы :
  • Мысалы :
  • Тапсырма 1
  • Үй жұмысын тексеру:
  • 20.11.2024. Е септер шығару. «Шексіз периодты ондық бөлшектер »
  • Математикалық диктант.
  • Математикалық диктант.
  • Айырмашылығы неде?
  • Математика – жастардың ғылымы. Басқаша болуы мүмкін емес. Математика – жастық
  • Мысалы :
  • Мысалы :
  • Мысалы :
  • Мысалы :
  • Оқулықпен жұмыс:
  • Прочитайте дроби:
  • Кім алғыр?
  • Математикалық сауаттылық тапсырмалары
  • Үйге тапсырма …
  • Проверь свои знания!
  • Итак, правильные ответы:
  • Найди закономерность:
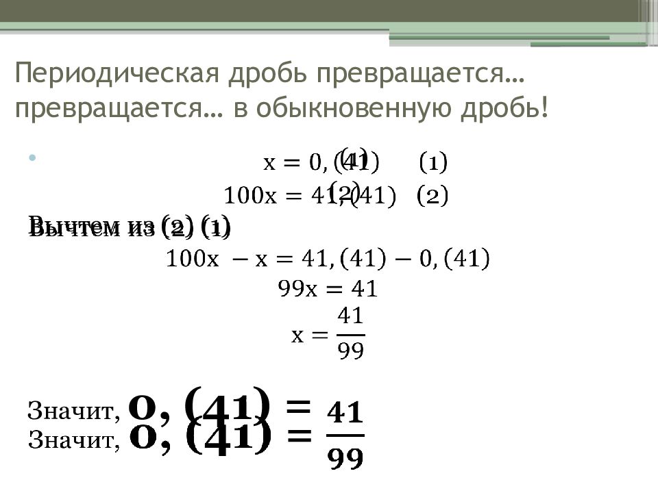
  • Периодическая дробь превращается… превращается… в обыкновенную дробь!
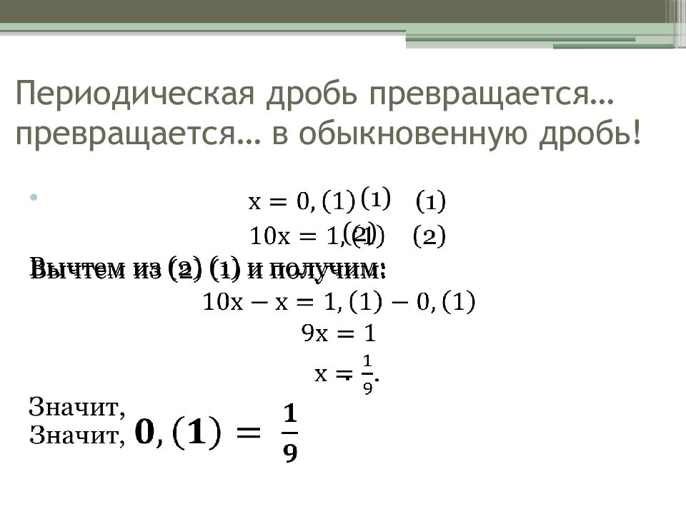
  • Периодическая дробь превращается… превращается… в обыкновенную дробь!
  • Не верите? Попробуйте сами!
  • Проверим…
  • Подведем итоги.
1/27

Первый слайд презентации: Математика – жастардың ғылымы. Басқаша болуы мүмкін емес. Математика – жастық шақтағы барлық икемділік пен төзімділікті қажет ететін ақыл-ой гимнастикасының бір түрі. Норберт Винер

Изображение слайда

Слайд 2: Мысалы :

=0,175

Изображение слайда

Слайд 3: Мысалы :

1 способ: 2 способ:

Изображение слайда

Слайд 4: Тапсырма 1

Изображение слайда

Слайд 5: Үй жұмысын тексеру:

№580 1,75 =1,75(0) ; 3,9=3,9(0); 2,41=2,41(0); 6,374=6,374(0) №581 5/7 =0,( 7 14285); -(8/15)=-5,(3); 8/9=0,(8); -(2/21)=-0,(095238) 5/22=0,2(27) 4/45=0,0(8)

Изображение слайда

Слайд 6: 20.11.2024. Е септер шығару. «Шексіз периодты ондық бөлшектер »

Изображение слайда

Слайд 7: Математикалық диктант

1. Ондық таңбаларында бір цифр немесе реті өзгермейтін цифрлар тобы қайталанатын шектеусіз ондық бөлшек _________________________ деп аталады. 2. Ондық таңбаларының саны шектеулі (санаулы) ондық бөлшектер ___________________________ деп аталады. 3.Периодты ондық бөлшектегі үтірден кейінгі шектеусіз көп қайталанатын бір цифр немесе цифрлар тобы _________________ деп аталады. 4.Егер периодты ондық бөлшектің периоды үтірден кейін басталса, оны ___________________________ деп атайды. 5.Егер периодты ондық бөлшектің үтірі мен бірінші периодының аралығында бір немесе бірнеше қайталанбайтын цифрлар тобы болса, оны ____________________________________ деп атайды.

Изображение слайда

Слайд 8: Математикалық диктант

1. Ондық таңбаларында бір цифр немесе реті өзгермейтін цифрлар тобы қайталанатын шектеусіз ондық бөлшек периодты ондық бөлшек деп аталады. 2. Ондық таңбаларының саны шектеулі (санаулы) ондық бөлшектер шектеулі ондық бөлшектер деп аталады. 3.Периодты ондық бөлшектегі үтірден кейінгі шектеусіз көп қайталанатын бір цифр немесе цифрлар тобы период деп аталады. 4.Егер периодты ондық бөлшектің периоды үтірден кейін басталса, оны таза периодты ондық бөлшек деп атайды. 5.Егер периодты ондық бөлшектің үтірі мен бірінші периодының аралығында бір немесе бірнеше қайталанбайтын цифрлар тобы болса, оны аралас периодты ондық бөлшек деп атайды.

Изображение слайда

Слайд 9: Айырмашылығы неде?

2, 1456738 … немесе 1, 232323…

Изображение слайда

Слайд 10

Шексіз периодты ондық бөлшектер Периодты емес периодты 2, 1456738… 1, 23 2323… периоды 1, 232323… = 1, (23)

Изображение слайда

Слайд 11: Мысалы :

Изображение слайда

Слайд 12: Мысалы :

Изображение слайда

Слайд 13: Мысалы :

Изображение слайда

Слайд 14: Мысалы :

15 = 15, 000000… = 15, (0) 0, 67 = 0, 670000… = 0, 67(0)

Изображение слайда

Слайд 15: Оқулықпен жұмыс:

№ 597. Таза периодты ондық бөлшекті жай бөлшекке айналдырыңдар : 1) 0,( 4) =4/9 ; 3 ) 0,(369 ) =369/999 ; 2) 0,(19 ) =19/99 ; 4 ) 0,(217 ) =217/999. № 598. Аралас периодты ондық бөлшекті жай бөлшекке айналдырыңдар : 1) 0,5(3 ) =48/90=24/45=8/15 ; 2 ) 0,17(8 ) =161/900 ; 3) 0,23(16 ) =2293/9900 ; 4 ) 0,14(234 ) =14220/99900. №599. Жай бөлшек түрінде жазыңдар: 2,(5 ) =2(5/9) ; 3 ) 4,(2 ) =4(2/9) ; 2) 8,(16 ) =8(16/99) ; 4 ) 7,(13 ) =7(13/99).

Изображение слайда

Слайд 16: Прочитайте дроби:

0,(2 ) 78, (972 ) 1,(03 ) 3,6(23) 61, (32 )

Изображение слайда

Слайд 17: Кім алғыр?

https://quizizz.com/admin/quiz/66757d310a0d8b298615a68e?order=desc&sortBy=createdAt&contentType=all&quizStatus=published&term=%D1%88%D0%B5%D0%BA%D1%81%D0%B8%D0%B7+%D0%BF%D0%B5%D1%80%D0%B8%D0%BE%D0%B4%D1%82%D1%8B+&searchLocale =

Изображение слайда

Слайд 18: Математикалық сауаттылық тапсырмалары

№ 600. Хайуанаттар дүкенінде барлығы 13, жасыл тотықұстар, сары тотықұстар және ақ тотықұстар бар. Ондағы жасыл тотықұстардың сары тотықұстардан 5-еуі артық, ал ақ тотықұстардан 3-еуі артық. Хайуанаттар дүкеніндегі сары тотықұстар нешеу ?

Изображение слайда

Слайд 19: Үйге тапсырма …

№601

Изображение слайда

Слайд 20: Проверь свои знания!

Изображение слайда

Слайд 21: Итак, правильные ответы:

В В Б В А

Изображение слайда

Слайд 22: Найди закономерность:

=0,(1) =0,(4) =0,(12) =0,(23)

Изображение слайда

Слайд 23: Периодическая дробь превращается… превращается… в обыкновенную дробь!

(1) (2) Вычтем из (2) (1) и получим: . Значит,

Изображение слайда

Слайд 24: Периодическая дробь превращается… превращается… в обыкновенную дробь!

(1) (2) Вычтем из (2) (1) Значит, 0, (41) =

Изображение слайда

Слайд 25: Не верите? Попробуйте сами!

= ?

Изображение слайда

Слайд 26: Проверим…

Вычтем из (2) (1) и получим Значит, 0,(7) =

Изображение слайда

Последний слайд презентации: Математика – жастардың ғылымы. Басқаша болуы мүмкін емес. Математика – жастық: Подведем итоги

- Урок был интересным, материал полностью понятен. - - Было интересно, но не до конца понятно, нужно еще поработать самостоятельно. - Почти ничего не понял(а)!

Изображение слайда

Похожие презентации

Ничего не найдено