На дисциплину не нужно смотреть как на работу, которую необходимо выполнять — презентация
logo
На дисциплину не нужно смотреть как на работу, которую необходимо выполнять
  • „На дисциплину не нужно смотреть как на работу, которую необходимо выполнять. Она подобна дыханию, которое является естественным процессом, происходящим
  • Тест на повторение
  • Иррациональные уравнения. Равносильные преобразования
  • Равносильные преобразования
  • Равносильные преобразования иррациональных уравнений
  • Пример 1
  • Равносильные преобразования иррациональных уравнений
  • Пример 2
  • Пример 3
  • Равносильные преобразования иррациональных уравнений
  • Пример 4
  • Домашняя работа (обязательно к выполнению )
  • Домашняя работа (дополнительно)
  • Желаю отличного настроения и прекрасных выходных!
1/14

Первый слайд презентации: На дисциплину не нужно смотреть как на работу, которую необходимо выполнять. Она подобна дыханию, которое является естественным процессом, происходящим непрерывно и для него не нужно прикладывать никаких усилий.“ Цитата, основанная на священных писаниях

Изображение слайда

Слайд 2: Тест на повторение

Задание: вычислить. Ответ: -0,3.

Изображение слайда

Слайд 3: Иррациональные уравнения. Равносильные преобразования

Тема 1.5

Изображение слайда

Слайд 4: Равносильные преобразования

Равносильный переход – это переход, при котором множество решений исходного уравнения/неравенства не подвергается изменениям. Возведение неравенства (уравнения) в квадрат является равносильным переходом в случае, когда обе части возводимого в квадрат неравенства (уравнения) неотрицательны.

Изображение слайда

Слайд 5: Равносильные преобразования иррациональных уравнений

Для классического уравнения вида Равносильный переход потребует возведения обеих частей в квадрат. Вспоминаем условие равносильности этого перехода и не забываем требовать неотрицательность правой части. Таким образом:

Изображение слайда

Слайд 6: Пример 1

Изображение слайда

Слайд 7: Равносильные преобразования иррациональных уравнений

Для уравнений, где степень корня нечётная Равносильный переход потребует возведения обеих частей в нечётную степень корня без каких либо ограничений (так как функция корня нечётной степени определена на множестве всех действительных чисел).

Изображение слайда

Слайд 8: Пример 2

Изображение слайда

Слайд 9: Пример 3

Возведём обе части данного уравнения в третью степень и получим равносильное ему уравнение : Откуда, по свойству корня n -ой степени, получаем:

Изображение слайда

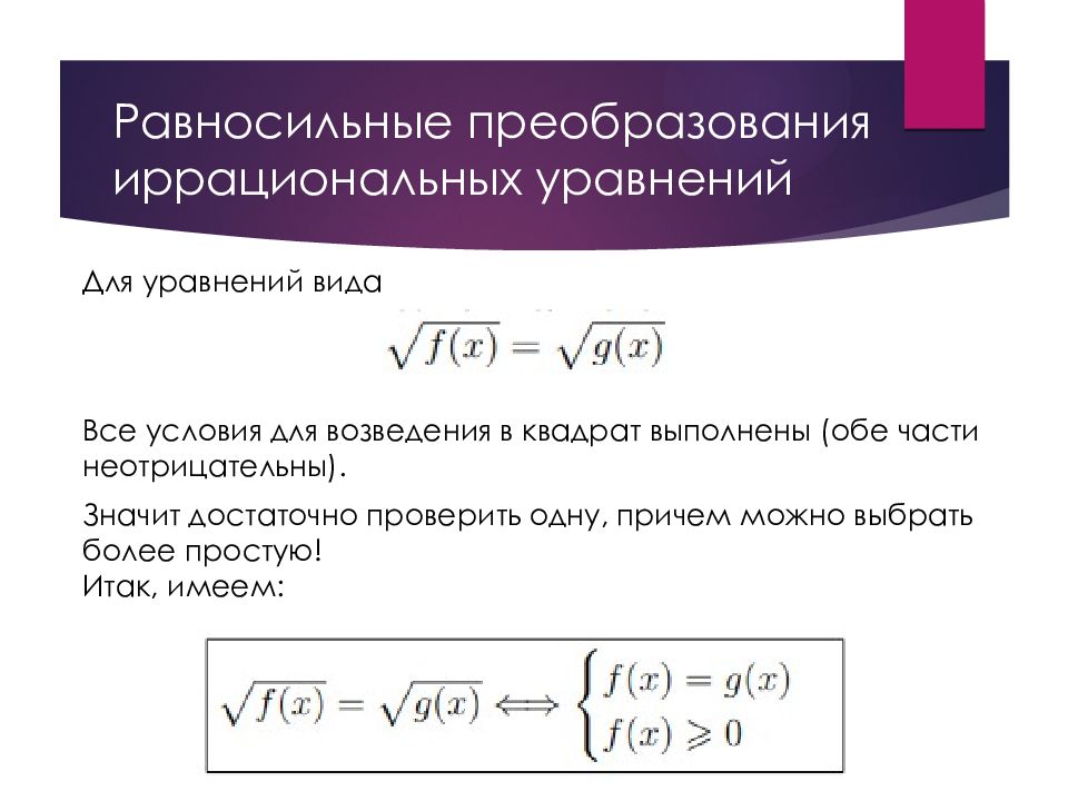
Слайд 10: Равносильные преобразования иррациональных уравнений

Для уравнений вида Все условия для возведения в квадрат выполнены ( обе части неотрицательны ). Значит достаточно проверить одну, причем можно выбрать более простую! Итак, имеем:

Изображение слайда

Слайд 11: Пример 4

Больше примеров решений уравнений: https ://www.matznanie.ru/xbookM0001/index.html?go=part-017*page.htm

Изображение слайда

Слайд 12: Домашняя работа (обязательно к выполнению )

7 8 9 10 11 12 1 2 3 4 5 6 13 14

Изображение слайда

Слайд 13: Домашняя работа (дополнительно)

1 2 3 4 5

Изображение слайда

Последний слайд презентации: На дисциплину не нужно смотреть как на работу, которую необходимо выполнять: Желаю отличного настроения и прекрасных выходных!

Благодарю всех за работу!

Изображение слайда

Похожие презентации

Ничего не найдено