Практическое занятие №2 ФУНКЦИИ ДЕНЕГ, УЧИТЫВАЕМЫЕ ПРИ ОЦЕНКЕ РЫНОЧНОЙ — презентация
logo
Практическое занятие №2 ФУНКЦИИ ДЕНЕГ, УЧИТЫВАЕМЫЕ ПРИ ОЦЕНКЕ РЫНОЧНОЙ
  • Практическое занятие №2 ФУНКЦИИ ДЕНЕГ, УЧИТЫВАЕМЫЕ ПРИ ОЦЕНКЕ РЫНОЧНОЙ
  • Практическое занятие №2 ФУНКЦИИ ДЕНЕГ, УЧИТЫВАЕМЫЕ ПРИ ОЦЕНКЕ РЫНОЧНОЙ
  • Практическое занятие №2 ФУНКЦИИ ДЕНЕГ, УЧИТЫВАЕМЫЕ ПРИ ОЦЕНКЕ РЫНОЧНОЙ
  • Практическое занятие №2 ФУНКЦИИ ДЕНЕГ, УЧИТЫВАЕМЫЕ ПРИ ОЦЕНКЕ РЫНОЧНОЙ
  • Практическое занятие №2 ФУНКЦИИ ДЕНЕГ, УЧИТЫВАЕМЫЕ ПРИ ОЦЕНКЕ РЫНОЧНОЙ
  • Практическое занятие №2 ФУНКЦИИ ДЕНЕГ, УЧИТЫВАЕМЫЕ ПРИ ОЦЕНКЕ РЫНОЧНОЙ
1/6

Первый слайд презентации

Практическое занятие №2 ФУНКЦИИ ДЕНЕГ, УЧИТЫВАЕМЫЕ ПРИ ОЦЕНКЕ РЫНОЧНОЙ СТОИМОСТИ ЗЕМЛИ И ИНОЙ НЕДВИЖИМОСТИ Составитель: к.т.н., доцент Ширина Н.В. 1

Изображение слайда

Слайд 2

Неравноценность денег во времени 2 начисление процентов дисконтирование Простые и сложные проценты PV - начальная сумма, или текущая стоимость ( prezent value ); FV - накопленная сумма, или будущая стоимость( future value ); i - ставка процентов ( interest ) (в долях); n - количество периодов начисления; k - количество начислений процентов в год

Изображение слайда

Слайд 3

3 i – дисконт (ставка процента, обычно эффективная); n – количество периодов (обычно лет) 1/(1+i)n – дисконтный множитель n -ого года. Шесть функций сложного процента 2023 год 2024 год

Изображение слайда

Слайд 4

4 1 функция. Будущая стоимость единицы (Накопленная сумма денежной единицы) На практике данная функция применяется при решении следующей задачи: какая сумма, будет получена через n периодов при i процентов годовых, если сегодня внесена единица. Задача. Определить будущую стоимость 500 д.е. через 5 лет при ставке капитализации 8% при условии, что начисление процентов происходит в конце каждого года.

Изображение слайда

Слайд 5

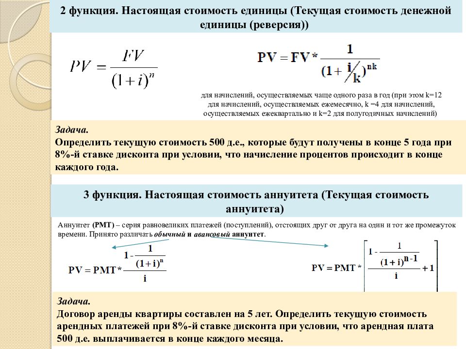
5 2 функция. Настоящая стоимость единицы (Текущая стоимость денежной единицы (реверсия)) для начислений, осуществляемых чаще одного раза в год (при этом k=12 для начислений, осуществляемых ежемесячно, k =4 для начислений, осуществляемых ежеквартально и k=2 для полугодичных начислений) Задача. Определить текущую стоимость 500 д.е., которые будут получены в конце 5 года при 8%-й ставке дисконта при условии, что начисление процентов происходит в конце каждого года. 3 функция. Настоящая стоимость аннуитета (Текущая стоимость аннуитета) Аннуитет (РМТ) – серия равновеликих платежей (поступлений), отстоящих друг от друга на один и тот же промежуток времени. Принято различать обычный и авансовый аннуитет. Задача. Договор аренды квартиры составлен на 5 лет. Определить текущую стоимость арендных платежей при 8%-й ставке дисконта при условии, что арендная плата 500 д.е. выплачивается в конце каждого месяца.

Изображение слайда

Последний слайд презентации: Практическое занятие №2 ФУНКЦИИ ДЕНЕГ, УЧИТЫВАЕМЫЕ ПРИ ОЦЕНКЕ РЫНОЧНОЙ

6 Спасибо!

Изображение слайда

Похожие презентации

Ничего не найдено