ПРОЦЕССЫ ИЗМЕНЕНИЯ СОСТОЯНИЯ — презентация
logo
ПРОЦЕССЫ ИЗМЕНЕНИЯ СОСТОЯНИЯ
  • ПРОЦЕССЫ ИЗМЕНЕНИЯ СОСТОЯНИЯ
  • Процессы изменения состояния термодинамических систем
  • ПРОЦЕССЫ ИЗМЕНЕНИЯ СОСТОЯНИЯ
  • ПРОЦЕССЫ ИЗМЕНЕНИЯ СОСТОЯНИЯ
  • ПРОЦЕССЫ ИЗМЕНЕНИЯ СОСТОЯНИЯ
  • Характеристики ряда термодинамических процессов простого тела, описываемых уравнением политропы с постоянным показателем
  • ПРОЦЕССЫ ИЗМЕНЕНИЯ СОСТОЯНИЯ
  • ПРОЦЕССЫ ИЗМЕНЕНИЯ СОСТОЯНИЯ
  • ПРОЦЕССЫ ИЗМЕНЕНИЯ СОСТОЯНИЯ
  • ПРОЦЕССЫ ИЗМЕНЕНИЯ СОСТОЯНИЯ
  • ПРОЦЕССЫ ИЗМЕНЕНИЯ СОСТОЯНИЯ
  • ПРОЦЕССЫ ИЗМЕНЕНИЯ СОСТОЯНИЯ
  • Процессы изменения состояния идеального газа
  • Дросселирование. Эффект Джоуля-Томсона
  • ПРОЦЕССЫ ИЗМЕНЕНИЯ СОСТОЯНИЯ
  • ПРОЦЕССЫ ИЗМЕНЕНИЯ СОСТОЯНИЯ
  • ПРОЦЕССЫ ИЗМЕНЕНИЯ СОСТОЯНИЯ
  • ПРОЦЕССЫ ИЗМЕНЕНИЯ СОСТОЯНИЯ
1/18

Первый слайд презентации: ПРОЦЕССЫ ИЗМЕНЕНИЯ СОСТОЯНИЯ

Изображение слайда

Слайд 2: Процессы изменения состояния термодинамических систем

Проектирование, эффективная эксплуатация и рациональное регулирование энерготехнологического оборудования систем промысловой подготовки, магистрального транспорта и хранения нефти и природного газа требует расчета и оптимизации термодинамических процессов, происходящих в нем. Энерготехнологического оборудование - это компрессорные и холодильные машины, газотурбинные, паросиловые и котельные установки, поршневые двигатели внутреннего сгорания, теплообменное оборудование, запорные и регулирующие устройства, резервуары, трубопроводы различного назначения и т.д.

Изображение слайда

Слайд 3

При изучении термодинамических процессов определяются : закономерность изменения параметров состояния рабочего тела, то есть выводится уравнение процесса или дается его графическое изображение в координатах p - v, p - T, Т- s и т.д.; параметры состояния системы в начальной и конечной точках процесса; численные значения работы и теплообмена в процессе; изменение значений внутренней энергии, энтальпии и энтропии рабочего тела. В качестве математического описания ряда процессов, которые протекают с неизменным показателем процесса n, используется уравнение политропы с постоянным показателем, которое может быть представлено в следующих формах: ,

Изображение слайда

Слайд 4

Изображение слайда

Слайд 5

Термодинамическая и потенциальная работа в политропных процессах простых тел ,

Изображение слайда

Слайд 6: Характеристики ряда термодинамических процессов простого тела, описываемых уравнением политропы с постоянным показателем

Политропный, ,

Изображение слайда

Слайд 7

Изобарный,, , , Изохорный,, , ,

Изображение слайда

Слайд 8

Изотермический,,

Изображение слайда

Слайд 9

Изопотенциальный, Изоэнергетический,,

Изображение слайда

Слайд 10

Изоэнтальпийный,, Адиабатный,, ,,

Изображение слайда

Слайд 11

Внешнеадиабатический,,

Изображение слайда

Слайд 12

Уравнение политропы с переменным показателем Истинный показатель политропы Первый средний показатель политропы Второй средний показатель политропы

Изображение слайда

Слайд 13: Процессы изменения состояния идеального газа

Изображение слайда

Слайд 14: Дросселирование. Эффект Джоуля-Томсона

Эффект падения давления потока рабочего тела в процессе преодоления им (потоком) местного сопротивления называется дросселированием.

Изображение слайда

Слайд 15

Причинами возникновения местных сопротивлений при движении потока рабочего тела по каналам могут быть запорные, регулирующие и измерительные устройства; повороты, сужение, загрязнение каналов и т.д. Рассмотрим процесс дросселирования, протекающий без внешней работы ( ) и теплообмена рабочего тела с внешней средой ( ). Падение давления за местным сопротивлением обусловлено диссипацией (потерей) энергии потока, расходуемой на преодоление этого сопротивления, то есть на работу необратимых потерь, которая превращается в теплоту внутреннего теплообмена .

Изображение слайда

Слайд 16

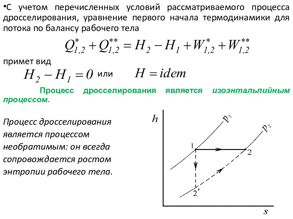
С учетом перечисленных условий рассматриваемого процесса дросселирования, уравнение первого начала термодинамики для потока по балансу рабочего тела примет вид или Процесс дросселирования является изоэнтальпийным процессом. Процесс дросселирования является процессом необратимым: он всегда сопровождается ростом энтропии рабочего тела.

Изображение слайда

Слайд 17

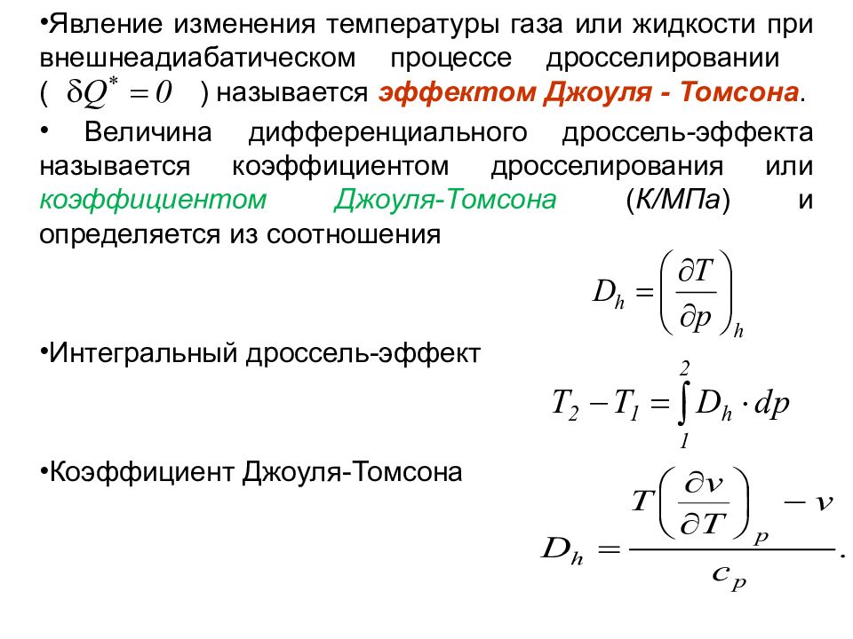
Явление изменения температуры газа или жидкости при внешнеадиабатическом процессе дросселировании ( ) называется эффектом Джоуля - Томсона. Величина дифференциального дроссель - эффекта называется коэффициентом дросселирования или коэффициентом Джоуля-Томсона ( К/МПа ) и определяется из соотношения Интегральный дроссель-эффект Коэффициент Джоуля-Томсона

Изображение слайда

Последний слайд презентации: ПРОЦЕССЫ ИЗМЕНЕНИЯ СОСТОЯНИЯ

В зависимости от характера изменения температуры T, имеют место три вида дроссель-эффекта (процесс дросселирования всегда происходит с падением давления dp <0 ): дроссель-эффект положительный ( D h > 0 ), в этом случае процесс дросселирования сопровождается понижением температуры рабочего тела ( dT<0 ); дроссель-эффект отрицательный ( D h < 0 ), в этом случае процесс дросселирования сопровождается повышением температуры рабочего тела ( dT>0 ); дроссель-эффект равен нулю ( D h = 0 ), если в процессе дросселирования температура рабочего тела не изменяется. Нулевой дроссель-эффект наблю- дается при дросселиро- вании идеального газа.

Изображение слайда

Похожие презентации

Ничего не найдено