Статистические и спектральные показатели ритмокардиоинтервалографии — презентация
logo
Статистические и спектральные показатели ритмокардиоинтервалографии
  • Статистические и спектральные показатели ритмокардиоинтервалографии
  • Кардиоинтервалография (КИГ)
  • Статистические и спектральные показатели ритмокардиоинтервалографии
  • Статистические и спектральные показатели ритмокардиоинтервалографии
  • Числовые характеристики КИГ
  • Статистические и спектральные показатели ритмокардиоинтервалографии
  • Статистические и спектральные показатели ритмокардиоинтервалографии
  • Статистический анализ СР
  • Статистические и спектральные показатели ритмокардиоинтервалографии
  • Статистические и спектральные показатели ритмокардиоинтервалографии
  • Статистические и спектральные показатели ритмокардиоинтервалографии
  • Корреляционная ритмография ( скаттерография, двумерная гистография )
  • Скаттерограмма
  • Статистические и спектральные показатели ритмокардиоинтервалографии
1/14

Первый слайд презентации

«Статистические и спектральные показатели ритмокардиоинтервалографии » МИНИСТЕРСТВО ЗДРАВООХРАНЕНИЯ И СОЦИАЛЬНОГО РАЗВИТИЯ РОССИЙСКОЙ ФЕДЕРАЦИИ Государственное бюджетное образовательное учреждение высшего профессионального образования «СЕВЕРНЫЙ ГОСУДАРСТВЕННЫЙ МЕДИЦИНСКИЙ УНИВЕРСИТЕТ» Министерства здравоохранения и социального развития Российской Федерации Кафедра Нормальной физиологии Выполнили студентки 2 курса 5 группы педиатрического факультета : Мамишова Г. А. и Осипова А.Е.

Изображение слайда

Слайд 2: Кардиоинтервалография (КИГ)

является одним из наиболее показательных методов статистической оценки сердечного ритма (СР). КИГ использует графическое представление данных об измерениях СР при помощи регистрации последовательных кардиоинтервалов (прибор кардиограф). Они измеряются по длительности RR – интервалов электрокардиограммы (ЭКГ) в секундах или миллисекундах (1 с=1000 мс ).

Изображение слайда

Слайд 3

Изображение слайда

Слайд 4

Рис. 1. Графики анализа RR-интервального ряда

Изображение слайда

Слайд 5: Числовые характеристики КИГ

Мода (Мо) – наиболее часто встречающееся значение длительности кардиоинтервалов в гистограмме. Мо указывает на наиболее вероятный уровень функционирования синусового узла. Амплитуда мода ( Амо ) – показатель, равны числу RR – интервалов, попавших в отрезок числовой оси, соответствующий моде. Вариационный размах  x - показатель, отражающий степень вариабельности величин RR – интервалов (ширину основания гистограммы). Вычисляется по формуле:  x  X max  X min, где X max - значения величин максимального диапазона гистограммы, X min - минимального.

Изображение слайда

Слайд 6

Показатель адекватности процессов регуляции демонстрирует соответствие между активностью симпатического отдела нервной системы и ведущим уровнем функционирования синусового узла. Сопоставляя ПАПР с частотой пульса, можно судить об избыточности или недостаточности централизации управления СР. Показатель вычисляется по формуле: ПАПР= Амо /Мо Вегетативный показатель ритма позволяет оценивать вегетативный баланс с точки зрения активности автономного контура регуляции. Расчет показателя производится по формуле : ВПР=1/ Мо  x. Индекс напряжения регуляторных систем свидетельствует о степени централизации управления СР и вычисляется по формуле: ИН= Амо /2  x Мо. Увеличение симпатического тонуса приводит к приросту Амо и уменьшению Мо и  x и, следовательно, нарастанию ИН. Усиление парасимпатических влияний, наоборот, ведет к уменьшению Амо, увеличению величины Мо и, следовательно, ИН. У здоровых людей в состоянии физического и психического покоя значения ИН составляют 80-140.

Изображение слайда

Слайд 7

Изображение слайда

Слайд 8: Статистический анализ СР

К статистическим показателям относятся математическое ожидание М, среднеквадратическое отклонение , коэффициент вариации V, коэффициент асимметрии As, эксцесс Ex. Математическое ожидание – величина, обратная средней частоте пульса (HR) или частоте сердечных сокращений (ЧСС) за 1 мин: М=60/HR (c).

Изображение слайда

Слайд 9

При анализе последовательности RR интервального ряда М вычисляетсяпо формуле: где X - значение i -го интервала гистограммы, n - число попаданий в этот интервал. Соответственно, HR=60/М (уд/мин). Принято считать, что математическое ожидание М отражает конечный результат регуляторных влияний на сердце и систему кровообращения в целом.

Изображение слайда

Слайд 10

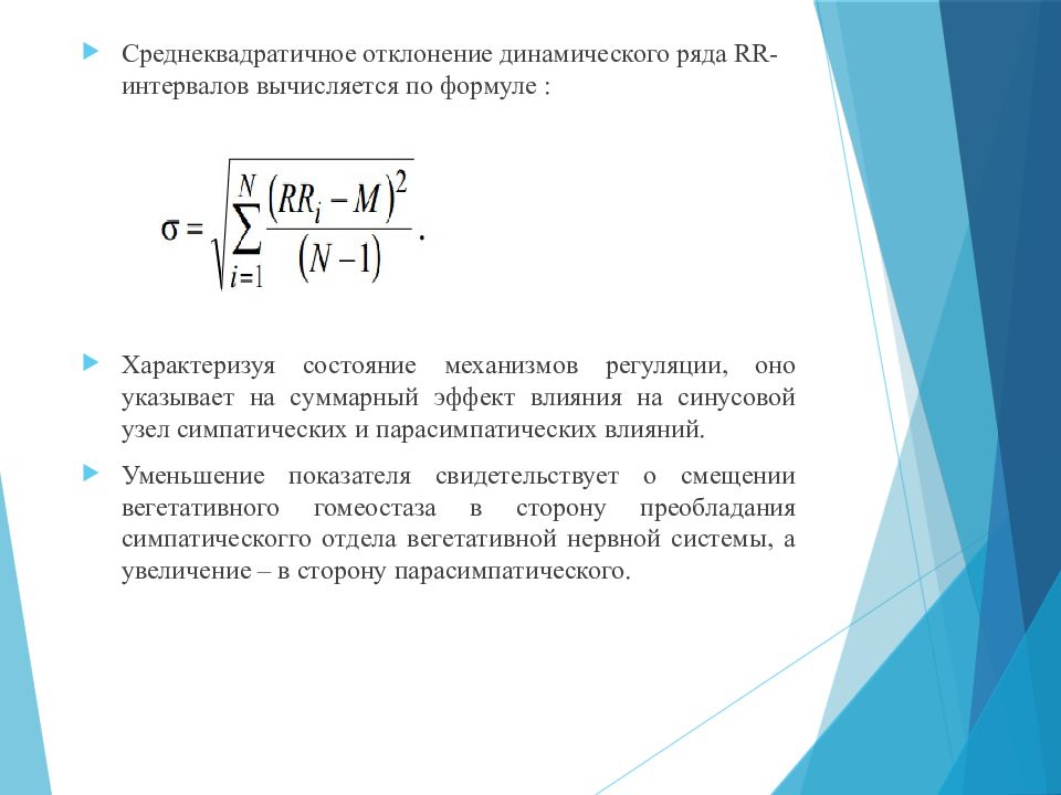
Среднеквадратичное отклонение динамического ряда RR-интервалов вычисляется по формуле : Характеризуя состояние механизмов регуляции, оно указывает на суммарный эффект влияния на синусовой узел симпатических и парасимпатических влияний. Уменьшение показателя свидетельствует о смещении вегетативного гомеостаза в сторону преобладания симпатическогго отдела вегетативной нервной системы, а увеличение – в сторону парасимпатического.

Изображение слайда

Слайд 11

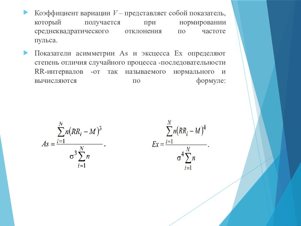
Коэффициент вариации V – представляет собой показатель, который получается при нормировании среднеквадратического отклонения по частоте пульса. Показатели асимметрии Аs и эксцесса Еx определяют степень отличия случайного процесса -последовательности RR-интервалов -от так называемого нормального и вычисляются по формуле:

Изображение слайда

Слайд 12: Корреляционная ритмография ( скаттерография, двумерная гистография )

это отображение динамики СР в виде точек на прямоугольной системе координат. Проекция каждой точки на ось ординат представляет собой длительность последнего RR-интервала (RR1), а проекция на ось абсцисс – предшествующего (RR). Графики полученных таким образом точек называются скаттерограммой (от анг. scatter - рассеивать, разбрасывать), автокорреляционным облаком, двумерной гистограммой или корреляционной ритмограммой.

Изображение слайда

Слайд 13: Скаттерограмма

Величина показателя тем выше, чем меньше напряжение регуляторных механизмов.

Изображение слайда

Последний слайд презентации: Статистические и спектральные показатели ритмокардиоинтервалографии

Спасибо за внимание!!!

Изображение слайда

Похожие презентации

Ничего не найдено