Задача 1. На рисунке 1 представлено движение материальных и информационных — презентация
logo
Задача 1. На рисунке 1 представлено движение материальных и информационных
  • Задача 1. На рисунке 1 представлено движение материальных и информационных
  • Задача 1. На рисунке 1 представлено движение материальных и информационных
  • Задача 1. На рисунке 1 представлено движение материальных и информационных
  • Задача 1. На рисунке 1 представлено движение материальных и информационных
  • Задача 1. На рисунке 1 представлено движение материальных и информационных
1/5

Первый слайд презентации

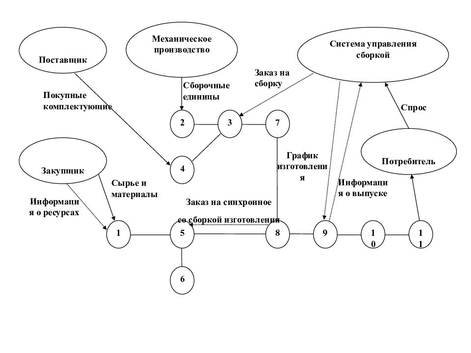
Задача 1. На рисунке 1 представлено движение материальных и информационных потоков в логистической системе. Требуется: - определить направления движения материальных потоков; - указать недостающие информационные потоки и обосновать дополнения; - охарактеризовать материальные и информационные потоки. Задача 2. Используя рисунок 1 перечислить логистические операции в последовательности, соответствующей движению материальных потоков. Провести классификацию выявленных логистических операций.

Изображение слайда

Слайд 2

Механическое производство Поставщик Система управления сборкой 1 2 3 4 5 6 7 8 9 10 11 Потребитель Закупщик Сборочные единицы Покупные комплектующие Заказ на сборку Информация о выпуске Спрос График изготовления Заказ на синхронное со сборкой изготовления Сырье и материалы Информация о ресурсах

Изображение слайда

Слайд 3

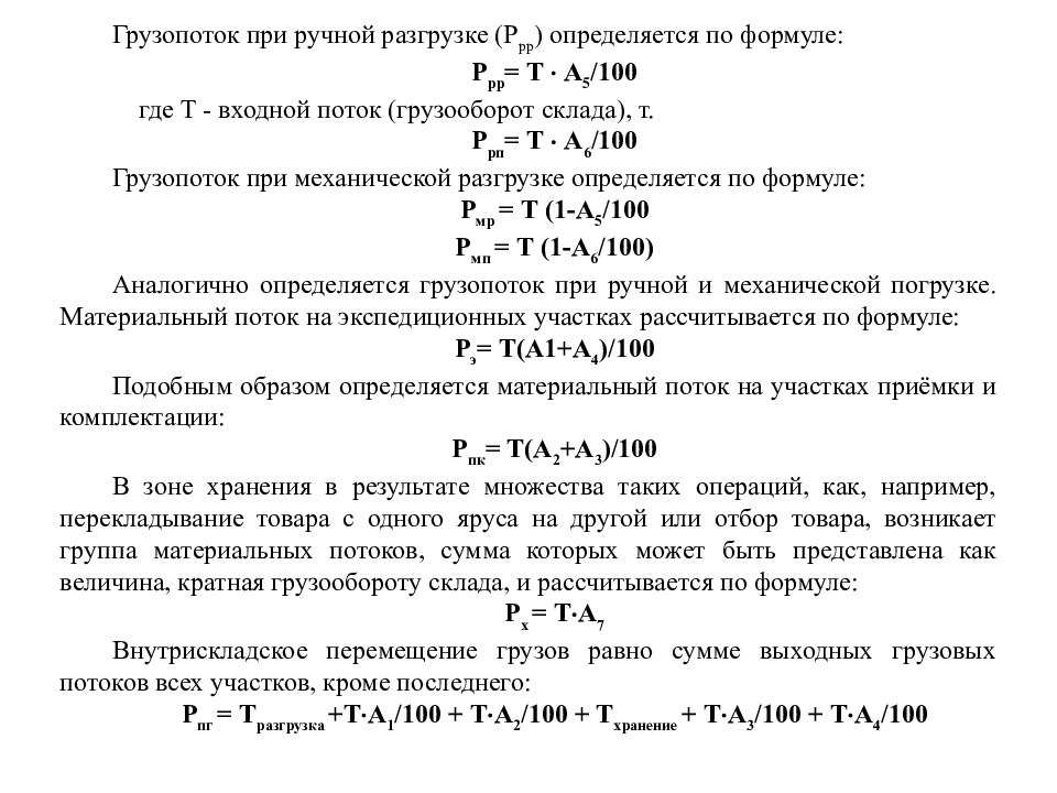
Задача 3. Входной поток склада равен 9700 т в год. Доля товаров, поставляемых в нерабочее время, составляет 15%. Доля товаров, подлежащих распаковке на участке приёмки - 20%. Доля товаров, подлежащих комплектованию - 70 %. Уровень централизованной доставки - 40%. Доля доставленных товаров, не подлежащих механической выгрузке - 60%. Доля товаров, загружаемых в транспортное средство вручную - 30%. Кратность обработки товаров на участке хранения 2. Рассчитать совокупный материальный поток. Совокупный МП поток определяется по формуле: Р = Р рр + Р мр + Р рп + Р мп + Р э + Р пк + Р х + Р пг где Р - совокупный материальный поток; Р рр,Р мр - материальный поток при ручной и механической разгрузке соответственно; Р рп, Р мп - материальный поток при ручной и механической погрузке соответственно; Р э - материальный поток на экспедиционных участках; Р пк - материальный поток на участках приёмки и комплектации; Р х - материальный поток в зоне хранения; Р пг - внутрискладское перемещение грузов.

Изображение слайда

Слайд 4

Участок разгрузки Участок хранения Участок комплектовки Отправочная экспедиция Участок погрузки Приемная экспедиция Учас ток приемки В нерабочее время В рабочее время Операция комплектования Операции комплектования нет

Изображение слайда

Последний слайд презентации: Задача 1. На рисунке 1 представлено движение материальных и информационных

Грузопоток при ручной разгрузке (Р рр ) определяется по формуле: Р рр = Т  А 5 /100 где Т - входной поток (грузооборот склада), т. Р рп = Т  А 6 /100 Грузопоток при механической разгрузке определяется по формуле: Р мр = Т (1-А 5 /100 Р мп = Т (1-А 6 /100) Аналогично определяется грузопоток при ручной и механической погрузке. Материальный поток на экспедиционных участках рассчитывается по формуле: Р э = Т(А1+А 4 )/100 Подобным образом определяется материальный поток на участках приёмки и комплектации: Р пк = Т(А 2 +А 3 )/100 В зоне хранения в результате множества таких операций, как, например, перекладывание товара с одного яруса на другой или отбор товара, возникает группа материальных потоков, сумма которых может быть представлена как величина, кратная грузообороту склада, и рассчитывается по формуле: Р х = Т А 7 Внутрискладское перемещение грузов равно сумме выходных грузовых потоков всех участков, кроме последнего: Р пг = Т разгрузка +Т А 1 /100 + Т А 2 /100 + Т хранение + Т А 3 /100 + Т А 4 /100

Изображение слайда

Похожие презентации