Колпаков В.А. Химическая кинетика — презентация
logo
Колпаков В.А. Химическая кинетика
  • Колпаков В.А. Химическая кинетика
  • Основные понятия химической кинетики
  • Колпаков В.А. Химическая кинетика
  • Колпаков В.А. Химическая кинетика
  • Колпаков В.А. Химическая кинетика
  • Колпаков В.А. Химическая кинетика
  • Колпаков В.А. Химическая кинетика
  • Колпаков В.А. Химическая кинетика
  • Энергия активации
  • Колпаков В.А. Химическая кинетика
  • Скорость химической реакции
  • Колпаков В.А. Химическая кинетика
  • Колпаков В.А. Химическая кинетика
  • Колпаков В.А. Химическая кинетика
  • Колпаков В.А. Химическая кинетика
  • Колпаков В.А. Химическая кинетика
  • Скорость реакций в открытых системах
  • Колпаков В.А. Химическая кинетика
  • Колпаков В.А. Химическая кинетика
  • Колпаков В.А. Химическая кинетика
  • Колпаков В.А. Химическая кинетика
1/21

Первый слайд презентации: Колпаков В.А. Химическая кинетика

pptcloud.ru

Изображение слайда

Химическая кинетика – это наука, изучающая механизм и закономерности протекания химических процессов во времени. Химическая кинетика рассматривает и устанавливает зависимость скорости химических реакций от концентрации реагентов и температуры, от условий проведения реакций.

Изображение слайда

Слайд 3

Химическая реакция (химический процесс) состоит в превращении одного или нескольких химических веществ, называемых исходными веществами, в одно или несколько других химических веществ, называемых продуктами реакции. В большинстве случаев химический процесс состоит из нескольких стадий, называемых элементарными стадиями.

Изображение слайда

Слайд 4

Элементарная стадия является наиболее простой составной частью сложного химического процесса и представляет собой совокупность большого числа однотипных элементарных актов непосредственного превращения одной или взаимодействия нескольких частиц.

Изображение слайда

Слайд 5

Совокупность всех реакций, которые могут в данных условиях протекать в реакционной системе и в сумме реализуют превращение исходных веществ в конечные продукты, называется механизмом химической реакции. Все элементарные стадии являются двусторонними ( обратимыми ), то есть состоят из двух взаимно противоположных элементарных реакций, которые одновременно протекают в прямом и обратном направлении.

Изображение слайда

Слайд 6

Реакции называются односторонними или необратимыми, если равновесие сильно смещено в сторону образования продуктов реакции. Например, реакция протекает по следующему механизму:

Изображение слайда

Слайд 7

Эта сложная реакция состоит из трех элементарных стадий, первая из которых обратимая, а вторая и третья стадии – необратимые. Одной из основных характеристик элементарных реакций является их молекулярность. Молекулярность – это минимальное число частиц, необходимых для реализации данной реакции.

Изображение слайда

Слайд 8

Если в элементарном акте участвует одна частица, то молекулярность равна единице и такую элементарную стадию называют мономолекулярной. Если в элементарном акте участвует две частицы, то молекулярность равна двум и такую элементарную стадию называют бимолекулярной, если участвуют три частицы, то молекулярность равна трем и реакция называется тримолекулярной.

Изображение слайда

Слайд 9: Энергия активации

В ходе химического превращения достигается некоторое промежуточное состояние, называемое переходным состоянием или активированным комплексом. Превышение средней энергии активированного комплекса над средней энергией исходных веществ или продуктов реакции при данной температуре называется энергией активации прямого или обратного процесса.

Изображение слайда

Слайд 10

Рис.1. Схематическое изображение элементарной стадии химической реакции: а) – эндотермическая реакция; б) – экзотермическая реакция. Е 1 – энергия активации прямой реакции; Е 2 - энергия активации обратной реакции;  Н – тепловой эффект химической реакции, равный разности между средней энергией продуктов реакции и средней энергией исходных веществ.  Н – тепловой эффект химической реакции, равный разности между средней энергией продуктов реакции и средней энергией исходных веществ.

Изображение слайда

Слайд 11: Скорость химической реакции

Важнейшей количественной кинетической характеристикой химической реакции является ее скорость. Скорость химической реакции – это число элементарных актов химического взаимодействия, совершающихся за единицу времени в единице реакционного пространства. В химической кинетике используют понятия: скорость реакции по i – му веществу и скорость реакции.

Изображение слайда

Слайд 12

Скоростью химической реакции по i – му веществу ( i ), то есть скорость изменения данного i - го вещества называется изменение количества этого вещества (числа молекул или количества молей) в единицу времени t в единице реакционного пространства R : где R –величина реакционного пространства, - изменение количества молей i -го.

Изображение слайда

Слайд 13

Если реакция гомогенная, то реакционным пространством является объем и изменение количества вещества рассматривается в единице объема. Если реакция гетерогенная и протекает на границе раздела фаз, то реакционным пространством является поверхность и изменение количества вещества относят к единице поверхности. Соответственно, скорость реакции выражают в моль/л с или в моль/м 3 с и в моль/м 2 с.

Изображение слайда

Слайд 14

При рассмотрении скорости реакции в закрытой гомогенной системе (не обменивающейся с окружающей средой веществом) реакционным пространством является объем ( V ) и тогда

Изображение слайда

Слайд 15

Скорости реакции по i – му веществу зависит от выбора реагента. Поэтому вводится понятие скорости, не зависящей от того, по какому из участников реакции она определяется. Скорость химической реакции ( v ) – это изменение количества вещества (исходного или продукта) в единицу времени t в единице реакционного пространства, рассчитанного на единицу его стехиометрического коэффициента v i :

Изображение слайда

Слайд 16

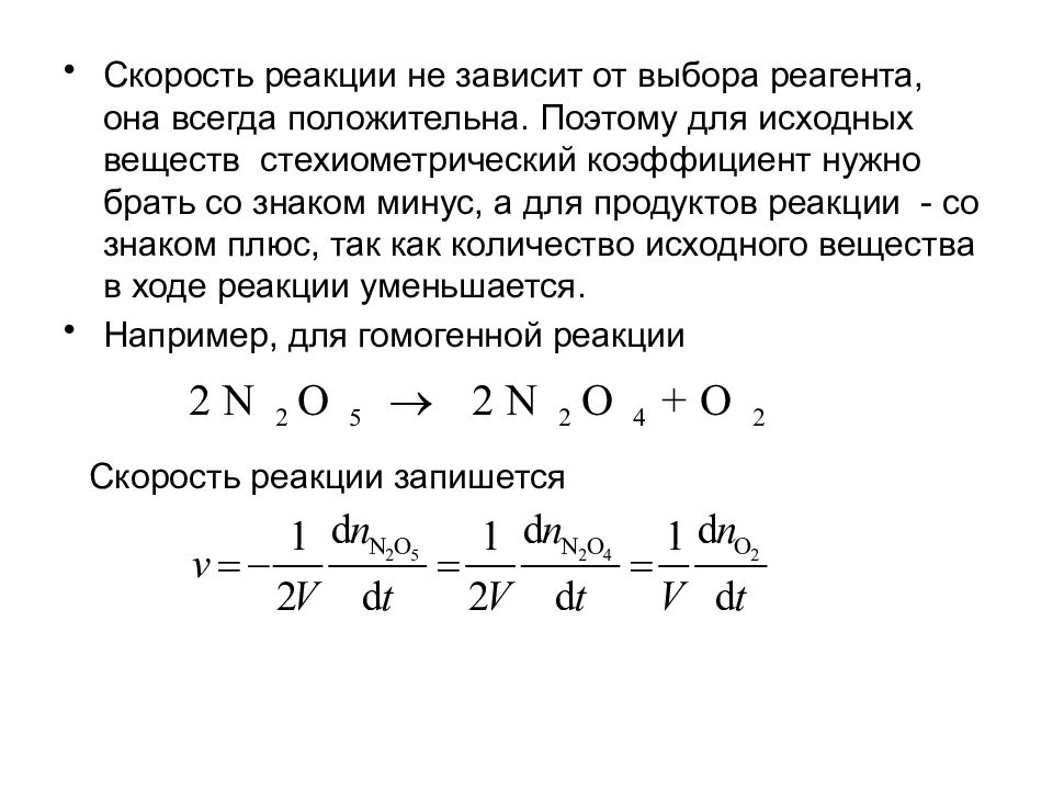
Скорость реакции не зависит от выбора реагента, она всегда положительна. Поэтому для исходных веществ стехиометрический коэффициент нужно брать со знаком минус, а для продуктов реакции - со знаком плюс, так как количество исходного вещества в ходе реакции уменьшается. Например, для гомогенной реакции Скорость реакции запишется

Изображение слайда

Слайд 17: Скорость реакций в открытых системах

Системы, в которых имеет место материальный обмен с окружающей средой, называются открытыми системами. Наиболее простыми типами открытых систем являются реактор идеального смешения и реактор идеального вытеснения. В реактор идеального смешения (рис.2 ) непрерывно с определенной объемной скоростью подается реакционная смесь. Одновременно реакционная смесь, содержащая продукты реакции, выводится из реактора. Как правило, скорость подачи реакционной смеси равна скорости вывода продуктов реакции из реактора. Принимается, что содержимое реактора перемешивается настолько хорошо, что условия во всем реакторе одинаковы и соответствуют условиям на выходе из реактора.

Изображение слайда

Слайд 18

Рис.2. схема реактора идеального Рис. 3. Схема реактора идеального смешения. вытеснения.

Изображение слайда

Слайд 19

В реакторе идеального смешения изменение количества i -го вещества может происходить не только в результате химической реакции, но и в результате массообмена. Тогда, изменение количества вещества в единицу времени в открытой системе, то есть производная, будет равна: где и изменение количества i -го вещества в результате массопереноса и в результате химической реакции

Изображение слайда

Слайд 20

Скоростью химической реакции по некоторому веществу в открытой системе называется изменение количества этого вещества только в результате химической реакции в единицу времени в единице объема реакционной смеси. Следовательно где где V - объем реакционной смеси.

Изображение слайда

Последний слайд презентации: Колпаков В.А. Химическая кинетика

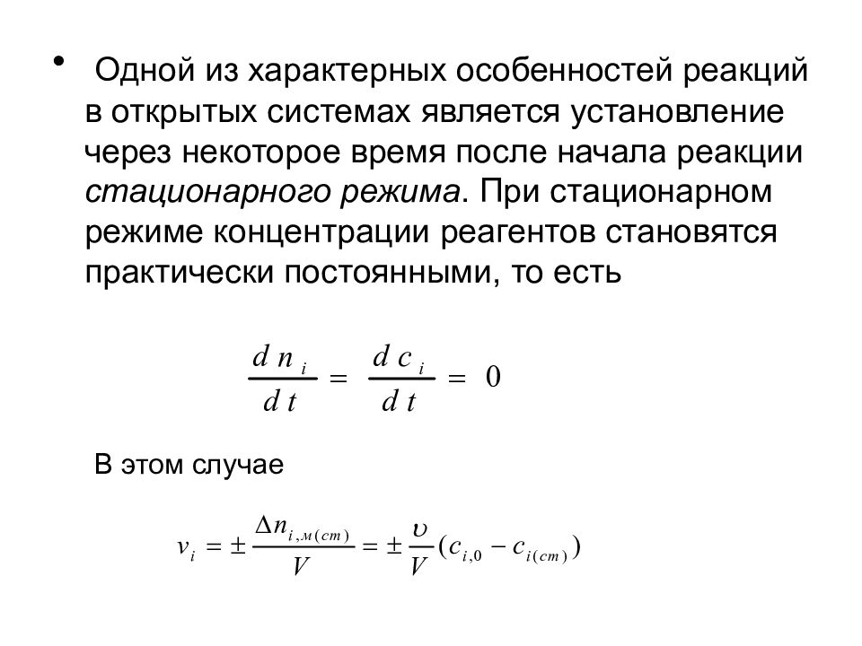
Одной из характерных особенностей реакций в открытых системах является установление через некоторое время после начала реакции стационарного режима. При стационарном режиме концентрации реагентов становятся практически постоянными, то есть В этом случае

Изображение слайда

Похожие презентации

Ничего не найдено