Великий ученый-астроном Иоганн Кеплер — презентация
logo
Великий ученый-астроном Иоганн Кеплер
  • Великий ученый-астроном Иоганн Кеплер
  • Иоганн Кеплер (1571-1630)
  • Великий ученый-астроном Иоганн Кеплер
  • Великий ученый-астроном Иоганн Кеплер
  • Первый закон Кеплера:
  • Второй закон Кеплера(закон равных площадей):
  • Великий ученый-астроном Иоганн Кеплер
  • Великий ученый-астроном Иоганн Кеплер
  • Оптика
  • Великий ученый-астроном Иоганн Кеплер
  • Спасибо за внимание!!!
1/11

Первый слайд презентации: Великий ученый-астроном Иоганн Кеплер

Выполнила: Ильясова Олеся Группа: 2018

Изображение слайда

Слайд 2: Иоганн Кеплер (1571-1630)

Немецкий астроном, математик; открыл законы движения планет (законы Кеплера), на основе которых составил планетные таблицы, заложил основы теории затмений; изобрел телескоп, в котором объектив и окуляр - двояковыпуклые линзы.

Изображение слайда

Слайд 3

Иоганн Кеплер родился в городе Вейль-дер- Штадт на юге Германии в бедной протестантской семье. После обучения в монастырской школе в 1596 г. поступил в духовную семинарию при Тюбингенской академии (позднее университет). В эти годы он познакомился с гелиоцентрической системой Н. Коперника. Кеплер написал много научных трудов и статей. Важнейшее его сочинение - "Новая астрономия" (1609), посвящена изучению движения Марса по наблюдениям Т. Браге и содержащая первые два закона движения планет. В сочинении "Гармония Мира" (1619) Кеплер сформулировал третий закон, объединяющий теорию движения всех планет в стройное целое. Краткая биография

Изображение слайда

Слайд 4

В 1600 г. он переехал в Прагу к знаменитому астроному Тихо Браге, после смерти которого (1601) получил материалы его многолетних высокоточных наблюдений. В результате их изучений и анализа в 1609 году в книге «Новая астрономия» были сформулированы Первый и второй законы Кеплера.

Изображение слайда

Слайд 5: Первый закон Кеплера:

Каждая планета Солнечной системы движется по эллипсу, в одном из фокусов которого находится Солнце

Изображение слайда

Слайд 6: Второй закон Кеплера(закон равных площадей):

Каждая планета движется в плоскости, проходящей через центр Солнца, причём за равные промежутки времени радиус-вектор, соединяющий Солнце и планету, описывает равные площади.

Изображение слайда

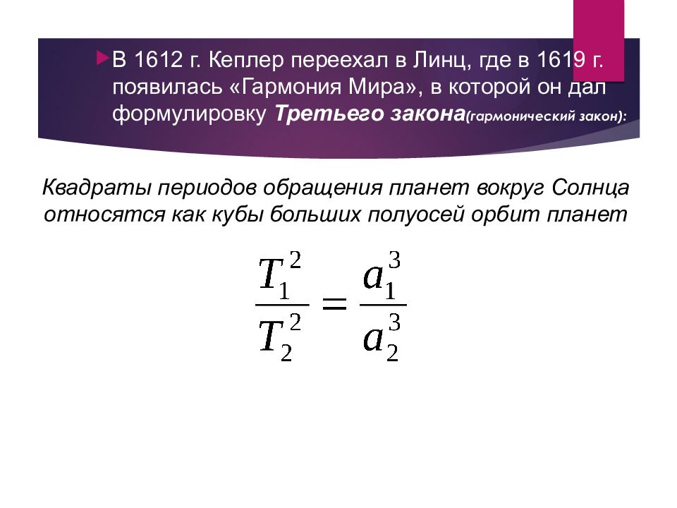
Слайд 7

В 1612 г. Кеплер переехал в Линц, где в 1619 г. появилась «Гармония Мира», в которой он дал формулировку Третьего закона (гармонический закон): Квадраты периодов обращения планет вокруг Солнца относятся как кубы больших полуосей орбит планет

Изображение слайда

Слайд 8

В 1626 году в ходе  30-летней войны  Линц был осаждён и вскоре захвачен. Начались грабежи и пожары. Кеплер переехал в  Ульм. В 1630 году Кеплер поехал в  Регенсбург, в дороге он сильно заболел и вскоре умер. Памятник Кеплеру в Линце

Изображение слайда

Слайд 9: Оптика

В  1611 г. усовершенствовал телескоп Галилея, заменив рассеивающую линзу в окуляре собирающей.

Изображение слайда

Слайд 10

Компактная Солнечная система Гигантские солнечные вспышки Планета и четыре солнца Суперземля на орбите оранжевого карлика Качающаяся планета Общее число планет земных размеров в Млечном Пути Звезда, уничтожающая небольшую планету Земля 2.0 Необычная звезда, рядом с которой чуть не нашли инопланетян 9 любопытных открытий космического телескопа Кеплера, которые вы можете найти в интернее

Изображение слайда

Последний слайд презентации: Великий ученый-астроном Иоганн Кеплер: Спасибо за внимание!!!

Спасибо за внимание!!!!!!

Изображение слайда

Похожие презентации