Колонна — презентация
logo
Колонна
  • Колонна
  • Конструктивные части колонны
  • Колонна
  • Колонна
  • Классификация колонн
  • Колонна
  • В зависимости от схемы нагружения
  • Колонна
  • По конструктивному решению
  • Колонна
  • По типу сечения
  • Сплошные сечения
  • Сквозные сечения
  • Приближенные значения радиусов инерции сечений
  • Назовите элементы схемы?
  • Назовите элемента схемы?
  • Стальные колонны постоянного сечения
  • Стальные двухветвевые колонны
1/18

Первый слайд презентации: Колонна

Вертикальный элемент, передающий нагрузку от вышележащих конструкций (балок, ферм) на фундамент

Изображение слайда

База Стержень Оголовок

Изображение слайда

Слайд 3

Изображение слайда

Слайд 4

БАЗА ОГОЛОВКИ СТЕРЖЕНЬ (СТОЙКА)

Изображение слайда

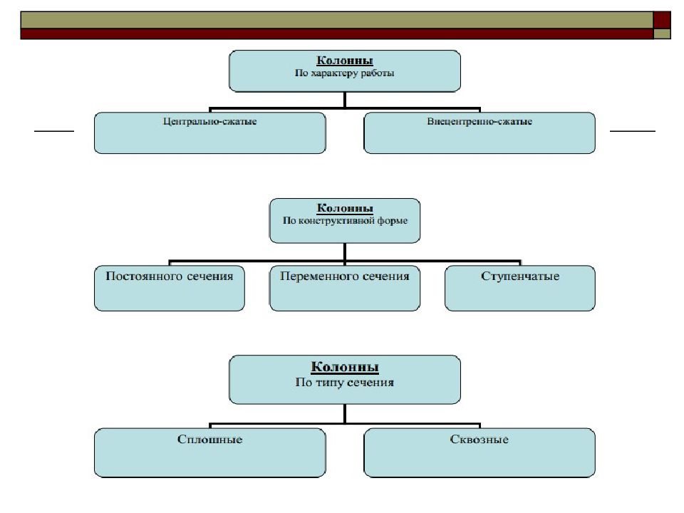
Слайд 5: Классификация колонн

Изображение слайда

Слайд 6

Изображение слайда

Слайд 7: В зависимости от схемы нагружения

а)центрально-сжатая колонна; б)внецентренно-сжатая колонна, где е - эксцентриситет -

Изображение слайда

Слайд 8

Изображение слайда

Слайд 9: По конструктивному решению

постоянного по высоте сечения ступенчатые раздельные

Изображение слайда

Слайд 10

Изображение слайда

Слайд 11: По типу сечения

Сквозные Сплошные

Изображение слайда

Слайд 12: Сплошные сечения

г)сечение из 2-х швеллеров прокатный двутавр сварной двутавр; труба; Д) сечение из 2-х уголков

Изображение слайда

Слайд 13: Сквозные сечения

Изображение слайда

Слайд 14: Приближенные значения радиусов инерции сечений

Изображение слайда

Изображение слайда

Слайд 16: Назовите элемента схемы?

Изображение слайда

Слайд 17: Стальные колонны постоянного сечения

1 – ж/б фундамент; 2 – анкерные болты; 3 – анкерная плита; 4 – ствол колонны; 5 – консоль колонны; 6 – оголовок; 7 – отверстия для болтов; 8 – траверса башмака; 9 – опорная плита; 10 – надопорная стойка при подстропильных фермах.

Изображение слайда

Последний слайд презентации: Колонна: Стальные двухветвевые колонны

1 – база (башмак); 2 – подкрановая часть; 3 – надкрановая ветвь; 4 – оголовок; 5 – ребра жесткости; 6 – подкрановая траверса; 7 – решетка из уголков; 8 – анкерный болт; 9 – анкерная плитка; 10 – траверса башмака.

Изображение слайда

Похожие презентации