Решение задач по теме «Основное уравнение молекулярно-кинетической теории» — презентация
logo
Решение задач по теме «Основное уравнение молекулярно-кинетической теории»
  • Решение задач по теме «Основное уравнение молекулярно-кинетической теории»
  • Решение задач по теме «Основное уравнение молекулярно-кинетической теории»
  • Решение задач по теме «Основное уравнение молекулярно-кинетической теории»
  • Решение задач по теме «Основное уравнение молекулярно-кинетической теории»
  • Решение задач по теме «Основное уравнение молекулярно-кинетической теории»
  • Решение задач по теме «Основное уравнение молекулярно-кинетической теории»
  • Решение задач по теме «Основное уравнение молекулярно-кинетической теории»
  • Решение задач по теме «Основное уравнение молекулярно-кинетической теории»
  • Решение задач по теме «Основное уравнение молекулярно-кинетической теории»
  • Решение задач по теме «Основное уравнение молекулярно-кинетической теории»
  • Решение задач по теме «Основное уравнение молекулярно-кинетической теории»
  • Решение задач по теме «Основное уравнение молекулярно-кинетической теории»
1/12

Учитель: Плаксина Елена Викторовна, учитель физики МКОУ СОШ с.Ракитное, Хабаровского района.

Изображение слайда

Слайд 2

Задачи урока:1. Учиться решать задачи на применение основного уравнения молекулярно- кинетической теории. 2. Обобщить и систематизировать материал по данной теме. 3.Продолжить формировать умения самостоятельно находить основные способы решения задач по теме МКТ. 4.  уметь сравнивать, выявлять закономерности, обобщать, логически мыслить. 5. продолжить воспитание личностных качеств; взаимопомощь, чувство коллективизма, ответственность, организованность. познавательного интереса, творческой мыслительной деятельности.

Изображение слайда

Слайд 3

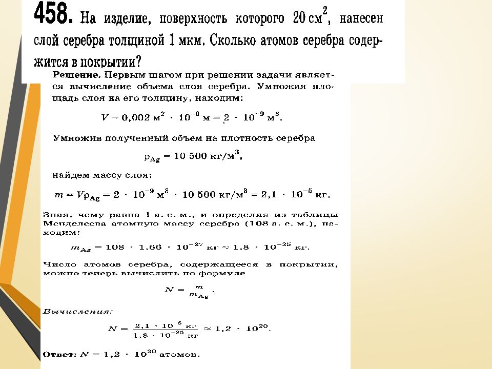
Учащиеся самостоятельно решают задачи из сборника задач Рымкевич. Проверка задач осуществляется с помощью проектора и комментирования решения учащимися.

Изображение слайда

Слайд 4

Изображение слайда

Слайд 5

Изображение слайда

Слайд 6

Изображение слайда

Слайд 7

Изображение слайда

Слайд 8

Изображение слайда

Слайд 9

Изображение слайда

Слайд 10

Изображение слайда

Слайд 11

Изображение слайда

Последний слайд презентации: Решение задач по теме «Основное уравнение молекулярно-кинетической теории»

Изображение слайда

Похожие презентации