Сұйықтар мен газдардағы қысым, Паскаль заңы — презентация
logo
Сұйықтар мен газдардағы қысым, Паскаль заңы
  • Сұйықтар мен газдардағы қысым, Паскаль заңы
  • Сұйықтар мен газдардағы қысым, Паскаль заңы
  • Сұйықтар мен газдардағы қысым, Паскаль заңы
  • Сұйықтар мен газдардағы қысым, Паскаль заңы
  • Сұйықтар мен газдардағы қысым, Паскаль заңы
  • Сұйықтар мен газдардағы қысым, Паскаль заңы
  • Сұйықтар мен газдардағы қысым, Паскаль заңы
  • Сұйықтар мен газдардағы қысым, Паскаль заңы
1/8

Первый слайд презентации

Сұйықтар мен газдардағы қысым, Паскаль заңы

Изображение слайда

Слайд 2

Сұйыққа немесе газға түсірілген қысым барлық бағыт бойынша өзгеріссіз беріледі. Бұл қағида Паскаль заңы деп аталады. Еске түсірейік p = h р – қысым – сұйықтың тығыздығы – еркін түсу үдеуі h – сұйықтың тереңдігі

Изображение слайда

Слайд 3

№1 Есеп Судың қандай тереңдігінде қысым 300 кПа-ға тең болады? = кг/. Берілгені: h - ? Шешуі: Жауабы: h =30,6 м p = h р = 300 кПа ХБЖ 300∙ Па = кг/ = 9,8 Н/кг

Изображение слайда

Слайд 4

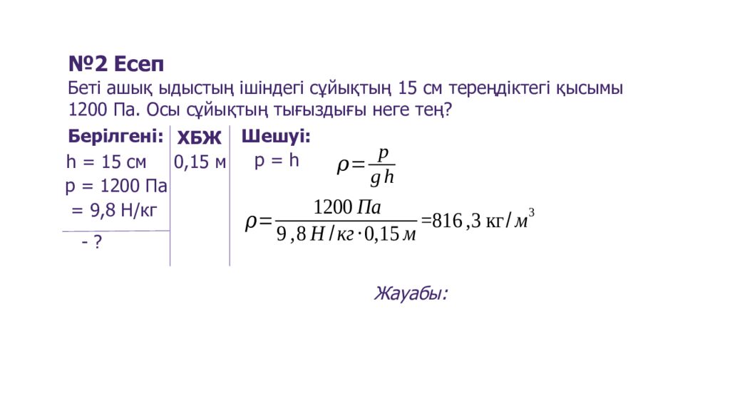
№2 Есеп Беті ашық ыдыстың ішіндегі сұйықтың 15 см тереңдіктегі қысымы 1200 Па. Осы сұйықтың тығыздығы неге тең? Берілгені: Шешуі: Жауабы: p = h h = 15 см - ? = 9,8 Н/кг ХБЖ 0, 15 м p = 1200 Па

Изображение слайда

Слайд 5

№3 Есеп Ыдыстағы су бағанының биіктігі 8 см. Су ыдыс түбіне қандай қысым түсіреді? Осындай деңгейде құйылған сынап қандай қысым түсірер еді? = 1000кг/ = 13,6∙ кг/ Берілгені: Шешуі: Жауабы: =784 Па =10662,4 Па p = h = 1000 кг / ∙ 9,8 Н/кг ∙ 0,08 м = 784 Па h = 8 см = 13,6∙ кг/ ∙ 9,8 Н/кг ∙ 0,08 м = = 10662,4 Па - ? = 9,8 Н/кг ХБЖ = 1000 кг/ = 13,6∙ кг/ 0,08 м - ?

Изображение слайда

Слайд 6

№4 Есеп Тікбұрышты параллелепипед тәріздес шыны ыдыстың табанының ұзындығы 50 см, ені 20 см. Осы ыдысқа 5 л су құйылды. Судың ыдыс түбіне түсіретін қысымы қандай? = 1000кг/ Берілгені: Шешуі: Жауабы: = 490 Па V = р = 1000 кг / ∙ 9,8 Н/кг ∙ 0,05 м = 490 Па b = 20 см p - ? = 9,8 Н/кг ХБЖ = 1000кг/ 0,5 м a = 50 см V = 5 л 0,2 м 0,005 p = = h

Изображение слайда

Слайд 7

Сұйықтар мен газдардың қысымды барлық жаққа бірдей жеткізетіндігін делелдеген ғалым : Тапсырма ............ Блез Паскаль Сұйық тереңде орналасса, онда : қысым болады ....................... Сұйықтар мен газдар қысымды, қатты дене сияқты емес, таратады. ......................... Паскаль заңына Қалыпты сұйықтар мен газдарда қысым бағынады : ................................. жан-жаққа бірдей үлкен

Изображение слайда

Последний слайд презентации: Сұйықтар мен газдардағы қысым, Паскаль заңы

сұйықтардағы гидростатикалық қысымның формуласын шығару және оны есептер шығаруда қолдануды білдіңіздер. Қорытынды

Изображение слайда

Похожие презентации