Тема 40: Межмолекулярные взаимодействия в реальных системах. Силы — презентация
logo
Тема 40: Межмолекулярные взаимодействия в реальных системах. Силы
  • Тема 40: Межмолекулярные взаимодействия в реальных системах. Силы межмолекулярного взаимодействия. Модельные потенциалы взаимодействия. Водородная связь.
  • Тема 40: Межмолекулярные взаимодействия в реальных системах. Силы
  • Межмолекулярное отталкивание
  • Межмолекулярное отталкивание
  • Межмолекулярное притяжение (силы Ван-дер-Ваальса)
  • Тема 40: Межмолекулярные взаимодействия в реальных системах. Силы
  • Ориентационное (диполь - дипольное) взаимодействие
  • Тема 40: Межмолекулярные взаимодействия в реальных системах. Силы
  • Тема 40: Межмолекулярные взаимодействия в реальных системах. Силы
  • Тема 40: Межмолекулярные взаимодействия в реальных системах. Силы
  • Тема 40: Межмолекулярные взаимодействия в реальных системах. Силы
  • Тема 40: Межмолекулярные взаимодействия в реальных системах. Силы
  • Тема 40: Межмолекулярные взаимодействия в реальных системах. Силы
  • Тема 40: Межмолекулярные взаимодействия в реальных системах. Силы
  • Потенциалы межмолекулярного взаимодействия U( r ) определяют количественную связь между энергией притяжения (отталкивания) и расстоянием между молекулами. При
  • Тема 40: Межмолекулярные взаимодействия в реальных системах. Силы
  • Тема 40: Межмолекулярные взаимодействия в реальных системах. Силы
  • Тема 40: Межмолекулярные взаимодействия в реальных системах. Силы
  • Тема 40: Межмолекулярные взаимодействия в реальных системах. Силы
  • Тема 40: Межмолекулярные взаимодействия в реальных системах. Силы
  • Тема 40: Межмолекулярные взаимодействия в реальных системах. Силы
  • Водородная связь
  • Тема 40: Межмолекулярные взаимодействия в реальных системах. Силы
  • Тема 40: Межмолекулярные взаимодействия в реальных системах. Силы
  • Тема 40: Межмолекулярные взаимодействия в реальных системах. Силы
1/25

Межмолекулярное взаимодействие — взаимодействие между электрически нейтральными молекулами или атомами. Впервые были учтены Я. Д. Ван-дер-Ваальсом в 1873 году. Центральные силы – силы взаимодействия между двумя частицами, зависящие только от расстояния между ними. потенциальная энергия взаимодействия пары молекул. и в случае центральных взаимодействий связаны соотношением при

Изображение слайда

Слайд 2

Зависимость потенциальной энергии взаимодействия двух молекул от расстояния Кривая 1 - потенциал сил отталкивания. Кривая 2- потенциал сил притяжения. Кривая 3 - результирующий потенциал (результат наложения кривых 1 и 2) Минимум кривой 3 соответствует равновесному состоянию ( r=r 0 ). При r < r 0 F(r) > 0, что соответствует отталкиванию молекул. При r > r 0 F(r) < 0 - молекулы притягиваются. Результирующий потенциал складывается аддитивно из потенциала притяжения (потенциала дальнодействующих сил) и потенциала отталкивания (потенциала короткодействующих сил): и от координат молекул, найденные соответственно для малых и больших расстояний r - функции

Изображение слайда

При сближении атомов на очень малое расстояние, их электронные облака перекрываются и меняется электронная плотность в области между двумя ядрами. Если электронные оболочки не замкнуты (неполные электронные оболочки) электронная плотность между атомами увеличивается образуется химическая связь. 2.Если электронные оболочки замкнуты электронная плотность уменьшается между двумя атомами происходит отталкивание атомов

Изображение слайда

Слайд 4: Межмолекулярное отталкивание

Потенциал отталкивания - сумма членов вида - относительно медленно изменяющаяся функция r (полином). Простейшая функция, отражающая данную зависимость: В статистических расчетах используется приближение в виде степенной зависимости: Силы отталкивания – приближенные, были получены путем квантовомеханических расчетов. - постоянные для пары молекул данного вида

Изображение слайда

Слайд 5: Межмолекулярное притяжение (силы Ван-дер-Ваальса)

Выделяют три составляющих дальнодействующих сил притяжения между молекулами: ориентационную u ор, индукционную u инд, дисперсионную u дисп. Они обладают несколько отличной физической природой, но их потенциал зависит от расстояния между молекулами одинаково – как 1/ r 6 В основе всех трех составляющих силы Ван-дер-Ваальса лежит взаимодействие диполей. Энергия диполя d, помещенного в поле Е Электрическое поле, создаваемое диполем d

Изображение слайда

Слайд 6

Полярные и неполярные молекулы Для расстояний, больших по сравнению с размерами молекулы, действие электронов эквивалентно действию их суммарного заряда, помещенного в некоторую точку внутри молекулы- центр тяжести отрицательных зарядов ; действие ядер эквивалентно действию их суммарного заряда, помещенного в центр тяжести положительных зарядов. В отсутствии внешнего эл.поля центры тяжести положительных и отрицательных зарядов либо совпадают, либо сдвинуты друг относительно друга. В первом случае молекула называется неполярной (не обладает электрическим моментом). Например молекула кислорода О 2 Во втором случае молекула называется полярной (эквивалентна электрическому диполю). Например, молекула воды Н 2 О

Изображение слайда

Слайд 7: Ориентационное (диполь - дипольное) взаимодействие

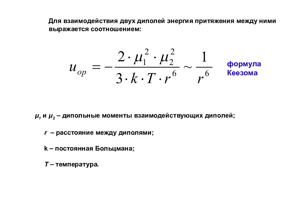
-возникает между полярными молекулами, которые имеют электрический дипольный момент (наблюдается только в дипольных диэлектриках). Дипольные молекулы жидкости или газа стараются занимать такие положения, чтобы их энергия в полях других диполей была минимальной, что обусловливает притяжение полярных молекул. Силы притяжения молекул, возникающие вследствие взаимодействия диполей, называются дипольными ориентационными силами или силами Кеезома. Диполь-дипольное взаимодействие проявляется в полярных жидкостях (вода, фторводород).

Изображение слайда

Слайд 8

μ 1  и  μ 2  – дипольные моменты взаимодействующих диполей; r  – расстояние между диполями; k  – постоянная Больцмана; Т  – температура. Для взаимодействия двух диполей энергия притяжения между ними выражается соотношением: формула Кеезома

Изображение слайда

Слайд 9

Силы притяжения, связанные с взаимодействием индуцированного и постоянного диполей, называются индукционными силами или силами Дебая. Индукционные силы не зависят от температуры ; они играют заметную роль, если одна из молекул имеет большой дипольный момент, а другая — большую поляризуемость. Этот вид взаимодействия проявляется главным образом в растворах полярных соединений в неполярных растворителях. Под действием поля полярной молекулы соседняя приобретает индуцированный дипольный момент. Индукционное взаимодействие возникает между полярной и неполярной молекулами. Электрическое поле , создаваемое диполем , наводит поляризацию на другую молекулу.

Изображение слайда

Слайд 10

Энергия притяжения между постоянным и наведенным диполем определяется выражением: μ  – дипольный момент первой молекулы; α – поляризуемость второй молекулы; r  – расстояние между молекулами. Энергия Дебая

Изображение слайда

Слайд 11

В квантовой механике электрон рассматривается как точечный заряд, так что в любой момент времени электрон и ядро образуют диполь. Диполь первого атома поляризует второй атом, диполь второго атома поляризует первый атом. Вследствие взаимодействия мгновенных и индуцированных диполей возникает притяжение между атомами. Это притяжение лежит в основе сил Ван-дер-Ваальса. Неполярные молекулы за счет квантовой неопределенности обладают "мгновенными" дипольными моментами, возникает их взаимодействие. Дисперсионное взаимодействие - один из типов межмолекулярного взаимодействия, возникающего между двумя любыми молекулами независимо от наличия у них собственного дипольного момента.

Изображение слайда

Слайд 12

Энергия дисперсионного взаимодействия определяется соотношением: J 1 и J 2 - потенциалы ионизации молекул; α 1 и α 2 – поляризуемость молекул; r – расстояние между молекулами. энергия Лондона

Изображение слайда

Слайд 13

Все три типа межмолекулярного взаимодействия одинаковым образом зависят от расстояния и могут быть выражены одной формулой: А – величина, объединяющая все постоянные в формулах для энергий ориентационного, индукционного и дисперсионного взаимодействия: Ориентационное: взаимодействуют 2 поляризованные молекулы; Индукционное : взаимодействуют поляризованная и неполяризованная молекулы; Дисперсионное : взаимодействуют 2 любые( даже неполяризованные) молекулы.

Изображение слайда

Слайд 14

Потенциальная энергия взаимодействия многих молекул Потенциальная энергия - потенциал взаимодействия для изолированной пары молекул. Для центральных взаимодействий - радиус – вектор - й частицы, - расстояние между частицами и Аддитивность энергии взаимодействия выполняется строго при электростатическом взаимодействии точечных зарядов, при межмолекулярном взаимодействии это выполняется приближенно. Для Ван – дер – вальсовых сил справедливо допущение об аддитивном характере сил межмолекулярного взаимодействия. Но! Потенциал отталкивания, как правило, не является аддитивным. взаимодействия многих молекул определяется как

Изображение слайда

Слайд 15: Потенциалы межмолекулярного взаимодействия U( r ) определяют количественную связь между энергией притяжения (отталкивания) и расстоянием между молекулами. При расчетах используют модельные потенциалы

Потенциал твердых сфер { Простейшей моделью атома является жесткая непроницаемая сфера. Ее описывает потенциальная функция: r 0 - радиус сферы Этот потенциал используется в тех случаях, когда достаточно качественного исследования. Потенциалы межмолекулярного взаимодействия

Изображение слайда

Слайд 16

2. Потенциал прямоугольной ямы Часто к потенциалу твердой сферы добавляется часть, связанная с притяжением. В наиболее простой форме - это прямоугольная яма глубиной ε и шириной r 0 ( а-1 ) { r 0 - радиус сферы

Изображение слайда

Слайд 17

3. Потенциал Сазерленда Описывает взаимодействие твердых шаров, между которыми действуют силы притяжения: { r 0 - радиус шара

Изображение слайда

Слайд 18

4.Потенциал Леннард-Джонса. Описывает взаимодействие молекул, учитывая как их притяжение, так и отталкивание. Общий вид: a и b – параметры потенциала, определенные для пары молекул данного типа (а, b > 0 ) n, m – целые положительные числа, n>m Учитывая, что u притяж ~ r – 6 и u отт ~ r – 12, потенциал Л-Д приобретает вид: Потенциал такого вида иногда называют потенциалом 6-12 Потенциал Л–Д может быть использован для описания взаимодействий как одинаковых молекул, так и молекул разного рода ( смешанные взаимодействия ).

Изображение слайда

Слайд 19

углы, задающие ориентации осей диполей; дипольные моменты поляризованных молекул; - глубина потенциальной ямы; сумма радиусов всех взаимодействующих молекул. описывает взаимодействия небольших молекул, обладающих электрическими дипольными моментами. Представляет собой наложение потенциала 6-12 и потенциала ориентационного взаимодействия двух точечных диполей. 5. Потенциал Штокмайера

Изображение слайда

Слайд 20

Водородная связь Существуют взаимодействия промежуточного характера между Ван-дер-ваальсовыми взаимодействием и химической связью. Отличие их от Ван-дер-ваальсовых состоит в пространственной локализации связи и большей энергии образования связи, но энергия рассматриваемых взаимодействий много меньше, чем энергия обычной химической связи.

Изображение слайда

Слайд 21

Водородная связь - это связь между функциональной группой А – Н и электроотрицательным атомом или группой атомов В той же или другой молекулы; особое участие в этой связи принимает атом водорода, уже связанный с А (связь А – H ···В ). Группа A – H выступает как донор протона, группа В как донор электрона. Водородная связь возможна только между двумя атомами. Такая связь осуществляется между атомами водорода Н и атомами N, О, F, S, Cl в веществах, молекулы которых содержат эти атомы. При образовании водородной связи изменяются межъядерные расстояния в молекуле, связь А – Н удлиняется.

Изображение слайда

Внутримолекулярная связь между двумя группами одной и той же молекулы. Водородная связь Межмолекулярная -связь между различными молекулами (между атомом водорода одной молекулы и атомом неметалла другой молекулы) Водородная связь между молекулами воды Внутримолекулярная Н-связь в салициловом альдегиде

Изображение слайда

Слайд 23

Проявления водородных связей • Газы: существование и структура димеров (спектры) • Конденсированные фазы (жидкости, твердые тела): – температуры кипения (жидкости), плавления, сублимации (твердые тела), – теплоемкость, – термическое расширение, – механические свойства (упругость, сжимаемость, пластичность, хрупкость, анизотропия), – фазовые переходы, химические реакции – структуры (в т.ч. – вторичная и третичная структуры биополимеров, например, белков), – в параметрах спектров (смещения частот, изменение ширины и интенсивности полос, полосы самих водородных связей)

Изображение слайда

Слайд 24

Ассоциация   — объединение простых молекул или ионов в более сложные, не вызывающие изменения химической природы вещества. Ассоциация молекул Ассоциация ионов основана на проявлении электростатических сил. Простейшие ионные ассоциаты состоят из двух или трех ионов и представляют собой нейтральные или заряженные частицы. Ассоциация ионов

Изображение слайда

Последний слайд презентации: Тема 40: Межмолекулярные взаимодействия в реальных системах. Силы

Ассоциация молекул обусловливается действием межмолекулярных сил. Пример ассоциации молекул – образование в жидкой воде водородно-связанных ассоциатов из молекул воды. Другой пример ассоциации молекул - образование в воде кластеров из молекул воды (Н2О)x, которые в зависимости от внешних условий различаются своей структурой (а, b, c,..., h).

Изображение слайда

Похожие презентации

Ничего не найдено