Движение тела по окружности — презентация
logo
Движение тела по окружности
  • Движение тела по окружности
  • Движение тела по окружности
  • Движение тела по окружности
  • Движение тела по окружности
  • Характеристики
  • Движение тела по окружности
  • Равномерное движение по окружности
  • Движение тела по окружности
  • Частота обращения
  • Период и частота
  • Угловая скорость
  • Кинематика движения по окружности
  • Формулы
  • Центростремительная сила
  • Движение тела по окружности
  • Задача №1
  • Задача №2
  • Задача №3
  • Задача №4
  • Задача №5
  • Самостоятельная работа
1/21

Первый слайд презентации: Движение тела по окружности

Изображение слайда

Слайд 2

Изображение слайда

Слайд 3

v v v v

Изображение слайда

Слайд 4

Равномерное движение по окружности V = L/t A B

Изображение слайда

Слайд 5: Характеристики

Линейная скорость L

Изображение слайда

Слайд 6

О v a Центростремительным ускорением.

Изображение слайда

Центростремительным ускорением v R а

Изображение слайда

Слайд 8

ПЕРИОД ОБРАЩЕНИЯ L = 2 R. v = L/T=2 R/T. a= v 2 /R = 4 2 R/T 2.

Изображение слайда

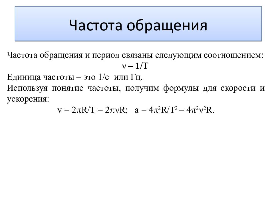
Слайд 9: Частота обращения

Частота обращения и период связаны следующим соотношением : = 1/T Единица частоты – это 1 /c или Гц. Используя понятие частоты, получим формулы для скорости и ускорения : v = 2R/T = 2R; a = 4 2 R/T 2 = 4 2  2 R.

Изображение слайда

Слайд 10: Период и частота

Период обращения Частота вращения n [ n ] = с -1 = Гц.

Изображение слайда

Слайд 11: Угловая скорость

Угловая скорость (циклическая частота)- число оборотов за единицу времени выраженное в радианах. 

Изображение слайда

Слайд 12: Кинематика движения по окружности

Линейная скорость Угловая скорость Ускорение

Изображение слайда

Слайд 13: Формулы

Изображение слайда

Слайд 14: Центростремительная сила

Изображение слайда

Слайд 15

Величина Определение Формулы связи Единица измерения Особенности Период T=t/N T= 2  R/v T =1/ n с Меньше для больших скоростей Частота n = N/t n = 1 / Т с -1 Обороты в секунду Линейная скорость v=2  R/T v=  R м/с Увеличивается с возрастанием частоты Угловая скорость  =  /t  =2  /T рад/с Угол поворота за 1 секунду Центростремительное ускорение a=v 2 /R a=4  2 R/T 2 м/с 2 Больше при малых R и при больших v

Изображение слайда

Слайд 16: Задача №1

Автомобиль движется по закруглению дороги, радиус которой равен 20 м. Определите скорость автомобиля, если центростремительное ускорение равно 5 м/с 2. Дано: Решение: Ответ: 10 м/с.

Изображение слайда

Слайд 17: Задача №2

Линейная скорость конца минутной стрелки Кремлевских курантов равна 6 мм/с. Определите длину минутной стрелки. Ответ: 3,44 м Дано: V = 6 мм/с Найти : l- ? Решение : длина минутной стрелки — это радиус окружности, которую описывает эта стрелка при своем движении l=R один оборот стрелка делает за время t=T=1 ч=3600с

Изображение слайда

Слайд 18: Задача №3

Во сколько раз линейная скорость точки обода колеса радиусом 8 см больше линейной скорости точки, расположенной на 3 см ближе к оси вращения колеса? Дано: Решение: линейная скорость точки обода колеса радиусом 8 см в 1,6 раза больше точки, расположенной на 3 см ближе к оси вращения. Ответ : в 1,6 раза.

Изображение слайда

Слайд 19: Задача №4

Вентилятор вращается с постоянной скоростью и за две минуты совершает 2400 оборотов. Определите частоту вращения вентилятора, период обращения и линейную скорость точки, расположенной на краю лопасти вентилятора на расстоянии 10 см от оси вращения. Дано: t=2 мин=120с N=2400 r=10 см=0,01м __________ n- ? Т-? V- ? Решение: Ответ :  20 с 1 ; ≈0,05 с; 12,6 м/с.

Изображение слайда

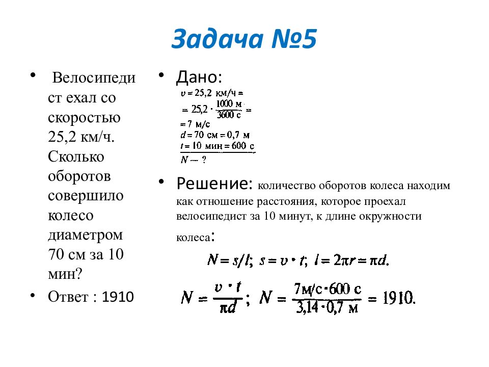
Слайд 20: Задача №5

Велосипедист ехал со скоростью 25,2 км/ч. Сколько оборотов совершило колесо диаметром 70 см за 10 мин? Ответ : 1910 Дано: Решение: количество оборотов колеса находим как отношение расстояния, которое проехал велосипедист за 10 минут, к длине окружности колеса :

Изображение слайда

Последний слайд презентации: Движение тела по окружности: Самостоятельная работа

С каким периодом должна вращаться карусель радиусом 6,4 м для того, чтобы центростремительное ускорение человека на карусели было равно 10 м/с 2 ? На арене цирка лошадь скачет с такой скоростью, что за 1 минуту обегает 2 круга. Радиус арены равен 6,5 м. Определите период и частоту вращения, скорость и центростремительное ускорение. Частота обращения карусели 0,05 с -1. Человек, вращающийся на карусели, находится на расстоянии 4 м от оси вращения. Определите центростремительное ускорение человека, период обращения и угловую скорость карусели. Точка обода колеса велосипеда совершает один оборот за 2 с. Радиус колеса 35 см. Чему равно центростремительное ускорение точки обода колеса?

Изображение слайда

Похожие презентации