Физика 9-сынып — презентация
logo
Физика 9-сынып
  • Физика 9-сынып
  • Физика 9-сынып
  • Тербелмелі қозғалыстың теңдеуі
  • Оқу мақсаты:
  • Бағалау критерийі:
  • Тербелістегі дененің координатасы. Тербелмелі қозғалыс теңдеуі
  • Гармониялық тербелістің сипаттамалары :
  • Физика 9-сынып
  • Физика 9-сынып
  • Физика 9-сынып
  • Физика 9-сынып
  • Жауабы : 1. B 2. D 3. A 4. С 5. А
  • НАЗАРЛАРЫҢЫЗҒА РАХМЕТ!!!
1/13

Первый слайд презентации: Физика 9-сынып

Изображение слайда

Слайд 2

Серіппелі маятник тербеліс кезінде энергияның қандай түрлері жүзеге асады? Математикалық маятник тербелісі кезінде энергияның қандай түрлері жүзеге асады? Тербелістегі дененің жылдамдығын қалай анықтауға болады? Тербелмелі қозғалыс дегеніміз не?

Изображение слайда

Изображение слайда

Слайд 4: Оқу мақсаты:

9.2.5.5 - гармониялық тербелістердің графиктері бойынша координатаның, жылдамдықтың және үдеудің теңдеулерін жаза білу

Изображение слайда

Слайд 5: Бағалау критерийі:

гармониялық тербелістердің графиктері бойынша координатаның, жылдамдықтың және үдеудің теңдеулерін сипаттайды; гармониялық тербелістердің графиктері бойынша координатаның, жылдамдықтың және үдеудің теңдеулерін есептер шығаруда қолданады;

Изображение слайда

Гармониялық тербелістер — физикалық шамасы уақыт өтуімен синусоидалы немесе косинусоидалы заңдылықтар бойынша өзгеріп тұратын тербелістер.

Изображение слайда

Слайд 7: Гармониялық тербелістің сипаттамалары :

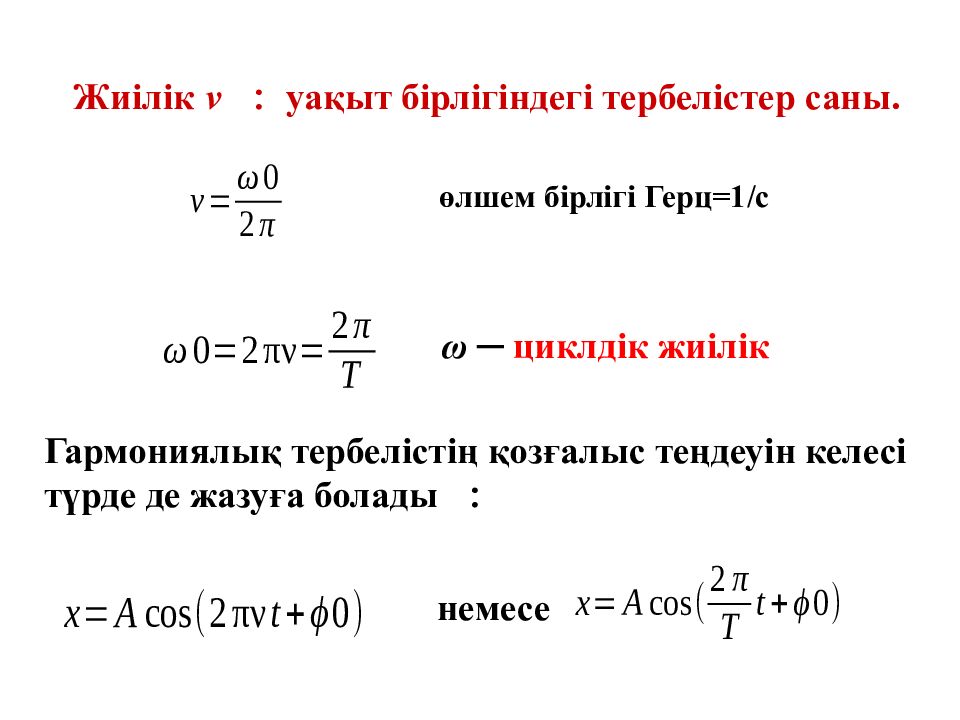
Период T : толық бір тербеліске кеткен уақыт 。 өлшем бірлігі секунд (с) Гармониялық тербелістің периоды T, жиілігі ν, циклдік жиілігі ω

Изображение слайда

Слайд 8

ω ─ циклдік жиілік Гармониялық тербелістің қозғалыс теңдеуін келесі түрде де жазуға болады : немесе өлшем бірлігі Герц =1/c Жиілік ν : уақыт бірлігіндегі тербелістер саны.

Изображение слайда

Слайд 9

Тербелмелі қозғалыстың жылдамдығы мен үдеуін график бойынша анықтау

Изображение слайда

Слайд 10

Суретте көрсетілген график бойынша тербелістің амплитудасын, периодын, жиілігін анықтаңыз. № 2 № 3 № 1 Бірлескен жұмыс

Изображение слайда

Слайд 11

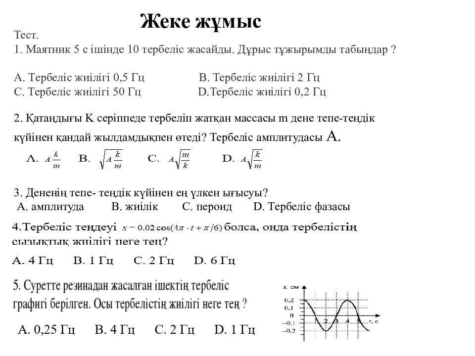
Тест. 1. Маятник 5 с ішінде 10 тербеліс жасайды. Дұрыс тұжырымды табыңдар ? А. Тербеліс жиілігі 0,5 Гц В. Тербеліс жиілігі 2 Гц C. Тербеліс жиілігі 50 Гц D. Тербеліс жиілігі 0,2 Гц 3. Дененің тепе- теңдік күйінен ең үлкен ығысуы? A. амплитуда    B. жиілік    С. пероид D. Тербеліс фазасы 2. Қатаңдығы K серіппеде тербеліп жатқан массасы m дене тепе-теңдік күйінен қандай жылдамдықпен өтеді? Тербеліс амплитудасы А. Жеке жұмыс

Изображение слайда

Слайд 12: Жауабы : 1. B 2. D 3. A 4. С 5. А

Изображение слайда

Последний слайд презентации: Физика 9-сынып: НАЗАРЛАРЫҢЫЗҒА РАХМЕТ!!!

Изображение слайда

Похожие презентации