ИССЛЕДОВАНИЕ ТЕМПЕРАТУРНОЙ ЗАВИСИМОСТИ СОПРОТИВЛЕНИЯ ПРОВОДНИКОВ — презентация
logo
ИССЛЕДОВАНИЕ ТЕМПЕРАТУРНОЙ ЗАВИСИМОСТИ СОПРОТИВЛЕНИЯ ПРОВОДНИКОВ
  • ИССЛЕДОВАНИЕ ТЕМПЕРАТУРНОЙ ЗАВИСИМОСТИ СОПРОТИВЛЕНИЯ ПРОВОДНИКОВ
  • Введение
  • Теория
  • Электрическое сопротивление металлов
  • Температурная зависимость сопротивления металлов
  • ИССЛЕДОВАНИЕ ТЕМПЕРАТУРНОЙ ЗАВИСИМОСТИ СОПРОТИВЛЕНИЯ ПРОВОДНИКОВ
  • Температурная зависимость сопротивления полупроводников.
  • Описание установки и метода измерений
  • Изучение температурной зависимости сопротивления металлов
  • Изучение температурной зависимости сопротивления металлов
  • Вывод
  • ИССЛЕДОВАНИЕ ТЕМПЕРАТУРНОЙ ЗАВИСИМОСТИ СОПРОТИВЛЕНИЯ ПРОВОДНИКОВ
1/12

Авторы : Ядадияев Даниэль, Стёпкин   Павел, Прокопьюк Дмитрий ученики 9 А класса МБОУ «Лицей №62» Научный руководитель : Киселёва Елена Александровна, ведущий инженер кафедры общей и экспериментальной физики КемГУ

Изображение слайда

Слайд 2: Введение

Цель работы является : экспериментальное изучение поведения электрического сопротивления металлов и полупроводников в температурном интервале 299-353К(26-80 С ). Объектом исследования является определяющая связь электрического сопротивления проводника и металла с изменением температуры. Методы исследования: анализ литературы; моделирование; обобщение. Приборы и принадлежности: прибор цифровой комбинированный Щ4311, термометр, печь.

Изображение слайда

Слайд 3: Теория

Мета́ллы — группа элементов, в виде простых веществ, обладающих характерными металлическими свойствами, такими, как высокие теплом и электропроводность, положительный температурный коэффициент сопротивления, высокая пластичность, ковкость и металлический блеск. Полупроводники́ — материалы, по удельной проводимости занимающие промежуточное место между проводниками и диэлектриками, и отличающиеся от проводников сильной зависимостью удельной проводимости от концентрации примесей, температуры и воздействия различных видов излучения. Все металлы характеризуются высокой электропроводностью, которая составляет 10 -6 -10 -8 Ом-1•м-1. Вещества с удельным сопротивлением от 10 -3 – 10 7 Ом·м относятся к полупроводникам.

Изображение слайда

концентрация электронов Скорость теплового движения сопротивление Электрическое сопротивление металлов

Изображение слайда

Заряд : Сила тока в проводнике I: Плотность тока : Ускорение с которым движется электрон : Средняя дрейфовая скорость может быть определена как: Согласно закону Ома в дифференциальной форме : Искомое выражение для удельного сопротивления металла :

Изображение слайда

Слайд 6

Экспериментально установлено, что сопротивление металлического проводника в интервале температур вблизи комнатной прямо пропорционально температуре и аппроксимируется известной формулой:

Изображение слайда

Слайд 7: Температурная зависимость сопротивления полупроводников

Механизм электропроводности в полупроводниках резко отличается от случая для металлов. Сопротивление полупроводника в зависимости от температуры обычно записывается формулой:

Изображение слайда

Слайд 8: Описание установки и метода измерений

Изображение слайда

Слайд 9: Изучение температурной зависимости сопротивления металлов

№ t, º C Т, К R пр, Ом 1 22 295 83 2 23 298 83 3 30 303 85 4 3 5 308 86 5 40 313 88 6 45 318 89 7 50 323 90 8 55 328 92 9 60 333 93 10 65 338 94 11 70 343 96

Изображение слайда

Слайд 10: Изучение температурной зависимости сопротивления металлов

Рис. 3. Зависимость сопротивления полупроводника от температуры № t, º C Т, К R пп, Ом 1 22 295 379 2 23 298 306 3 30 303 242 4 3 5 308 193 5 40 313 156 6 45 318 126 7 50 323 104 8 55 328 85 9 60 333 71 10 65 338 60 11 70 343 52 Таблица2 Зависимость сопротивления полупроводника от температуры

Изображение слайда

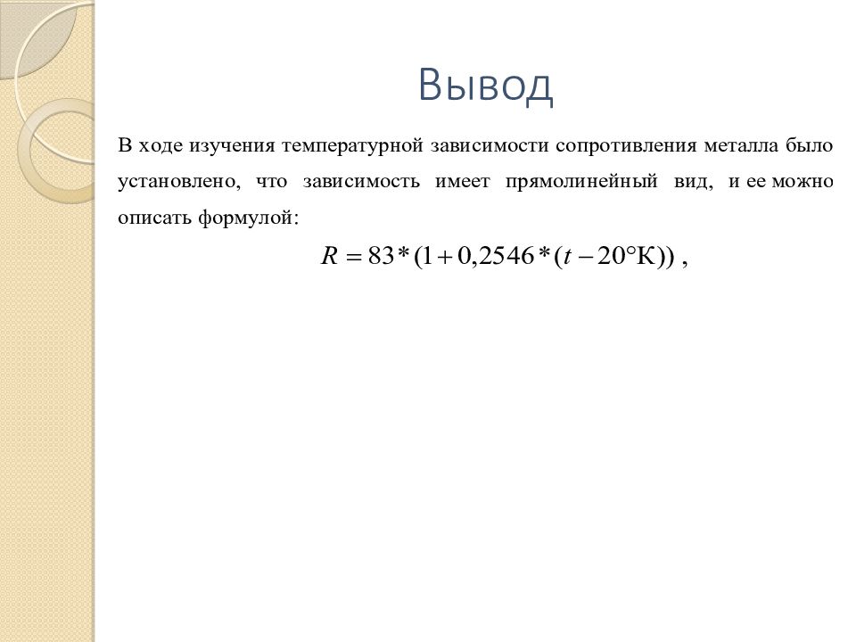
Слайд 11: Вывод

Изображение слайда

Последний слайд презентации: ИССЛЕДОВАНИЕ ТЕМПЕРАТУРНОЙ ЗАВИСИМОСТИ СОПРОТИВЛЕНИЯ ПРОВОДНИКОВ

СПАСИБО ЗА ВНИМАНИЕ!

Изображение слайда

Похожие презентации