ПРОЧНОСТЬ МАТЕРИАЛОВ ПРИ ПОВТОРНЫХ НАГРУЖЕНИЯХ — презентация
logo
ПРОЧНОСТЬ МАТЕРИАЛОВ ПРИ ПОВТОРНЫХ НАГРУЖЕНИЯХ
  • ПРОЧНОСТЬ МАТЕРИАЛОВ ПРИ ПОВТОРНЫХ НАГРУЖЕНИЯХ
  • ПРОЧНОСТЬ МАТЕРИАЛОВ ПРИ ПОВТОРНЫХ НАГРУЖЕНИЯХ
  • ПРОЧНОСТЬ МАТЕРИАЛОВ ПРИ ПОВТОРНЫХ НАГРУЖЕНИЯХ
  • ЯВЛЕНИЕ УСТАЛОСТНОГО РАЗРУШЕНИЯ МЕТАЛЛОВ
  • ПРОЧНОСТЬ МАТЕРИАЛОВ ПРИ ПОВТОРНЫХ НАГРУЖЕНИЯХ
  • ПРОЧНОСТЬ МАТЕРИАЛОВ ПРИ ПОВТОРНЫХ НАГРУЖЕНИЯХ
  • Основные признаки усталостного излома
  • Виды циклов напряжений
  • ПРОЧНОСТЬ МАТЕРИАЛОВ ПРИ ПОВТОРНЫХ НАГРУЖЕНИЯХ
  • ПРОЧНОСТЬ МАТЕРИАЛОВ ПРИ ПОВТОРНЫХ НАГРУЖЕНИЯХ
  • Образцы для усталостных испытаний
  • Машины для усталостных испытаний
  • Машина с двухопорным креплением образца
  • Машина с консольным креплением образца
  • Методика проведения усталостных испытаний. Характеристики выносливости металлов.
  • Кривая выносливости
  • ПРОЧНОСТЬ МАТЕРИАЛОВ ПРИ ПОВТОРНЫХ НАГРУЖЕНИЯХ
  • ПРОЧНОСТЬ МАТЕРИАЛОВ ПРИ ПОВТОРНЫХ НАГРУЖЕНИЯХ
  • ПРОЧНОСТЬ МАТЕРИАЛОВ ПРИ ПОВТОРНЫХ НАГРУЖЕНИЯХ
  • ПРОЧНОСТЬ МАТЕРИАЛОВ ПРИ ПОВТОРНЫХ НАГРУЖЕНИЯХ
  • ФАКТОРЫ, ВЛИЯЮЩИЕ НА УСТАЛОСТНУЮ ПРОЧНОСТЬ ДЕТАЛЕЙ
  • ПРОЧНОСТЬ МАТЕРИАЛОВ ПРИ ПОВТОРНЫХ НАГРУЖЕНИЯХ
  • Масштабный эффект
  • Качество обработки поверхности
  • ПРОЧНОСТЬ МАТЕРИАЛОВ ПРИ ПОВТОРНЫХ НАГРУЖЕНИЯХ
  • Методы технологического упрочнения поверхности детали
  • Комплексный учет влияния основных конструкторско- технологических факторов на усталостную прочность деталей.
  • Учет асимметрии циклов напряжений
  • Диаграмма предельных амплитуд при асимметричных циклах и ее схематизация
  • ПРОЧНОСТЬ МАТЕРИАЛОВ ПРИ ПОВТОРНЫХ НАГРУЖЕНИЯХ
  • ПРОЧНОСТЬ МАТЕРИАЛОВ ПРИ ПОВТОРНЫХ НАГРУЖЕНИЯХ
  • РАСЧЕТЫ КОНСТРУКЦИЙ ПРИ ПЕРЕМЕННЫХ НАПРЯЖЕНИЯХ
  • ПРОЧНОСТЬ МАТЕРИАЛОВ ПРИ ПОВТОРНЫХ НАГРУЖЕНИЯХ
  • Расчет в области большой долговечности
  • ПРОЧНОСТЬ МАТЕРИАЛОВ ПРИ ПОВТОРНЫХ НАГРУЖЕНИЯХ
  • ПРОЧНОСТЬ МАТЕРИАЛОВ ПРИ ПОВТОРНЫХ НАГРУЖЕНИЯХ
  • ПРОЧНОСТЬ МАТЕРИАЛОВ ПРИ ПОВТОРНЫХ НАГРУЖЕНИЯХ
  • Сложное напряженное состояние
  • Диаграмма предельных амплитуд
  • Уравнение Гафа-Полларда
  • ПРОЧНОСТЬ МАТЕРИАЛОВ ПРИ ПОВТОРНЫХ НАГРУЖЕНИЯХ
  • ПРОЧНОСТЬ МАТЕРИАЛОВ ПРИ ПОВТОРНЫХ НАГРУЖЕНИЯХ
1/42

В соответствии с государственным стандартом (ГОСТ 23207-78 "Сопротивление усталости. Основные термины, определения и обозначения") усталостью называют процесс постепенного накопления повреждений материала под действием переменных напряжений, приводящих к изменению его свойств, образованию и развитию трещин и разрушению.

Изображение слайда

Слайд 2

Различают две основные разновидности усталостного повреждения: 1. Малоцикловая усталость возникает при максимальных напряжениях, превышающих предел текучести материала, и сопровождается знакопеременным пластическим деформированием объема материала, большого по сравнению с размерами структурных составляющих (зерен, пор, включений). Число циклов до образования заметной трещины (длиной 0,5 – 1 мм и более) зависит в основном от величины пластической деформации детали в каждом цикле и от способности материала сопротивляться малоцикловому разрушению; для стальных конструкций оно не превышает 10 4.

Изображение слайда

Слайд 3

2. Многоцикловая усталость имеет место при напряжениях значительно ниже предела текучести. В этом случае в макрообъеме материал деформируется упруго. При этом в микрообъемах происходит локальное знакопеременное пластическое деформирование, которое называют микропластическим. Его многократное повторение приводит к зарождению микроскопических трещин. Постепенное их развитие и слияние в магистральную трещину приводит к ослаблению сечений и затем к внезапному долому деталей. Продолжительность стадии многоцикловой усталости к моменту зарождения магистральной усталостной макротрещины для стальных конструкций превышает 10 5 – 10 6 циклов.

Изображение слайда

Разрушение конструкций при воздействии циклически изменяющихся напряжений при большом числе циклов называется усталостью. Способность сопротивляться действию переменных напряжений называют выносливостью материала.

Изображение слайда

Слайд 5

Изображение слайда

Слайд 6

Во время одного рейса поезда дальнего следования Москва-Владивосток-Москва цикл изменения напряжений в осях вагонов повторяется более пяти миллионов раз.

Изображение слайда

1 – очаг зарождения усталостного повреждения; 2 – зона постепенного продвижения трещины; 3 – зона ускоренного развития трещины; 4 – зона долома.

Изображение слайда

– наибольшее и наименьшее по алгебраической напряжения – среднее значение напряжения цикла – амплитуда напряжений.

Изображение слайда

Слайд 9

Коэффициент асимметрии цикла

Изображение слайда

Слайд 10

При нормальных температурах частота и форма цикла не влияют на усталостные свойства

Изображение слайда

Слайд 11: Образцы для усталостных испытаний

Форма и размеры образцов, предназначенных для определения характеристик выносливости различных металлов и сплавов, регламентированы ГОСТ–25.502–79.

Изображение слайда

Слайд 12: Машины для усталостных испытаний

Для усталостных испытаний применяются испытательные машины с механическим, гидравлическим, электромагнитным или пневматическим возбуждением, предназначенные для нагружения образцов растяжением-сжатием, изгибом или кручением при различных температурах в различных средах. Наибольшее распространение получили испытания при изгибе, поскольку они могут быть выполнены на сравнительно простых и маломощных машинах.

Изображение слайда

Слайд 13: Машина с двухопорным креплением образца

Изображение слайда

Слайд 14: Машина с консольным креплением образца

1 – испытуемый образец, 2 – вращающаяся цанга, 3 – подшипник, 4 – тяга со сменными грузами, 5 – счетчик числа циклов

Изображение слайда

Слайд 15: Методика проведения усталостных испытаний. Характеристики выносливости металлов

При усталостных испытаниях характеристикой выносливости конкретного материала становится зависимость амплитудного напряжения от числа циклов. Для определения этой зависимости необходимо испытать партию (минимум 10…15 штук) одинаковых образцов из исследуемой марки стали или сплава, т.е. образцов из одной партии (плавки), с одинаковыми размерами, термообработкой, качеством поверхности. Первый образец испытывают при наибольшей амплитуде напряжений, составляющей (0,6…0,75), а последующие при снижающихся амплитудах.

Изображение слайда

Слайд 16: Кривая выносливости

1 – малоуглеродистая сталь, 2 – легированная сталь

Изображение слайда

Слайд 17

а) – материал имеет физический предел выносливости, б) и в) – материалы имеют условные пределы выносливости

Изображение слайда

Слайд 18

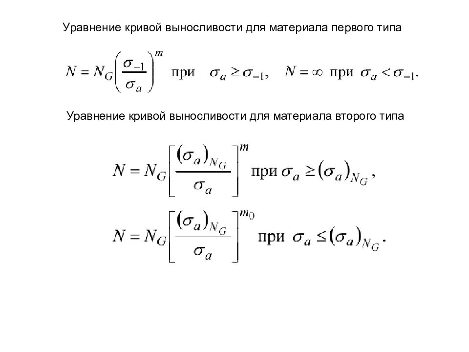
Уравнение кривой выносливости для материала первого типа Уравнение кривой выносливости для материала второго типа

Изображение слайда

Слайд 19

Изображение слайда

Слайд 20

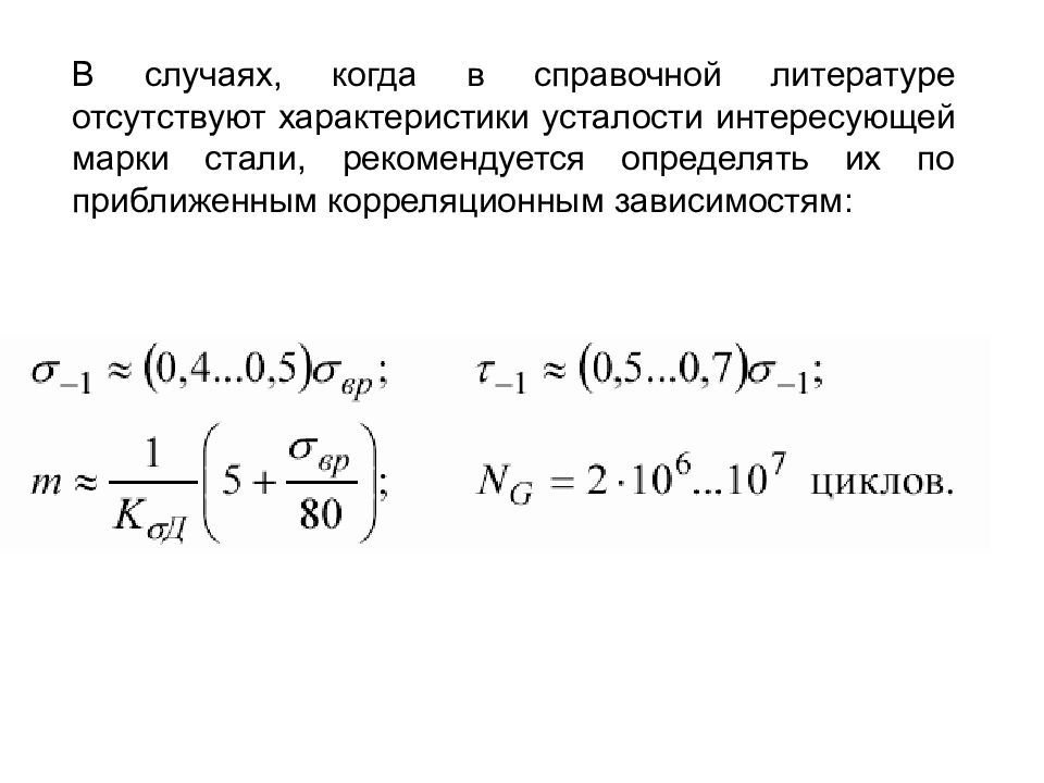
В случаях, когда в справочной литературе отсутствуют характеристики усталости интересующей марки стали, рекомендуется определять их по приближенным корреляционным зависимостям:

Изображение слайда

Слайд 21: ФАКТОРЫ, ВЛИЯЮЩИЕ НА УСТАЛОСТНУЮ ПРОЧНОСТЬ ДЕТАЛЕЙ

1. – Концентрация напряжений Коэффициенты концентрации напряжений Эффективные коэффициенты концентрации напряжений - чувствительность к концентрации напряжений

Изображение слайда

Слайд 22

Изображение слайда

Слайд 23: Масштабный эффект

Масштабный эффект проявляется в виде снижения предела выносливости материала с увеличением размеров испытываемых образцов. Коэффициенты учета масштабного эффекта - пределы выносливости образцов диаметра d

Изображение слайда

Слайд 24: Качество обработки поверхности

Качество обработки поверхности значительно влияет на усталостные свойства деталей, поскольку их наружные слои часто оказываются наиболее напряженными (изгиб, кручение, внецентренное растяжение и др.). Учет этого фактора выполняют путем введения в расчеты коэффициента качества поверхности : предел выносливости образца, качество поверхности которого такое же, как у детали

Изображение слайда

Слайд 25

Изображение слайда

Слайд 26: Методы технологического упрочнения поверхности детали

Учет фактора технологического упрочнения в расчетах выполняют путем введения коэффициента - предел выносливости образцов, прошедших определенный вид технологического упрочнения.

Изображение слайда

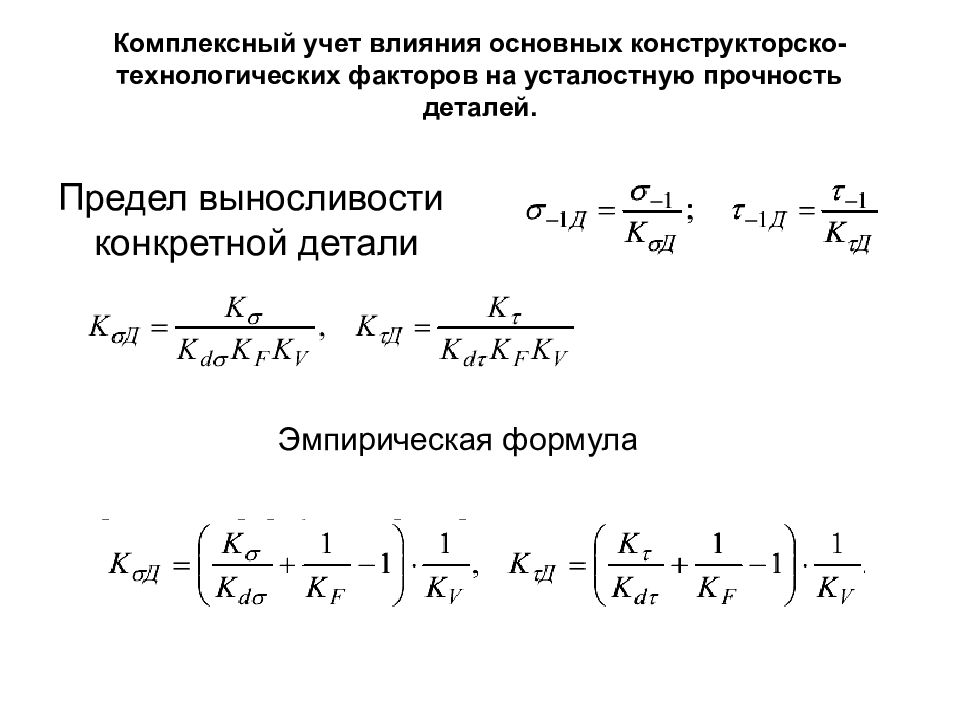
Слайд 27: Комплексный учет влияния основных конструкторско- технологических факторов на усталостную прочность деталей

Предел выносливости конкретной детали Эмпирическая формула

Изображение слайда

Слайд 28: Учет асимметрии циклов напряжений

Изображение слайда

Слайд 29: Диаграмма предельных амплитуд при асимметричных циклах и ее схематизация

Изображение слайда

Слайд 30

Уравнение прямой ABC, схематизирующей условия появления усталостной трещины, имеет вид где Таким образом

Изображение слайда

Слайд 31

Изображение слайда

Слайд 32: РАСЧЕТЫ КОНСТРУКЦИЙ ПРИ ПЕРЕМЕННЫХ НАПРЯЖЕНИЯХ

Рассматриваются два характерных случая изменения напряжений в деталях: случай регулярного циклического нагружения, при котором амплитуда переменных во времени напряжений остается постоянной. В условиях регулярного нагружения работают детали большинства стационарных установок и сооружений, режим эксплуатации которых не изменяется во времени. случай нерегулярного (ступенчатого) циклического нагружения возникает в деталях машин, предназначенных для эксплуатации с переменными режимами. Например, изменение скорости движения автомобиля на различных участках дорог сопровождается переключением передач, что вызывает ступенчатое изменение нагрузок и, следовательно, соответствующее изменение амплитуды и частоты действия переменных напряжений.

Изображение слайда

Слайд 33

Коэффициент запаса по нагрузке, представляющий собой отношение расчетной разрушающей нагрузки к действующей при заданном ресурсе по числу циклов. При многоцикловой усталости макрообъемы конструкции деформируются упруго, поэтому вместо отношения нагрузок можно использовать отношение соответствующих напряжений; Коэффициент запаса по долговечности – отношение расчетного числа циклов до разрушения к проектному сроку службы конструкции при заданной эксплуатационной нагрузке. Расчеты в области большой долговечности – при напряжениях ниже физического предела выносливости – ведется только с использованием коэффициента запаса по напряжениям, поскольку число циклов до разрушения в этом случае не может быть вычислено. Такие ситуации характерны для конструкций с большим (по числу циклов) сроком службы: от миллионов и выше. При сравнительно малой долговечности нередко определяют только коэффициент запаса по долговечности, поскольку нормирование запасов по нагрузке бывает недостаточно полным. Ограниченную долговечность имеет ряд тяжелонагруженных элементов дорожно-строительных, горнодобывающих и других машин, работающих в экстремальных условиях.

Изображение слайда

Слайд 34: Расчет в области большой долговечности

Условие прочности - амплитуда приведенных к симметричному циклу эквивалентных напряжений с учетом конструкторско-технологических особенностей детали

Изображение слайда

Слайд 35

Изображение слайда

Слайд 36

При пропорциональном нагружении

Изображение слайда

Слайд 37

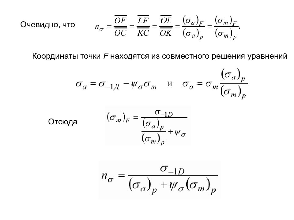
Очевидно, что Координаты точки F находятся из совместного решения уравнений Отсюда

Изображение слайда

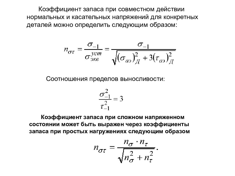
Слайд 38: Сложное напряженное состояние

При сложном напряженном состоянии в сечениях стержня совместно действуют переменные во времени изгибающий и крутящий моменты или нормальная сила и крутящий момент. При этом в точках стержня действует упрощенное плоское напряженное состояние, компоненты которого циклически изменяются во времени. Закономерности усталостного разрушения при такой напряженности изучены экспериментально путем испытаний цилиндрических образцов на специальных установках, воспроизводящих синфазное изменение изгибающего и крутящего моментов.

Изображение слайда

Слайд 39: Диаграмма предельных амплитуд

Диаграмма предельных амплитуд строится на некоторой заданной базе циклов нагружения.

Изображение слайда

Слайд 40: Уравнение Гафа-Полларда

Изображение слайда

Слайд 41

Изображение слайда

Последний слайд презентации: ПРОЧНОСТЬ МАТЕРИАЛОВ ПРИ ПОВТОРНЫХ НАГРУЖЕНИЯХ

Коэффициент запаса при совместном действии нормальных и касательных напряжений для конкретных деталей можно определить следующим образом: Соотношения пределов выносливости : Коэффициент запаса при сложном напряженном состоянии может быть выражен через коэффициенты запаса при простых нагружениях следующим образом

Изображение слайда

Похожие презентации