Выражение напряжений через погонные усилия и моменты. Освободив производные в — презентация
logo
Выражение напряжений через погонные усилия и моменты. Освободив производные в
  • Выражение напряжений через погонные усилия и моменты. Освободив производные в
  • Выражение напряжений через погонные усилия и моменты. Освободив производные в
  • Выражение напряжений через погонные усилия и моменты. Освободив производные в
  • Выражение напряжений через погонные усилия и моменты. Освободив производные в
1/4

Первый слайд презентации

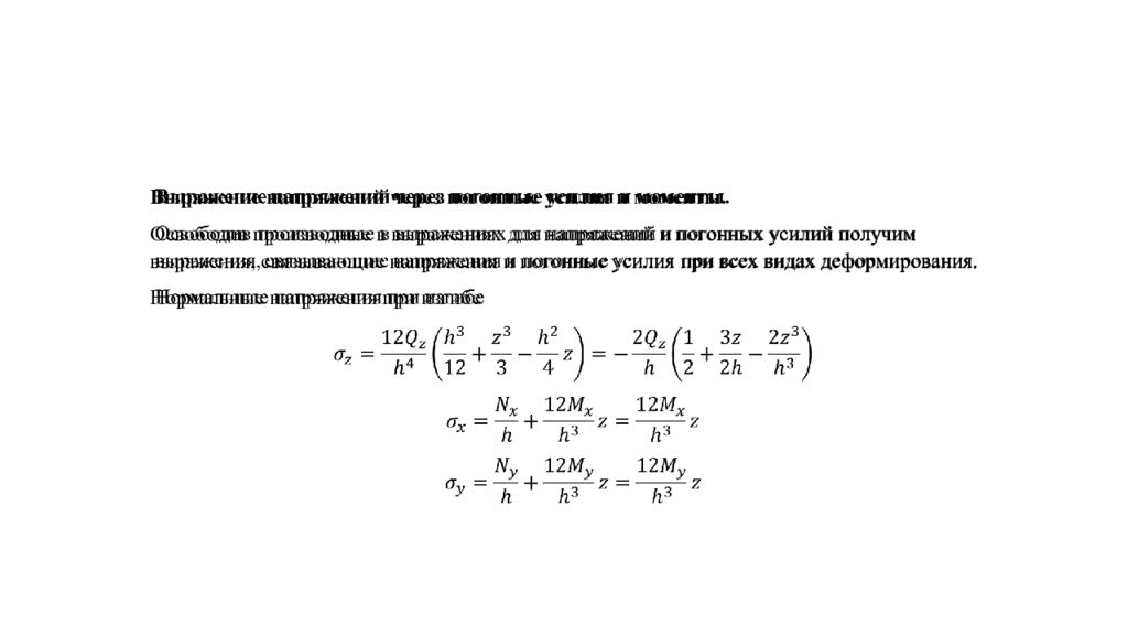
Выражение напряжений через погонные усилия и моменты. Освободив производные в выражениях для напряжений и погонных усилий получим выражения, связывающие напряжения и погонные усилия при всех видах деформирования. Нормальные напряжения при изгибе

Изображение слайда

Слайд 2

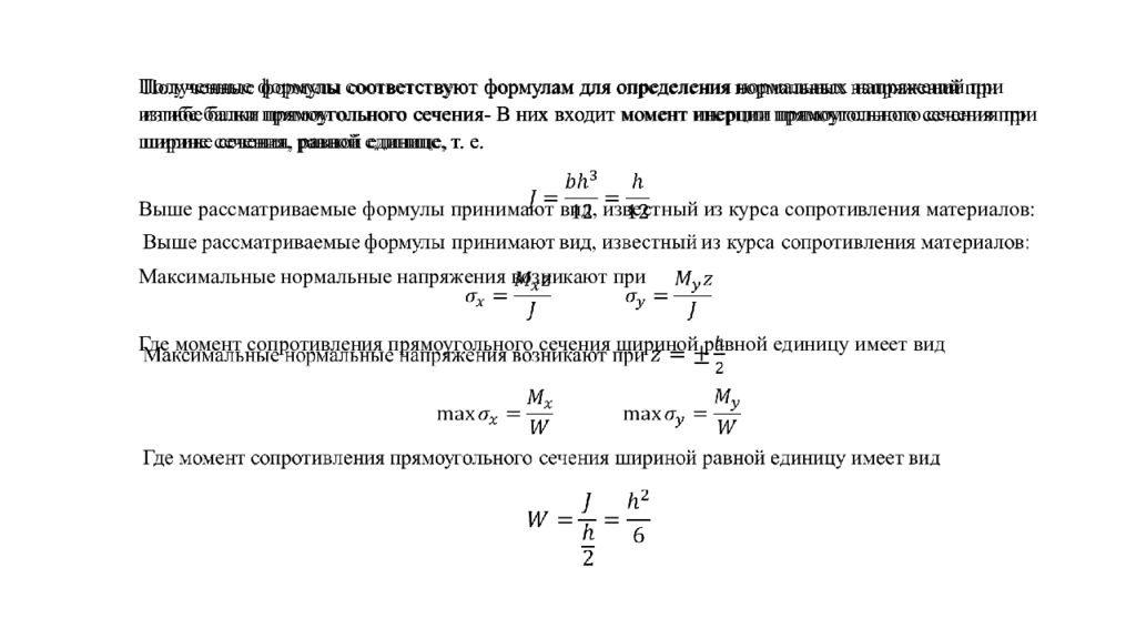
Полученные формулы соответствуют формулам для определения нормальных напряжений при изгибе балки прямоугольного сечения- В них входит момент инерции прямоугольного сечения при ширине сечения, равной единице, т. е. Выше рассматриваемые формулы принимают вид, известный из курса сопротивления материалов: Максимальные нормальные напряжения возникают при Где момент сопротивления прямоугольного сечения шириной равной единицу имеет вид

Изображение слайда

Слайд 3

Касательные напряжения при кручении Максимальные касательные напряжения возникают при и равны

Изображение слайда

Последний слайд презентации: Выражение напряжений через погонные усилия и моменты. Освободив производные в

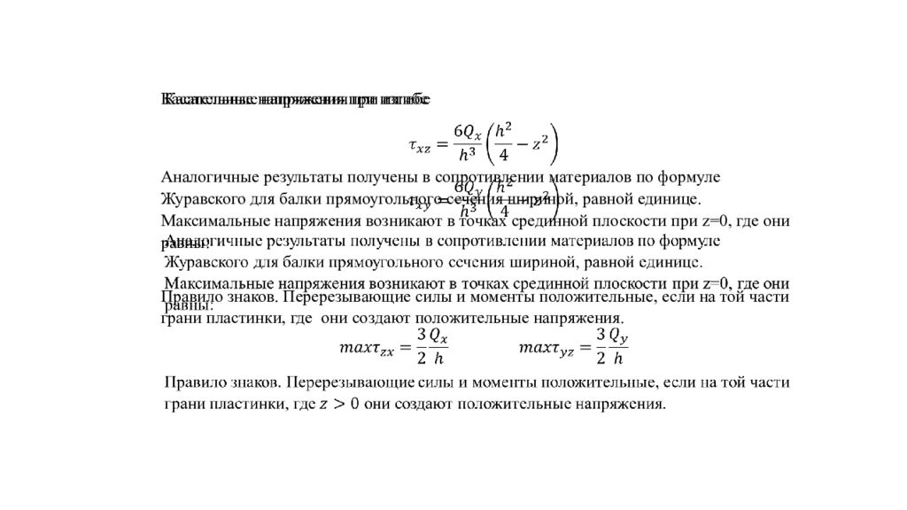
Касательные напряжения при изгибе Аналогичные результаты получены в сопротивлении материалов по формуле Журавского для балки прямоугольного сечения шириной, равной единице. Максимальные напряжения возникают в точках срединной плоскости при z=0, где они равны: Правило знаков. Перерезывающие силы и моменты положительные, если на той части грани пластинки, где они создают положительные напряжения.

Изображение слайда

Похожие презентации