Гидро - и пневмопривод металлургических машин — презентация
logo
Гидро - и пневмопривод металлургических машин
  • Гидро - и пневмопривод металлургических машин
  • Литература
  • Рис. 1.1. Структурная схема объемного гидропривода
  • Рис. 1. 1- а. Структурные схемы гидроприводов: а – с разомкнутым потоком; б – с замкнутым потоком
  • Рис. 1.2. Классификация объемных приводов по основным признакам
  • Наиболее важные свойства рабочих жидкостей
  • Основные параметры и характеристики гидравлических машин
  • Рис. 1.3. Классификация гидравлических насосов
  • Гидро - и пневмопривод металлургических машин
  • Рис. 1.5. Конструктивная схема простейшего поршневого насоса одностороннего действия: 1 – кривошип; 2 – шатун; 3 – поршень; 4 - клапан
  • Рис. 1.6. Схема лопастного насоса однократного действия: 1 – ротор; 2 – пластина (шибер); 3 - статор
  • Рис. 1.7. Схема радиально-поршневого насоса с эксцентричным ротором: 1 – ротор; 2 – ось вращения ротора; 3 – статор; 4 - поршень
  • Рис. 1.8. Схема радиально-поршневого насоса с эксцентричным валом: 1 – статор; 2 – ось вращения вала; 3 – эксцентричный кулачок; 4 – поршень; 5 – клапан
  • Рис. 1.9. Радиально-поршневой насос с эксцентричным валом в разрезе: 1 – статор; 2 – вал; 3 – эксцентричный кулачок; 4 – поршень; 5 – нажимная пружина; 6 –
  • Рис. 1.11. Схема аксиально-поршневого насоса с наклонным блоком: 1 – вал; 2 – корпус; 3 – блок цилиндров; 4 – поршень; 5 - распределитель
  • Рис. 1.12. Схема аксиально-поршневого насоса с наклонным диском: 1 – вал; 2 – корпус; 3 – блок цилиндров; 4 – поршень; 5 – распределитель
  • Рис. 1.13. Аксиально-поршневой насоса с наклонным диском в разрезе: 1 – вал; 2 – корпус; 3 – блок цилиндров; 4 – поршень; 5 – пружина; 6 – распределитель
  • Условно-графические обозначения по ГОСТ 2.782-96
  • Рис. 1.15. Гидроцилиндр двухстороннего действия в разрезе: 1 – грязесъемник ; 2 – шток; 3 – поршень; 4 – уплотнение поршня; 5 – кольцо уплотнительное; 6 –
  • Рис. 1.16. Двухплунжерный поворотный механизм с реечным преобразователем: 1 – плунжеры; 2 – зубчатая рейка; 3 – зубчатое колесо
  • Рис. 1.17. Лопастный поворотный механизм: 1 – перегородка; 2 – лопасть; 3 – пружина
  • Гидро - и пневмопривод металлургических машин
  • Рис. 1.18. Классификация гидравлических клапанов
  • Рис. 1.19. Предохранительный клапан прямого действия: а) устройство клапана; б) коническое седло и диаграмма давления жидкости
  • Рис. 1.20. Клапан непрямого действия: а) устройство; б) характеристика клапана
  • Рис. 1.21. Обратный клапан типа Г51: 1 – входное отверстие; 2 – седло; 3 – выходное отверстие; 4 – пружина; 5 – запорно-регулирующий элемент
  • Рис. 1.22. Гидрозамок двухстороннего действия типа ГЗМ 10/3: 1 – корпус; 2 – втулка; 3 – основной клапан; 4 – вспомогательный клапан; 5 – пружина; 6 –
  • Рис. 1.23. Гидравлические дроссели: игольчатые (а – с диафрагмой; б – с треугольным вырезом; в – с вентилем); щелевые (г, д – с эксцентричной проточкой; е, ж –
  • Рис. 1.24. Дроссель щелевой Г77-11: 1 – гайка; 2 – лимб; 3 – крышка; 4 – корпус; 5, 8 – уплотнения; 6 – дроссель; 7 – пробка; 9 – дренажное отверстие; 10, 11 –
  • Рис. 1.25. Реле давления Г62-2: 1 – корпус; 2 – диафрагма; 3 – пружина; 4 – рычаг; 5 – ось рычага; 6, 8 – винты; 7 – микропереключатель; 9 – отверстие
  • Рис. 1.26. Принципиальная схема реле времени: 1 – гидроемкость; 2 – дроссель; 3 – поршень; 4 – пружина; 5 – рычаг; 6 – микропереключатель; 7 – обратный клапан
  • Рис. 1.27. Конструкция реле времени дроссельного типа: 1, 11 – пружины; 2 – золотник; 3, 4 – подводящее и отводящее отверстия; 5, 8 – полости; 6 – канал; 7 –
  • Рис. 1.28. Принципиальные схемы дроссельных регуляторов расхода: а) на основе редукционного клапана и дросселя; б ) на основе переливного клапана и дросселя
  • Рис. 1.29. Схемы работы (а, б, в) и условное графическое обозначение (г) четырехлинейного трехпозиционного гидравлического распределителя с ручным управлением:
  • Гидро - и пневмопривод металлургических машин
  • Рис. 1.32. Гидроаккумуляторы: а – грузовой; б – пружинный; в – пневмогидравлический с упругим разделителем
  • Рис. 1.34. Гидробак: 1 - указатель масла; 2- всасывающая труба; 3 - крышка; 4 - сапун; 5 - глазок; 6 - сливная труба; 7 - фильтр; 8 - сетчатый фильтр (ячейки
  • Рис. 1.35. Сетчатый фильтр: 1 - корпус; 2 - сетка; 3 - диски; 4 - перфорированная трубка; 5 - гайка; 6 – прокладки
  • Рис. 1.37. Схемы включения фильтров: а - на всасывающей гидролинии ; б - в напорной гидролинии ; в - в сливной гидролинии
  • Гидро - и пневмопривод металлургических машин
  • Рис. 1.39. Схема работы гидравлического демпфера: 1 – шток; 2 – поршень; 3 – гидроцилиндр; 4 – опора; 5, 7 – полости; 6 – калиброванное отверстие
  • Рис. 2.1. Зависимость проходного сечения дросселя от перемещения управляющего элемента
  • Гидро - и пневмопривод металлургических машин
  • Рис. 2.3. Гидропривод с дроссельным регулированием скорости при параллельном включении дросселя: а - принципиальная схема гидропривода; б - зависимость
  • Рис. 2.4. Гидропривод с дроссельным регулированием скорости при последовательном включении дросселя: а - принципиальная схема гидропривода; б - зависимость
  • Рис. 2.6. Схемы дроссельных регуляторов расхода (а, б) и нагрузочная характеристика гидропривода (в) с дроссельным регулятором расхода
  • Рис. 2.7. Сравнение способов регулирования гидропривода по КПД: 1 – при объемное регулирование; 2 – при последовательном дроссе-лировании ; 3 – при
  • Рис. 2.9. Структурная схема следящего гидропривода: ЗУ – задающее устройство; СУ – сравнивающее устройство; ГУ – гидравлический усилитель; ИМ – исполнительный
  • Рис. 2.10. Следящий гидропривод приборного типа: 1 – корпус; 2 – цилиндр; 3 – дифференциальный поршень; 4 – золотник; 5 – распределительная втулка; 6 –
  • Рис. 2.11. Структурные схемы следящих приводов с дроссельным управлением: а – приборного типа; б – со сравнивающим механизмом; в – со сравнивающим механизмом и
  • Рис. 2.12. Принципиальные схемы: а – двухкамерного объемного двигателя с четырехщелевым распределителем; б – дифференциального двигателя с двухщелевым
  • Рис. 2.13. Схемы и кривые проводимости рабочих щелей дросселирующих распределителей с перекрытием: а – положительным; б – нулевым; в, г – отрицательным
  • Рис. 2.14. Схема механизма качающихся ножниц: 1 – силовая рама; 2 – шарнирная опора; 3 – гидроцилиндр качания; 4 – гидроцилиндр; 5 – прижим; 6 – рабочий
  • Рис. 2.15. Внешний вид механизма подачи слябов в нагревательную печь НШСГП 2000 НЛМК
  • Гидро - и пневмопривод металлургических машин
  • Гидро - и пневмопривод металлургических машин
  • Гидро - и пневмопривод металлургических машин
  • Гидро - и пневмопривод металлургических машин
  • Гидро - и пневмопривод металлургических машин
  • Гидро - и пневмопривод металлургических машин
  • Гидро - и пневмопривод металлургических машин
  • Гидро - и пневмопривод металлургических машин
  • Рис. 2.17. Гидравлическое нажимное устройство для регулирования толщины прокатываемого листа: 1 – цилиндры гидрораспора; 2 – винтовой мультипликатор; 3 –
  • Рис. 2.18. Расчетная схема гидравлической системы:, – массы подвижных элементов, приведенные к поршням цилиндров гидрораспора и мультипликатора;,, – силы
  • Механические модели узлов гидрораспора и мультипликатора описываются дифференциально-разностными уравнениями:
  • Рис. 2.19. Схема гидравлическая принципиальная ГНУ стана 2500 горячей прокатки ММК: А1-А3 – гидроблоки управления; АК1-АК4 – гидропневмоаккумуляторы ; ВН1-ВН10
  • Рис. 2.20. Гидравлическое уравновешивающее устройство стана 1700: 1 – подушка опорного валка; 2 – гидравлический плунжер уравновешивания верхнего рабочего
  • Рис. 2.22. Схемы гидравлического противоизгиба и дополнительного изгиба валков в клети кварто : а, б – рабочих валков; в – опорных валков
  • Рис. 2.24. Схема гидропривода петледержателя непрерывного полосового стана: 1 – пневмогидравлический аккумулятор; 2 – гидроцилиндр; 3 – петледержатель ; 4 –
  • Основные параметры рабочего газа
  • Гидро - и пневмопривод металлургических машин
  • Гидро - и пневмопривод металлургических машин
  • Гидро - и пневмопривод металлургических машин
  • Гидро - и пневмопривод металлургических машин
  • Гидро - и пневмопривод металлургических машин
  • Рис. 3.13. Схема гидропневматического механизма поступательного движения: 1, 4 – поршни; 2 – шток; 3 – пружина; 5 – втулка
  • Рис. 3.14. Вакуумные траверсы-подъемники: а) самоприсасывающаяся Vacu-Lift U075; б) электрифицированная VK-300В
  • Рис. 3.15. Вакуумный перекладчик листов: 1 – вал; 2 – клапан; 3 – присоска; 4 – стопа листов; 5 – упругое основание; 6 – качающееся коромысло; 7 – неподвижный
  • Расчет грузоподъемности вакуумных присосок
  • Рис. 3.17. К учету реакции при перемещении листа
  • Гидравлические масла
  • Гидро - и пневмопривод металлургических машин
  • Гидро - и пневмопривод металлургических машин
  • Гидро - и пневмопривод металлургических машин
  • Гидро - и пневмопривод металлургических машин
  • Гидро - и пневмопривод металлургических машин
  • Гидро - и пневмопривод металлургических машин
  • Гидро - и пневмопривод металлургических машин
  • Гидро - и пневмопривод металлургических машин
  • Гидро - и пневмопривод металлургических машин
  • Гидро - и пневмопривод металлургических машин
  • Гидро - и пневмопривод металлургических машин
  • Гидро - и пневмопривод металлургических машин
  • Гидро - и пневмопривод металлургических машин
  • Гидро - и пневмопривод металлургических машин
  • Гидро - и пневмопривод металлургических машин
  • Гидро - и пневмопривод металлургических машин
  • Гидро - и пневмопривод металлургических машин
  • Гидро - и пневмопривод металлургических машин
  • Гидро - и пневмопривод металлургических машин
1/100

Алдунин А.В., проф., д.т.н.

Изображение слайда

Слайд 2: Литература

Основная : 1. Схиртладзе А.Г., Иванов В.И., Кареев В.Н. Гидравлические и пневматические системы. — М.: ИЦ МГТУ « Станкин », «Янус-К», 2003. – 544 с. 2. Лепешкин А.В., Михайлин А.А. Гидравлические и пневматические системы. – М.: Издательский центр «Академия», 2013. – 336 с. 3. Кожевников С.Н., Пешат В.Ф. Гидравлический и пневматический привод металлургических машин. – М.: Машиностроение, 1973. – 360 с. 4. Башта Т.М. Машиностроительная гидравлика. Справочное пособие. – М.: Машиностроение, 1971. – 671 с. 5. Иоффе А.М., Кукушкин О.Н., Наумчук Ф.А. и др. Гидравлическое оборудование металлургических машин. – Киев: Высшая школа, 1989. – 248 с. 6. Попов Д.Н. Механика гидро - и пневмоприводов. – М.: МГТУ, 2002. – 320 с. 7. Герц Е.Б., Крейнин Г.В. Расчет пневмоприводов. – М.: Машиностроение, 1975. – 272 с. 8. Колесников А.Г., Алдунин А.В. Гидро - и пневмопривод прокатного оборудования: учебное пособие. – М.: Издательство МГТУ им. Н.Э. Баумана, 2020. - 123 с. https://bmstu.press/catalog/item/6479 Дополнительная: 9. Праздников А.В. Гидропривод в металлургии. – М.: Металлургия, 1973. – 336 с. 10. Иоффе А.М., Кукушкин О.Н., Левчук Е.К. и др. Правила технической эксплуатации гидроприводов на предприятиях черной металлургии. – Санкт-Петербург: Гектор, 1992. – 333 с. 11. Синицкий В.М. Основы динамики гидрофицированных машин и агрегатов. – М.: МГТУ, 1991. – 56 с. 12. Борисов В.И., Прокопеня О.Н. Расчет гидравлических механизмов установки валков широкополосных прокатных станов. – М.: МГТУ, 1991. – 48 с. 13. Борисов В.И. Основы расчета параметров механизмов регулирования толщины и формы полосы. – М.: МГТУ, 1999. – 48 с. 14. Марутов В.А., Павловский С.А.. Гидроцилиндры. – М.: Машиностроение, 1966. – 169 с. 15. Леринман С.М., Перельцвайг М.И. Инженерный расчет пневматических цилиндров. – М.: Машгиз, 1968. – 60 с. 16. Хохлов В.Д., Прокофьев В.Н., Борисова Н.А. Электрогидравлические следящие системы. – М.: Наука, 1971. – 431 с. 17. Свешников В.Н., Усов А.А. Станочные гидроприводы. Справочник. – М.: Машиностроение, 1992. – 464 с. 18. Навроцкий К.Л. Теория и проектирование гидро - и пневмоприводов. – М.: Машиностроение, 1991. – 384 с. 19. Богданович Л.Б. Объемные гидроприводы. – Киев: Техника, 1971. – 168 с. 20. Абрамов Е.И., Колесниченко К.А., Маслов В.Т. Элементы гидропривода. – Киев: Техника, 1969. – 314 с.

Изображение слайда

Слайд 4: Рис. 1. 1- а. Структурные схемы гидроприводов: а – с разомкнутым потоком; б – с замкнутым потоком

а б

Изображение слайда

Слайд 5: Рис. 1.2. Классификация объемных приводов по основным признакам

Изображение слайда

Слайд 6: Наиболее важные свойства рабочих жидкостей

Плотность: Температурный коэффициент объемного расширения: Вязкость (внутреннее трение ). Напряжение трения: где µ – динамический коэффициент вязкости, Па·с ; – градиент скорости. Кинематический коэффициент вязкости: (1.1)

Изображение слайда

Подача ( расход), Q, Рабочий объем: Напор H, м. Потребляемая мощность, Частота вращения ротора насоса, Коэффициент полезного действия, Полезная мощность: (1.2) (1.3)

Изображение слайда

Слайд 8: Рис. 1.3. Классификация гидравлических насосов

Изображение слайда

Слайд 9

Рис. 1.4. Схема шестеренного насоса: 1, 2 – шестерни; 3 – корпус; А – полость всасывания; Б – полость нагнетания Рабочий объем насоса: ( 1.4)

Изображение слайда

Слайд 10: Рис. 1.5. Конструктивная схема простейшего поршневого насоса одностороннего действия: 1 – кривошип; 2 – шатун; 3 – поршень; 4 - клапан

Изображение слайда

Слайд 11: Рис. 1.6. Схема лопастного насоса однократного действия: 1 – ротор; 2 – пластина (шибер); 3 - статор

Рабочий объем насоса: ( 1.5)

Изображение слайда

Слайд 12: Рис. 1.7. Схема радиально-поршневого насоса с эксцентричным ротором: 1 – ротор; 2 – ось вращения ротора; 3 – статор; 4 - поршень

Производительность насоса: ( 1.6)

Изображение слайда

Слайд 13: Рис. 1.8. Схема радиально-поршневого насоса с эксцентричным валом: 1 – статор; 2 – ось вращения вала; 3 – эксцентричный кулачок; 4 – поршень; 5 – клапан всасывания; 6 – клапан нагнетания

Рабочий объем насоса: ( 1.7)

Изображение слайда

Слайд 14: Рис. 1.9. Радиально-поршневой насос с эксцентричным валом в разрезе: 1 – статор; 2 – вал; 3 – эксцентричный кулачок; 4 – поршень; 5 – нажимная пружина; 6 – клапан всасывания; 7 – клапан нагнетания

Изображение слайда

Слайд 15: Рис. 1.11. Схема аксиально-поршневого насоса с наклонным блоком: 1 – вал; 2 – корпус; 3 – блок цилиндров; 4 – поршень; 5 - распределитель

Рис. 1.10. Плунжер и поршень

Изображение слайда

Слайд 16: Рис. 1.12. Схема аксиально-поршневого насоса с наклонным диском: 1 – вал; 2 – корпус; 3 – блок цилиндров; 4 – поршень; 5 – распределитель

Изображение слайда

Слайд 17: Рис. 1.13. Аксиально-поршневой насоса с наклонным диском в разрезе: 1 – вал; 2 – корпус; 3 – блок цилиндров; 4 – поршень; 5 – пружина; 6 – распределитель

Изображение слайда

Наименование Обозначение Наименование Обозначение 1. Компрессор 5. Насос ручной 2. Цилиндр одностороннего действия: - поршневой без указания способа возврата штока, пневматический 6. Насос шестеренный - поршневой с возвратом штока пружиной, пневматический 7. Насос винтовой - плунжерный 8. Насос пластинчатый 3. Цилиндр двухстороннего действия: - с односторонним штоком, гидравлический 9. Насос аксиально-поршневой - с двухсторонним штоком, пневматический 10. Насос кривошипный 4. Цилиндр двухкамерный двухстороннего действия 11. Насос лопастной центробежный

Изображение слайда

Слайд 19: Рис. 1.15. Гидроцилиндр двухстороннего действия в разрезе: 1 – грязесъемник ; 2 – шток; 3 – поршень; 4 – уплотнение поршня; 5 – кольцо уплотнительное; 6 – уплотнение штока

Рис. 1.14. Гидроцилиндры: а – одностороннего действия; б - двухстороннего действия а б

Изображение слайда

Слайд 20: Рис. 1.16. Двухплунжерный поворотный механизм с реечным преобразователем: 1 – плунжеры; 2 – зубчатая рейка; 3 – зубчатое колесо

Изображение слайда

Слайд 21: Рис. 1.17. Лопастный поворотный механизм: 1 – перегородка; 2 – лопасть; 3 – пружина

Изображение слайда

Слайд 22

Крутящий момент на валу: ( 1.8) Силы, приложенные к лопасти и ступице: ( 1.9) Результирующее давление на подшипники: Тогда: ( 1.10) Расход жидкости: ( 1.11) Требуемый расход жидкости в минуту при угловом ходе ( град.): ( 1.12)

Изображение слайда

Слайд 23: Рис. 1.18. Классификация гидравлических клапанов

Изображение слайда

Слайд 24: Рис. 1.19. Предохранительный клапан прямого действия: а) устройство клапана; б) коническое седло и диаграмма давления жидкости

Условие открытия клапана: ( 1.13)

Изображение слайда

Слайд 25: Рис. 1.20. Клапан непрямого действия: а) устройство; б) характеристика клапана

Изображение слайда

Слайд 26: Рис. 1.21. Обратный клапан типа Г51: 1 – входное отверстие; 2 – седло; 3 – выходное отверстие; 4 – пружина; 5 – запорно-регулирующий элемент

Изображение слайда

Слайд 27: Рис. 1.22. Гидрозамок двухстороннего действия типа ГЗМ 10/3: 1 – корпус; 2 – втулка; 3 – основной клапан; 4 – вспомогательный клапан; 5 – пружина; 6 – управляющий поршень

Изображение слайда

Слайд 28: Рис. 1.23. Гидравлические дроссели: игольчатые (а – с диафрагмой; б – с треугольным вырезом; в – с вентилем); щелевые (г, д – с эксцентричной проточкой; е, ж – со щелью)

Перепад давления от применения дросселя: ( 1.14)

Изображение слайда

Слайд 29: Рис. 1.24. Дроссель щелевой Г77-11: 1 – гайка; 2 – лимб; 3 – крышка; 4 – корпус; 5, 8 – уплотнения; 6 – дроссель; 7 – пробка; 9 – дренажное отверстие; 10, 11 – отверстия; 12 – щель

Изображение слайда

Слайд 30: Рис. 1.25. Реле давления Г62-2: 1 – корпус; 2 – диафрагма; 3 – пружина; 4 – рычаг; 5 – ось рычага; 6, 8 – винты; 7 – микропереключатель; 9 – отверстие

Нечувствительность реле: (1.14)

Изображение слайда

Слайд 31: Рис. 1.26. Принципиальная схема реле времени: 1 – гидроемкость; 2 – дроссель; 3 – поршень; 4 – пружина; 5 – рычаг; 6 – микропереключатель; 7 – обратный клапан

Изображение слайда

Слайд 32: Рис. 1.27. Конструкция реле времени дроссельного типа: 1, 11 – пружины; 2 – золотник; 3, 4 – подводящее и отводящее отверстия; 5, 8 – полости; 6 – канал; 7 – дроссель; 9 – сливное отверстие; 10 – шарик; 12 – колпачок; 13 – контргайка

Изображение слайда

Слайд 33: Рис. 1.28. Принципиальные схемы дроссельных регуляторов расхода: а) на основе редукционного клапана и дросселя; б ) на основе переливного клапана и дросселя

а б

Изображение слайда

Слайд 34: Рис. 1.29. Схемы работы (а, б, в) и условное графическое обозначение (г) четырехлинейного трехпозиционного гидравлического распределителя с ручным управлением: Ц – цилиндр; Р – вход в аппарат основного потока жидкости с избыточным давлением, напорная линия (подвод); А, В – отверстия присоединения аппарата к потребителю (например, гидравлическому двигателю); Т – выход из аппарата основного потока возвращаемого в бак, сливная линия (слив )

Рис. 1.30. Схема включения про- стейшего гидрораспределителя : Н – насос; КП – клапан предохрани-тельный ; Р – распределитель; Ц – гидроцилиндр; Б – бак

Изображение слайда

Слайд 35

Рис. 1.31. Схема гидравлического усилителя: 1 – управляющая заслонка; 2 – сопла; 3 – постоянные гидравлические дроссели; 4 – золотник гидравлического исполнительного механизма; 5 – центрирующие пружины; 6 – рабочие камеры; 7 – электромеханический преобразователь; Р н – давление питания

Изображение слайда

Слайд 36: Рис. 1.32. Гидроаккумуляторы: а – грузовой; б – пружинный; в – пневмогидравлический с упругим разделителем

Рис. 1.33. Схема включения гидроаккумулятора для компенсации утечек: 1 – распределитель; 2 – предохранительный клапан непрямого действия; 3 – дроссель; 4, 8 – обратный клапан ; 5 – гидроаккумулятор; 6 – гидроцилиндр; 7 – реле давления

Изображение слайда

Слайд 37: Рис. 1.34. Гидробак: 1 - указатель масла; 2- всасывающая труба; 3 - крышка; 4 - сапун; 5 - глазок; 6 - сливная труба; 7 - фильтр; 8 - сетчатый фильтр (ячейки 0,1 мм); 9 - заливное отверстие; 10 - магнитная пробка; 11 - крышка для слива рабочей жидкости; 12 - перегородки

Изображение слайда

Слайд 38: Рис. 1.35. Сетчатый фильтр: 1 - корпус; 2 - сетка; 3 - диски; 4 - перфорированная трубка; 5 - гайка; 6 – прокладки

Рис. 1.36. Пластинчатый фильтр типа Г41: 1 - корпус; 2 - крышка; 3 - ось; 4 - резиновое кольцо; 5 - основные пластины; 6 – промежу -точные пластины; 7 - скребки; 8 - шпилька; 9 – пробка

Изображение слайда

Слайд 39: Рис. 1.37. Схемы включения фильтров: а - на всасывающей гидролинии ; б - в напорной гидролинии ; в - в сливной гидролинии

Изображение слайда

Слайд 40

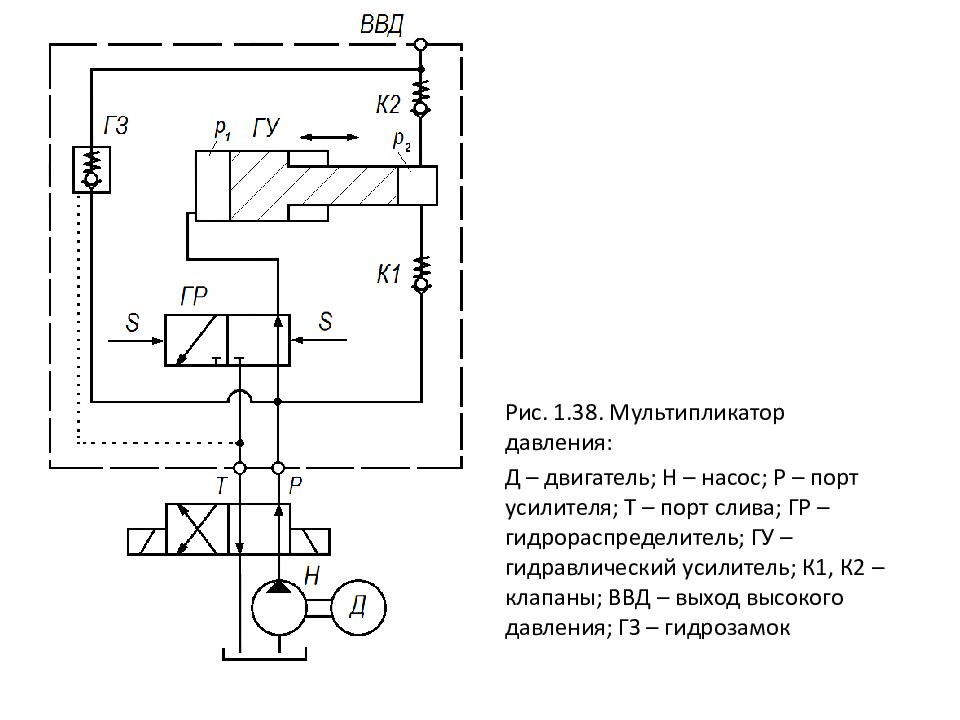
Рис. 1.38. Мультипликатор давления : Д – двигатель; Н – насос; Р – порт усилителя; Т – порт слива; ГР – гидрораспределитель ; ГУ – гидравлический усилитель; К1, К2 – клапаны; ВВД – выход высокого давления; ГЗ – гидрозамок

Изображение слайда

Слайд 41: Рис. 1.39. Схема работы гидравлического демпфера: 1 – шток; 2 – поршень; 3 – гидроцилиндр; 4 – опора; 5, 7 – полости; 6 – калиброванное отверстие

Изображение слайда

Слайд 42: Рис. 2.1. Зависимость проходного сечения дросселя от перемещения управляющего элемента

Рис. 2.2. Зависимость коэффициента гидравлического сопротивления от числа Рейнольдса Внешняя характеристика: (2.1) для скоростей (2.2)

Изображение слайда

Слайд 43

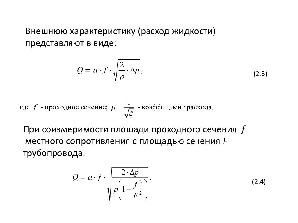
(2.3) Внешнюю характеристику ( расход жидкости) представляют в виде: При соизмеримости площади проходного сечения f местного сопротивления с площадью сечения F трубопровода : ( 2.4)

Изображение слайда

Слайд 44: Рис. 2.3. Гидропривод с дроссельным регулированием скорости при параллельном включении дросселя: а - принципиальная схема гидропривода; б - зависимость скорости перемещения штока гидроцилиндра от площади проходного сечения дросселя

Без учета потерь : (2.6) Отсюда, скорость перемещения штока гидроцилиндра: (2.7)

Изображение слайда

Слайд 45: Рис. 2.4. Гидропривод с дроссельным регулированием скорости при последовательном включении дросселя: а - принципиальная схема гидропривода; б - зависимость скорости перемещения штока гидроцилиндра от площади проходного сечения дросселя

Без учета потерь: (2.8 ) (2.9) Рис. 2.5. Нагрузочные характеристики гидроприводов с дроссельным регулированием: 1 - при последовательном включении дросселя; 2 - при параллельном включении дросселя

Изображение слайда

Слайд 46: Рис. 2.6. Схемы дроссельных регуляторов расхода (а, б) и нагрузочная характеристика гидропривода (в) с дроссельным регулятором расхода

Изображение слайда

Слайд 47: Рис. 2.7. Сравнение способов регулирования гидропривода по КПД: 1 – при объемное регулирование; 2 – при последовательном дроссе-лировании ; 3 – при параллельном дроссели- ровании

Рис. 2.8. Схема и внешняя характеристика объемного гидропривода: а – схеме гидропривода; б - внешняя характеристика; 1 - насос регулируемый с управлением по давлению и с приводящим электродвигателем; 2 - гидроцилиндр; 3 - распределитель 4/2 (имеющий 4 линии и 2 позиции) с управлением от рукоятки с фиксатором; 4 - клапан предохранительный; 5 – гидробак КПД процесса управления: ( 2.9)

Изображение слайда

Слайд 48: Рис. 2.9. Структурная схема следящего гидропривода: ЗУ – задающее устройство; СУ – сравнивающее устройство; ГУ – гидравлический усилитель; ИМ – исполнительный механизм; ОС – обратная связь; ИП – источник питания

( 2.10) ( 2.11)

Изображение слайда

Слайд 49: Рис. 2.10. Следящий гидропривод приборного типа: 1 – корпус; 2 – цилиндр; 3 – дифференциальный поршень; 4 – золотник; 5 – распределительная втулка; 6 – фиксатор; 7 – тяга; 8 – вилка

Изображение слайда

Слайд 50: Рис. 2.11. Структурные схемы следящих приводов с дроссельным управлением: а – приборного типа; б – со сравнивающим механизмом; в – со сравнивающим механизмом и усилителем мощности; г – с электрическим блоком и электромеханическим преобразователем; ИП – источник питания; ДР – дросселирующий распределитель; ОД – объемный двигатель; СП – силовая механическая передача; ОС – обратная связь; СМ – сравнивающий механизм; УМ – усилитель мощности; ЭБ – электрический блок; ЭП – электромеханический преобразователь

Изображение слайда

Слайд 51: Рис. 2.12. Принципиальные схемы: а – двухкамерного объемного двигателя с четырехщелевым распределителем; б – дифференциального двигателя с двухщелевым распределителем; 1 – золотник; 2 – распределительная втулка; 3 – двухкамерный объемный двигатель

– проводимости дросселирующих щелей; – регулировочная характеристика. ( 2.12) ( 2.13) ( 2.14)

Изображение слайда

Слайд 52: Рис. 2.13. Схемы и кривые проводимости рабочих щелей дросселирующих распределителей с перекрытием: а – положительным; б – нулевым; в, г – отрицательным

Изображение слайда

Слайд 53: Рис. 2.14. Схема механизма качающихся ножниц: 1 – силовая рама; 2 – шарнирная опора; 3 – гидроцилиндр качания; 4 – гидроцилиндр; 5 – прижим; 6 – рабочий гидроцилиндр; 7 – суппорт; 8 – нижний нож; 9 – верхний нож

Изображение слайда

Слайд 54: Рис. 2.15. Внешний вид механизма подачи слябов в нагревательную печь НШСГП 2000 НЛМК

Определение основных параметров гидропривода механизма подачи слитков на приемный рольганг прокатного стана Исходные данные: сила сопротивления R от трения скольжения слябов по направляющим; требуемая скорость перемещения поршня при рабочем и холостом ходе.

Изображение слайда

Слайд 55

Полезные площади силового цилиндра: Рис. 2.16. Схема гидропривода механизма подачи слитков: R – сила, приложенная к штоку поршня; - скорость поршня при рабочем ходе ; и - длины труб. Уравнение равновесия поршня силового цилиндра без учета сил инерции: ( 2.16) Давление в поршневой полости: ( 2.17) а давление в штоковой полости ( 2.18) где T - сила трения, приложенная к поршню. где - давление, развиваемое насосом, МПа; и - перепады давлений на гидрораспредели - теле, МПа; и - перепады давлений в трубах и, МПа; - перепад давления на дросселе, МПа; - перепад давления на фильтре, МПа. ( 2.15)

Изображение слайда

Слайд 56

И спользуем соотношения: ( 2.19) Преобразуем ( 2. 20 ) к виду: ( 2.20) Расход жидкости, поступающий в силовой цилиндр: ( 2.21) Если ( 2.22) то ( 2.23) Следовательно: ( 2.24) Используем (2.11): ( 2.25 ) и окончательно ( 2.26)

Изображение слайда

Слайд 57

Сила трения T = (0,01-0,02) R. Примем перепады давлений в гидроаппаратуре: И в трубах:

Изображение слайда

Слайд 58

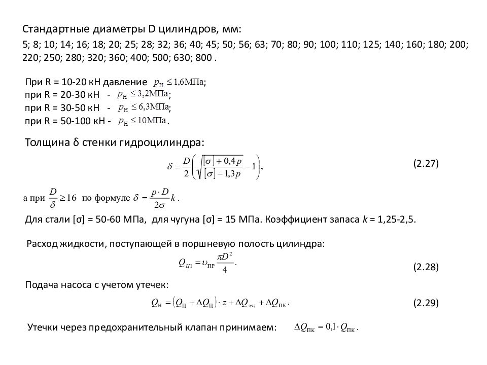
Стандартные диаметры D цилиндров, мм: 5 ; 8; 10; 14; 16; 18; 20; 25; 28; 32; 36; 40; 45; 50; 56; 63; 70; 80; 90; 100; 110; 125; 140; 160; 180; 200; 220; 250; 280 ; 320; 360; 400; 500 ; 630; 800. При R = 10-20 кН давление ; при R = 20-30 кН - ; при R = 30-50 кН - ; при R = 50-100 кН -. Толщин а δ стенки гидроцилиндра: ( 2.27) Для стали [σ] = 50-60 МПа, для чугуна [σ] = 15 МПа. Коэффициент запаса k = 1,25-2,5. Расход жидкости, поступающей в поршневую полость цилиндра : ( 2.28) Подача насоса с учетом утечек: ( 2.29) Утечки через предохранительный клапан принимаем:

Изображение слайда

Слайд 59

Изображение слайда

Слайд 60

Если отличается от, то: ( 2.30) Так как, то рабочий объем насоса: ( 2.31) ( 2.32)

Изображение слайда

Слайд 61

Имея в виду, что ( 2.33) ( 2.34) Стандартные значения внутреннего диаметра труб: 1; 1,6; 2; 2,5; 3; 4; 5; 6; 8; 10; 12; 16; 20; 25; 32; 40; 50; 63; 80; 100; 125; 160; 200; 250 мм. Стальные бесшовные холоднодеформированные трубы по ГОСТ 8734-75, медные трубы по ГОСТ 617-72, алюминиевые трубы по ГОСТ 18475-82, латунные трубы по ГОСТ 494-76 и рукава высокого давления по ГОСТ 6286-73. Находим среднюю скорость движения жидкости в трубах: ( 2.35)

Изображение слайда

Слайд 62

Изображение слайда

Слайд 63: Рис. 2.17. Гидравлическое нажимное устройство для регулирования толщины прокатываемого листа: 1 – цилиндры гидрораспора; 2 – винтовой мультипликатор; 3 – цилин-дрическая передача; 4 – обратные клапаны; 5 – предохранительные клапаны; 6 – электропривод

Изображение слайда

Слайд 64: Рис. 2.18. Расчетная схема гидравлической системы:, – массы подвижных элементов, приведенные к поршням цилиндров гидрораспора и мультипликатора;,, – силы прокатки, уравновешивания валков и мультипликатора; h – толщина полосы;, – силы трения в цилиндрах гидрораспора и мультипликатора; – приведенная сила двигателя;, – давление жидкости в цилиндрах гидрораспора и мультипликатора;, – расход жидкости, вытесняемой цилиндром гидрораспора и поступающей в цилиндр мультипликатора;,, – жесткость полосы, валков и станины; l – длина трубопровода

Изображение слайда

Слайд 65: Механические модели узлов гидрораспора и мультипликатора описываются дифференциально-разностными уравнениями:

Изображение слайда

Слайд 66: Рис. 2.19. Схема гидравлическая принципиальная ГНУ стана 2500 горячей прокатки ММК: А1-А3 – гидроблоки управления; АК1-АК4 – гидропневмоаккумуляторы ; ВН1-ВН10 – вентили; ДД1, ДД2 – датчики давления; МН1-МН4 – манометры; МН6 – манометр электроконтактный ; КО1-КО4 – клапаны обратные; Р1 – гидрораспределитель ; Ф1 – фильтр; Б1, Б2 – гидроблоки запорно-предохранительные; ВН11 – вентиль; КО5 – клапан обратный; КП1 – клапан предохранительный; КУ1 – клапан обратный управляемый; МН7 – манометр; Р2 – распределитель отсечной; Р3 – распределитель; В1, В2 – гидроблоки сервоклапанов ; ВН12-ВН14 – вентили; ДД3, ДД4 – датчики давления; КО6 – клапан обратный; КО7 – клапан обратный встроенный; МН8 – манометр; Р4-Р7 – распределители; СК1, СК2 – усилители электрогидравлические; Ф2, Ф3 – фильтры сдвоенные; Г1, Г2 – гидроблоки фильтров; ВН15 – вентиль; КО8, КО9 – клапаны обратные; МН9 – манометр электроконтактный ; Р8 – распределитель; Ф4, Ф5 – фильтры сдвоенные; АК5 – гидропневмоаккумулятор ; ВН7 – вентиль; МН5 – манометр

Изображение слайда

Слайд 67: Рис. 2.20. Гидравлическое уравновешивающее устройство стана 1700: 1 – подушка опорного валка; 2 – гидравлический плунжер уравновешивания верхнего рабочего валка; 3 – гидравлический плунжер уравновешивания верхнего опорного валка; 4 – подушка рабочего валка; 5 – защелка для осевой фиксации подушки рабочего валка

( 2.38) ( 2.39) Рис. 2.21. Схема уравновешивающей гидравлической системы ( 2.40) где ( 2.41) При равноускоренном движении винта:

Изображение слайда

Слайд 68: Рис. 2.22. Схемы гидравлического противоизгиба и дополнительного изгиба валков в клети кварто : а, б – рабочих валков; в – опорных валков

( 2.42) ( 2.43) ( 2.44) ( 2.45) Рис. 2.23. Схема механизма противоизгиба рабочих валков: 1 – нижний рабочий валок; 2 – подушка нижнего рабочего валка; 3 – плунжеры; 4 – подушка верхнего рабочего валка; 5 – верхний рабочий валок

Изображение слайда

Слайд 69: Рис. 2.24. Схема гидропривода петледержателя непрерывного полосового стана: 1 – пневмогидравлический аккумулятор; 2 – гидроцилиндр; 3 – петледержатель ; 4 – гидрораспределитель ; 5 – шестеренный насос; 6, 7 – обратные клапаны; 8,9 – предохранительные клапаны; 10 – переливной клапан; 11 – выключающий клапан; 12 – манометр; 13 – сливной золотник; 14 – батарея баллонов с азотом; 15 – редукционный клапан; 16 – соленоид для опускания петледержателя; 17 – соленоид для подъема петледержателя; 18 – ручной регулирующий кран; 19 – регулируемый дроссель; 20 – клапан сброса давления

Изображение слайда

Слайд 70: Основные параметры рабочего газа

(3.1) (3.2) - термодинамическая температура: - давление сжатого воздуха p : - удельный объем газа: 1 - 10 МПа и более; (3.3) - c жимаемость газа : (3.4) Рис. 3.1. Типовая схема пневмопривода: 1 - воздухозаборник; 2 - фильтр; 3 - компрессор; 4 - теплообменник (холодильник); 5 - влагоотделитель ; 6 - воздухосборник (ресивер); 7 - предохранительный клапан; 8 - дроссель; 9 – маслораспы-литель ; 10 - редукционный клапан; 11 - дроссель; 12 – распре-делитель; 13 - пневмомотор ; М - манометр Рис. 3.2. Пневмоцилиндр одностороннего действия с пружинным возвратом

Изображение слайда

Слайд 71

Рис. 3.3. Вращающийся пневмоцилиндр со сплошным штоком: 1 – муфта подвода воздуха; 2 – предохранительное устройство; 3 – цилиндр; 4 – шариковый клапан; 5 – шток поршня; А – входной (от магистрали) канал; Б – входной (от атмосферы) канал; Г – канал сжатого воздуха; Д - входной канал штоковой полости цилиндра ; Е – канал отвода отработанного воздуха из штоковой полости; Ж – канал отвода воздуха Рис. 3.4. Трехпозиционный пневмоцилиндр: 1, 2 - полости Рис. 3.5. Конструкция ударного пневмоцилиндра со встроенным ресивером: 1 – ресивер; 2 – бесштоковая полость; 3 – поршень; 4 – штоковая полость

Изображение слайда

Слайд 72

Рис. 3.6. Механизм захвата заготовки: 1 – подвижная губка; 2 – неподвижная губка; 3 – качающийся цилиндр; 4 – коромысло; 5 – упорный винт Рис. 3.7. Пневматический привод подъема и опускания упора ножниц: а – рабочее положение; б – мертвое положение; 1 – пневматический качающийся цилиндр; 2 – шток; 3 – неподвижная ось; 4 – коромысло; 5 – упор; 6, 8 – шарниры; 7 – шатун

Изображение слайда

Слайд 73

Рис. 3.8. Схема механизма проводкового стола: 1 – верхняя часть стола; 2 – качающийся пневмоцилиндр ; 3 – нижняя часть стола; 4 – червячный редуктор; 5 – гидроцилиндр; 6, 8 – рейки; 7 – зубчатое колесо

Изображение слайда

Слайд 74

Рис. 3.9. Схема ударного механизма машины для зацентровки заготовок: 1 – цилиндр; 2 – пружины; 3, 6 – обратные клапаны; 4 – двухходовой кран; 5 – пластин- чатый клапан; а – проходное отверстие; b, c - каналы соединения полостей цилиндра с воздушной магистралью Рис. 3.10. Конструкция шестеренного пневмодвигателя: 1, 2 – цилиндрические роторы; А, Б, В – рабочие зоны

Изображение слайда

Слайд 75

Рис. 3.11. Лопастной пневматический двигатель: 1 – ротор; 2 – лопасти; 3 – статор; а – входное отверстие ; b – рабочее отверстие; с – сверление; d – паз; е – выпускное отверстие Рис. 3.12. Схема гидропневматического механизма направленного движения: 1 – поршень; 2,5 – трубы; 3 – дроссель; 4 – обратный клапан; 6 – ведомое звено; 7 – кран-пилот

Изображение слайда

Слайд 76: Рис. 3.13. Схема гидропневматического механизма поступательного движения: 1, 4 – поршни; 2 – шток; 3 – пружина; 5 – втулка

Изображение слайда

Слайд 77: Рис. 3.14. Вакуумные траверсы-подъемники: а) самоприсасывающаяся Vacu-Lift U075; б) электрифицированная VK-300В

а б

Изображение слайда

Слайд 78: Рис. 3.15. Вакуумный перекладчик листов: 1 – вал; 2 – клапан; 3 – присоска; 4 – стопа листов; 5 – упругое основание; 6 – качающееся коромысло; 7 – неподвижный упор; 8 – рычаг; 9 – приемные плиты; 10 – пальцы; 11 – подающий ротор

а б

Изображение слайда

Слайд 79: Расчет грузоподъемности вакуумных присосок

Нормальная сила : (3.5) Тангенциальная составляющая: (3.6) Составляющие силы инерции листа массой : (3.7) Равнодействующая сил: (3.8) Прикладываем к листу еще момент: (3.9) Рис. 3.16. К расчету вакуумных присосок Среднее давление, отнесенного к единице длины периметра: (3.10) Давление в любой точке периметра присоски: (3.11) причем (3.12) Действующий момент: (3.13) После интегрирования: (3.14) Отсюда (3.15) Всегда должно быть. Заменяем и их значениями: (3.16) или (3.17)

Изображение слайда

Слайд 80: Рис. 3.17. К учету реакции при перемещении листа

В случае использования в перекладчике k присосок: (3.18) Результирующее сопротивление перемещению листа: (3.19)

Изображение слайда

Слайд 81: Гидравлические масла

Изображение слайда

Слайд 82

Изображение слайда

Слайд 83

Изображение слайда

Слайд 84

Изображение слайда

Слайд 85

Изображение слайда

Слайд 86

Изображение слайда

Слайд 87

Изображение слайда

Слайд 88

Изображение слайда

Слайд 89

Изображение слайда

Слайд 90

Изображение слайда

Слайд 91

Изображение слайда

Слайд 92

Изображение слайда

Слайд 93

Изображение слайда

Слайд 94

Изображение слайда

Слайд 95

Изображение слайда

Слайд 96

Изображение слайда

Слайд 97

Изображение слайда

Слайд 98

Изображение слайда

Слайд 99

Изображение слайда

Последний слайд презентации: Гидро - и пневмопривод металлургических машин

Изображение слайда

Похожие презентации