ПРЕОБРАЗОВАНИЕ АЛГЕБРАИЧЕСКИХ ДРОБЕЙ — презентация
logo
ПРЕОБРАЗОВАНИЕ АЛГЕБРАИЧЕСКИХ ДРОБЕЙ
  • ПРЕОБРАЗОВАНИЕ АЛГЕБРАИЧЕСКИХ ДРОБЕЙ
  • ПРЕОБРАЗОВАНИЕ АЛГЕБРАИЧЕСКИХ ДРОБЕЙ
  • ПРЕОБРАЗОВАНИЕ АЛГЕБРАИЧЕСКИХ ДРОБЕЙ
  • ПРЕОБРАЗОВАНИЕ АЛГЕБРАИЧЕСКИХ ДРОБЕЙ
  • ПРЕОБРАЗОВАНИЕ АЛГЕБРАИЧЕСКИХ ДРОБЕЙ
  • ПРЕОБРАЗОВАНИЕ АЛГЕБРАИЧЕСКИХ ДРОБЕЙ
  • ПРЕОБРАЗОВАНИЕ АЛГЕБРАИЧЕСКИХ ДРОБЕЙ
  • ПРЕОБРАЗОВАНИЕ АЛГЕБРАИЧЕСКИХ ДРОБЕЙ
  • ПРЕОБРАЗОВАНИЕ АЛГЕБРАИЧЕСКИХ ДРОБЕЙ
  • ПРЕОБРАЗОВАНИЕ АЛГЕБРАИЧЕСКИХ ДРОБЕЙ
  • ПРЕОБРАЗОВАНИЕ АЛГЕБРАИЧЕСКИХ ДРОБЕЙ
  • ПРЕОБРАЗОВАНИЕ АЛГЕБРАИЧЕСКИХ ДРОБЕЙ
  • ПРЕОБРАЗОВАНИЕ АЛГЕБРАИЧЕСКИХ ДРОБЕЙ
  • ПРЕОБРАЗОВАНИЕ АЛГЕБРАИЧЕСКИХ ДРОБЕЙ
  • ПРЕОБРАЗОВАНИЕ АЛГЕБРАИЧЕСКИХ ДРОБЕЙ
  • ПРЕОБРАЗОВАНИЕ АЛГЕБРАИЧЕСКИХ ДРОБЕЙ
  • Выполнить самостоятельно
  • ПРЕОБРАЗОВАНИЕ АЛГЕБРАИЧЕСКИХ ДРОБЕЙ
  • ПРЕОБРАЗОВАНИЕ АЛГЕБРАИЧЕСКИХ ДРОБЕЙ
  • ПРЕОБРАЗОВАНИЕ АЛГЕБРАИЧЕСКИХ ДРОБЕЙ
  • ПРЕОБРАЗОВАНИЕ АЛГЕБРАИЧЕСКИХ ДРОБЕЙ
  • ПРЕОБРАЗОВАНИЕ АЛГЕБРАИЧЕСКИХ ДРОБЕЙ
1/22

Первый слайд презентации: ПРЕОБРАЗОВАНИЕ АЛГЕБРАИЧЕСКИХ ДРОБЕЙ

Медицинский колледж №2 Преподаватель Л.Н.Назарова

Изображение слайда

Слайд 2

Изображение слайда

Слайд 3

ЗАДАНИЕ: Написать конспект. Выполнить задания К следующему занятию (01.11) выполнить домашнюю контрольную работу на двойных листах с титульным листом. Вариант отмечаем на титульном листе. Работы выслать либо в вк, либо на почту nazarovalarisa62@mail.ru. Работы прислать не позднее 16.20 06.11.21. После дистанта, работы сдать на повторную проверку !

Изображение слайда

Слайд 4

Изображение слайда

Слайд 5

Изображение слайда

Слайд 6

Изображение слайда

Слайд 7

Изображение слайда

Слайд 8

Изображение слайда

Слайд 9

Решение: и Может возникнуть вопрос: откуда в числителях появился квадрат? Т.к. Общий знаменатель состоит из произведения знаменателей первой и второй дроби, то знаментель первой дроби является дополнительным множителем для второй, а знаменатель второй дроби – для первой.

Изображение слайда

Слайд 10

Изображение слайда

Слайд 11

Изображение слайда

Слайд 12

Решение: а) приводим к общему знаменателю, для этого раскладываем на множители каждый знаменатель + В скобках получились разные выражения, поменяем знак перед второй дробью и знаки в знаменателе второй дроби - = = б) самостоятельно

Изображение слайда

Слайд 13

Изображение слайда

Слайд 14

Изображение слайда

Слайд 15

Решение: Сначала упростим выражение – разложим и числитель и знаменатель на множители * = В числителе и знаменателе получили одинаковый множитель ( x-2y). Сократим Числовой множитель, как правило, ставят на первое место, поэтому

Изображение слайда

Слайд 16

Изображение слайда

Изображение слайда

Слайд 18

Изображение слайда

Слайд 19

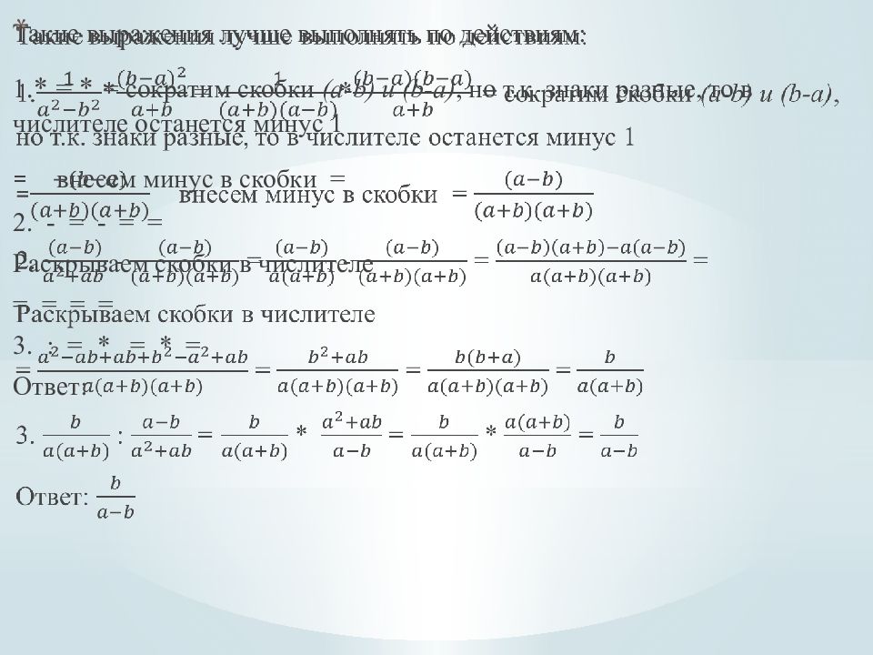
Такие выражения лучше выполнять по действиям: 1. * = * = сократим скобки (a-b) и (b-a), но т.к. знаки разные, то в числителе останется минус 1 = внесем минус в скобки = 2. - = - = = Раскрываем скобки в числителе = = = = 3. : = * = * = Ответ:

Изображение слайда

Слайд 20

Домашняя контрольная работа Вариант 1 Акимова М.,Асманова П.,Баландеева К.,Башкатов Н.,Вязович А.,Григорьева В.,Демченко А.,Екимова Е. Вариант 2 Ефимова П.,Завьялова Я.,Иванова Р.,Камилова Х.,Каранкевич К.,Карпенко Т.,Карпич И.,Луганская М. Вариант 3 Максимов А.,Новожилов И.,пак А.,Парве А.,Рустамова С.,Середюк Ю.,Сычкина Е.,Тихонов Г. Вариант 4 Турдикулова В.,Ухова О.,Филина С.,Хотькина Д.,Царукян Э.,Шатрова А.,Шерифова М.,Башурина П., Хаметова С. См критерии оценок!

Изображение слайда

Слайд 21

Изображение слайда

Последний слайд презентации: ПРЕОБРАЗОВАНИЕ АЛГЕБРАИЧЕСКИХ ДРОБЕЙ

Изображение слайда

Похожие презентации