Сумма и разность n -степеней — презентация
logo
Сумма и разность n -степеней
  • Сумма и разность n -степеней
  • Вспомним известные формулы
  • Сумма и разность n -степеней
  • Проведем анализ полученных формул
  • Выводы:
  • Предположим, что при n = 5 имеет место тождество
  • Выведем формулу для любого n
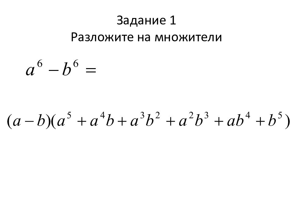
  • Задание 1 Разложите на множители
  • Задание 2 Разложите на множители
  • Задание 3 Упростите выражение
  • Сумма n -степеней
  • Сумма n -степеней
  • Задание 5 Разложите на множители
  • Задание 6 Упростите выражение
1/14

Первый слайд презентации: Сумма и разность n -степеней

Изображение слайда

Слайд 2: Вспомним известные формулы

Выведем аналогичную формулу для n=4

Изображение слайда

Слайд 3

Изображение слайда

Слайд 4: Проведем анализ полученных формул

n=1 n=1 n=2 n=2 n=2 n=3 n=3 n=3 n=3

Изображение слайда

Слайд 5: Выводы:

Правая часть этих формул — произведение разности а — Ь на некоторый многочлен, в структуре многочлена хорошо просматривается определенная закономерность : этот многочлен расположен по убывающим степеням переменной а и возрастающим степеням переменной b ; все его коэффициенты равны единице; каждый член многочлена имеет одну и ту же степень, равную степени многочлена ; Степень многочлена на 1 меньше степени многочлена в левой части равенства

Изображение слайда

Слайд 6: Предположим, что при n = 5 имеет место тождество

Изображение слайда

Слайд 7: Выведем формулу для любого n

Изображение слайда

Изображение слайда

Слайд 9: Задание 2 Разложите на множители

Изображение слайда

Слайд 10: Задание 3 Упростите выражение

Изображение слайда

Слайд 11: Сумма n -степеней

Заметим, что если n - нечетное целое число, тогда Применяя формулу разности n -степеней и заменяя в ней b на – b получим формулу

Изображение слайда

Слайд 12: Сумма n -степеней

Чередование знаков

Изображение слайда

Слайд 13: Задание 5 Разложите на множители

Изображение слайда

Последний слайд презентации: Сумма и разность n -степеней: Задание 6 Упростите выражение

Изображение слайда

Похожие презентации