ЛЕКЦИЯ 13. ОПЕРАЦИИ НАД МАТРИЦАМИ — презентация
logo
ЛЕКЦИЯ 13. ОПЕРАЦИИ НАД МАТРИЦАМИ
  • ЛЕКЦИЯ 13. ОПЕРАЦИИ НАД МАТРИЦАМИ
  • Сложение матриц
  • Умножение матриц на число
  • Примеры.
  • Примеры.
  • I. Свойства сложения матриц:
  • I. Свойства сложения матриц :
  • I. Свойства сложения матриц :
  • Свойства сложения матриц :
  • II. Свойства умножения матриц на число:
  • III. Свойства, связывающие сложение и умножение матриц на число:
  • Свойства операций сложения матриц и умножения их на число:
  • Умножение матриц
  • Умножение матриц
  • Умножение матриц
  • Пример на умножение матриц
  • Пример на умножение матриц
  • Пример 3 на умножение матриц
  • Умножение матричных единиц
  • Некоммутативность умножения матриц порядка n >1
  • Свойства умножения матриц :
  • Доказательство ассоциативности умножения матриц :
  • Доказательство ассоциативности умножения матриц :
  • Доказательство ассоциативности умножения матриц :
  • Доказательство ассоциативности умножения матриц :
  • Доказательство ассоциативности умножения матриц :
  • Доказательство ассоциативности умножения матриц :
  • Доказательство ассоциативности умножения матриц :
  • Доказательство ассоциативности умножения матриц :
  • Доказательство ассоциативности умножения матриц :
  • Свойства умножения матриц :
  • Свойства умножения матриц :
  • Свойства умножения матриц :
  • Обратная матрица
  • Произведение обратимых матриц обратимо
  • Произведение обратимых матриц обратимо
  • Произведение обратимых матриц обратимо
  • Пример 4 на произведение прямоугольных матриц
  • Матричная запись систем линейных уравнений
  • Матричная запись систем линейных уравнений
  • Матричная запись систем линейных уравнений
  • Матричная запись систем линейных уравнений
  • Матричная запись систем линейных уравнений
  • Матричная запись систем линейных уравнений
  • Пример на решение систем в матричном виде
  • Нахождение обратной матрицы
  • Пример на решение систем в матричном виде
  • Пример на решение систем в матричном виде
  • Окончание решения системы
1/49

Первый слайд презентации: ЛЕКЦИЯ 13. ОПЕРАЦИИ НАД МАТРИЦАМИ

Основными задачами лекции являются следующие : Определить операции умножения и сложения матриц, а также операцию умножения матриц на число. Сформулировать и обосновать основные свойства операций над матрицами.

Изображение слайда

Опр. 1. Суммой двух -матриц A и B называется такая -матрица, каждый элемент которой равен сумме соответствующих элементов матриц A и B.

Изображение слайда

Опр. 2. Произведением -матрицы A на число называется такая -матрица,,,, каждый элемент которой равен произведению соответственного элемента матрицы на число.

Изображение слайда

Слайд 4: Примеры

1)

Изображение слайда

Слайд 5: Примеры

1) 2)

Изображение слайда

1. – сложение матриц коммутативно;

Изображение слайда

Слайд 7: I. Свойства сложения матриц :

1. – сложение матриц коммутативно; 2. – сложение матриц ассоциативно;

Изображение слайда

Слайд 8: I. Свойства сложения матриц :

1. – сложение матриц коммутативно; 2. – сложение матриц ассоциативно; 3., где O – нулевая матрица;

Изображение слайда

Слайд 9: Свойства сложения матриц :

1. – сложение матриц коммутативно; 2. – сложение матриц ассоциативно; 3., где O – нулевая матрица; 4., где – противоположная к A матрица.

Изображение слайда

Слайд 10: II. Свойства умножения матриц на число:

; 5..

Изображение слайда

Слайд 11: III. Свойства, связывающие сложение и умножение матриц на число:

7. ; 8..

Изображение слайда

Слайд 12: Свойства операций сложения матриц и умножения их на число:

1. 2. 3 4 5 6 7 8

Изображение слайда

Слайд 13: Умножение матриц

Опр. 3. Произведением квадратных матриц и порядка n называется квадратная матрица того же порядка n, каждый элемент ( ) которой, находящийся в i -ой строке и k -ом столбце матрицы, равен сумме произведений элементов i -ой строки матрицы A на соответственные элементы k -го столбца матрицы B.

Изображение слайда

Слайд 14: Умножение матриц

(1)

Изображение слайда

Слайд 15: Умножение матриц

(1) (1’)

Изображение слайда

Слайд 16: Пример на умножение матриц

3)

Изображение слайда

Слайд 17: Пример на умножение матриц

3)

Изображение слайда

Слайд 18: Пример 3 на умножение матриц

3)

Изображение слайда

Слайд 19: Умножение матричных единиц

3)

Изображение слайда

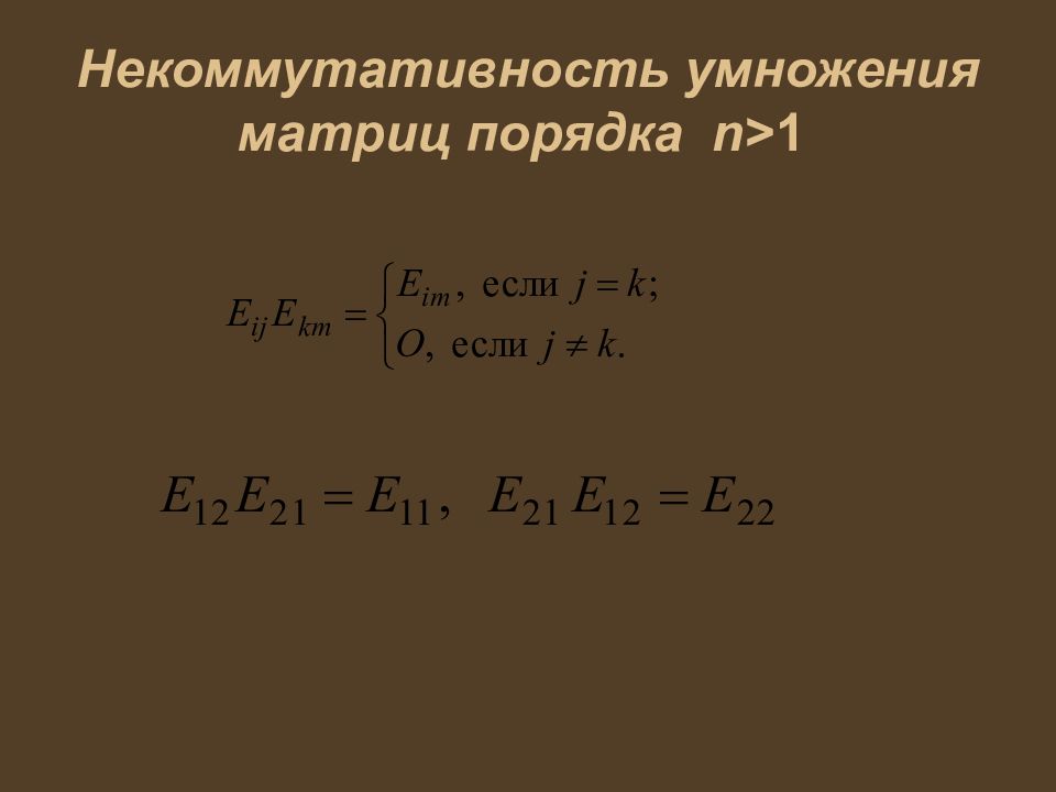
Слайд 20: Некоммутативность умножения матриц порядка n >1

Изображение слайда

Слайд 21: Свойства умножения матриц :

– умножение матриц ассоциативно;

Изображение слайда

Слайд 22: Доказательство ассоциативности умножения матриц :

– умножение матриц ассоциативно;

Изображение слайда

Слайд 23: Доказательство ассоциативности умножения матриц :

Изображение слайда

Слайд 24: Доказательство ассоциативности умножения матриц :

Изображение слайда

Слайд 25: Доказательство ассоциативности умножения матриц :

Изображение слайда

Слайд 26: Доказательство ассоциативности умножения матриц :

Изображение слайда

Слайд 27: Доказательство ассоциативности умножения матриц :

= =

Изображение слайда

Слайд 28: Доказательство ассоциативности умножения матриц :

= = =

Изображение слайда

Слайд 29: Доказательство ассоциативности умножения матриц :

= = = =

Изображение слайда

Слайд 30: Доказательство ассоциативности умножения матриц :

= = = =

Изображение слайда

Слайд 31: Свойства умножения матриц :

– умножение матриц ассоциативно; – умножение матриц дистрибутивно относительно сложения;

Изображение слайда

Слайд 32: Свойства умножения матриц :

9. – умножение матриц ассоциативно; – умножение матриц дистрибутивно относительно сложения; 11.

Изображение слайда

Слайд 33: Свойства умножения матриц :

9. – умножение матриц ассоциативно; – умножение матриц дистрибутивно относительно сложения; 11. 12., где E – единичная матрица;

Изображение слайда

Слайд 34: Обратная матрица

Изображение слайда

Слайд 35: Произведение обратимых матриц обратимо

Изображение слайда

Слайд 36: Произведение обратимых матриц обратимо

Изображение слайда

Слайд 37: Произведение обратимых матриц обратимо

Изображение слайда

Слайд 38: Пример 4 на произведение прямоугольных матриц

Изображение слайда

Слайд 39: Матричная запись систем линейных уравнений

(1)

Изображение слайда

Слайд 40: Матричная запись систем линейных уравнений

( 2 )

Изображение слайда

Слайд 41: Матричная запись систем линейных уравнений

(2) (2 ’ )

Изображение слайда

Слайд 42: Матричная запись систем линейных уравнений

(2 ’ )

Изображение слайда

Слайд 43: Матричная запись систем линейных уравнений

(2)

Изображение слайда

Слайд 44: Матричная запись систем линейных уравнений

Изображение слайда

Слайд 45: Пример на решение систем в матричном виде

Изображение слайда

Слайд 46: Нахождение обратной матрицы

Изображение слайда

Слайд 47: Пример на решение систем в матричном виде

Изображение слайда

Слайд 48: Пример на решение систем в матричном виде

Изображение слайда

Последний слайд презентации: ЛЕКЦИЯ 13. ОПЕРАЦИИ НАД МАТРИЦАМИ: Окончание решения системы

- единственное решение системы

Изображение слайда

Похожие презентации